2016年9月6日 Nature Genetics 在線發表由浙江大學種質創新和分子育種檢驗實驗室的張明方教授、楊景華老師與北京百邁客生物科技有限公司、中國農業部園藝植物生長發育與品質改良重點實驗室、浙江園藝植物綜合生物學省級實驗室、中國農業科學院蔬菜和花卉研究所、北京蔬菜研究中心、西澳大利亞大學等合作研究的異源四倍體芥菜基因組,在此為大家深入的解讀下這篇文章。
The genome sequence of allopolyploid Brassica juncea and analysis of differential homoeolog gene expression influencing selection.
一 ?研究背景

圖1.蕓薹屬禹氏三角(From Wikipedia)
異源四倍體芥菜(AABB)屬于十字花科蕓薹屬,是重要經濟作物,主要包括菜用和油用芥菜兩大類群,種植范圍較廣,經濟價值較大。菜用芥菜主要分布在中國等東亞國家和地區,油用芥菜主要分布在印度等南亞國家和地區。芥菜是“禹氏三角”中重要的一員,由白菜和黑芥雜交后加倍而來,至少發生了三次古多倍化事件,因此非常具有研究價值。但是由于其為異源多倍體,相關的全基因組測序工作一直很難開展。來自浙江大學、北京百邁客等單位的團隊共同合作,利用新的測序技術(PacBio+BioNano),成功的組裝出高質量的芥菜基因組圖譜,為進一步改良芥菜的農藝性狀提供了基礎,為多倍體物種遺傳育種提供了新的方向。同時,也從多角度論證了芥菜A亞基因組起源問題,揭示了多倍體亞基因組間同源基因表達與選擇機制。
二 ?研究方法
1、組裝
基于文章設計,我們選取菜用芥菜的一個變種(榨菜),使用二代測序和三代測序相結合的方法進行初步組裝,然后利用光學圖譜進行校正,得到了一版高質量的芥菜基因組,其中contig N50 由 28Kb 提升到61Kb ,scaffold N50 由710k 提升到1.5Mb.基因組完整性達到85%。另外我們還利用二代測序技術組裝了一版黑芥的基因組,基因組大小為591Mb,完整度為68%。
然后利用遺傳圖和光學圖譜對A、B亞基因組進行區分,整體掛載效果非常好,A為91.48%,B為72.32%。利用光學圖譜和遺傳圖譜對基因組進行區分,為其他多倍體物種基因組研究提供了參考。
2、基因組注釋情況
在高質量的基因組的情況下,我們采用從頭+同源+轉錄組結合的方法在芥菜基因組中獲得了80050個編碼蛋白的基因,其中有97.8%的基因可以注釋到Nr庫。另外黑芥基因組預測出來49826個編碼蛋白的基因,其中94.7%可以注釋到Nr。重復序列部分芥菜A基因組中重復序列比例為44.25%,B為52.37%。芥菜基因組特征情況見下圖:

三 ?研究結果
1、芥菜A亞基因組起源問題
芥菜的基因組是異源四倍體(AABB),在“禹氏三角”中由白菜(AA),黑芥(BB)雜交后加倍形成,在演化過程中變異類型非常豐富。問題是油用芥菜的AA和菜用芥菜的AA是來自同一個亞種,還是來自多個亞種呢,這個問題就是A亞基因組的起源問題。

如上圖,a中對芥菜A、白菜A、甘藍型油菜A進行共線性分析,可以發現其是高度共線的。
我們對10個菜用的芥菜、7個油用的芥菜,5個甘藍型油菜基因組、27個白菜基因組(多亞種)進行了重測序分析,并繪制如上圖b中的進化樹。從b圖中可以看到芥菜全部聚在一起,沒有出現分散的情況,說明芥菜中A的基因組是來源于同一個亞種,屬于單系起源。
C圖中對同源物種和芥菜進行了進化樹構建,并計算了芥菜分化的具體時間為3-5萬年。
除了從群體的角度研究了芥菜亞基因組A起源問題,還從PCA聚類和Fixed SNP角度驗正了單系起源的結論。
2、基因表達的dominance現象
由于芥菜基因組是異源四倍體,也就是說基因組中存在兩套非常相似的亞基因組,那么在基因表達的過程中,位于兩套亞基因組上的等位基因的表達模式是怎么樣的呢,是一起表達,是相互抑制,還是一方占主導?

通過計算等位基因的表達量,發現在不同的時期,不同組織之間,發現存在dominance基因,存在dominance的基因經受的選擇壓力大于Neutral基因(不存在dominance現象,功能非常重要,純化作用較強,不輕易突變),但是小于Subordinate基因(作用不重要,純化作用較小,易丟失)。
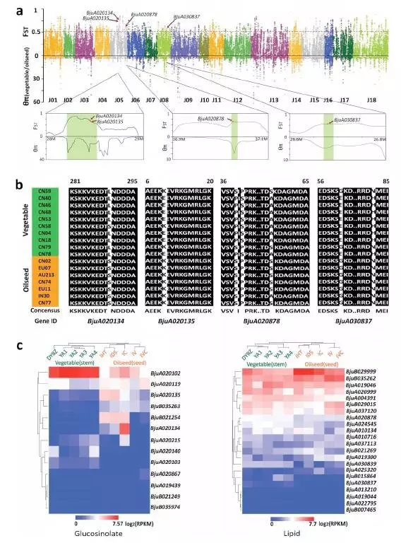
3、油用芥菜和菜用芥菜的選擇與分化
通過菜用和油用芥菜群體進行選擇清除分析,發現dominance的基因被篩選出來的比例較高,同時結合轉錄組數據,這部分基因在油用和菜用兩個群體中差異表達。同時通過上面的分析發現與硫苷,脂類代謝顯著相關并且存在dominance的基因組,這些基因在油用菜用群體中有各自獨特基因分型。

四 ?文章亮點
1. 多倍體復雜基因組解決方案:二代+三代+光學,組裝出高質量復雜基因組;
2. 多個角度證據解決芥菜亞基因組A亞基因組單系起源/雜交起源爭論:Asubgenome phylogenetic tree,PCA, polymprphism and fixed SNP;
3. 通過構建群體模型及貝葉斯方法評估多倍體芥菜形成時間上下限,為新多倍體物種形成時間估算提供新方法;
4. 從不同發育時期,不同組織,不同處理條件,不同進化時期多個角度系統分析異源多倍體dominance 現象;
5. 通過油用菜用群體選擇角度識別vegetable- and oil- use B. juncea 分化選擇區域,發現與硫苷,脂類代謝顯著相關并且存在dominance的基因組,這些基因在油用菜用群體中有各自獨特基因分型;
6. 首次找到dominance gene 與潛在農藝性狀選擇相關性的證據,為多倍體物種遺傳育種提供了新的方向和基因候選材料。
五 ?摘 要
The Brassica genus encompasses three diploid and three allopolyploid genomes, but a clear understanding of the evolution of agriculturally important traits via polyploidy is lacking. We assembled an allopolyploid Brassica juncea genome by shotgun and single-molecule reads integrated to genomic and genetic maps. We discovered that the A subgenomes of B. juncea and Brassica napus each had independent origins. Results suggested that A subgenomes of B. juncea were of monophyletic origin and evolved into vegetable-use and oil-use subvarieties. Homoeolog expression dominance occurs between subgenomes of allopolyploid B. juncea, in which differentially expressed genes display more selection potential than neutral genes. Homoeolog expression dominance in B. juncea has facilitated selection of glucosinolate and lipid metabolism genes in subvarieties used as vegetables and for oil production. These homoeolog expression dominance relationships among Brassicaceae genomes have contributed to selection response, predicting the directional effects of selection in a polyploid crop genome.
六 ?參考文獻
[1] The genome sequence of allopolyploid Brassica juncea and analysis of differential homoeolog gene expression influencing selection.


京公網安備 11011302003368號