
研究背景
摘要
研究結果
1.?單細胞RNAseq分析揭示了癌癥相關成纖維細胞不同亞群的存在

Fig.1 ?CAFs表型和功能的異質性
為了更深入地了解CAFs在腫瘤微環境中的異質性,作者對4T1小鼠乳腺癌基質富集的樣品(一種具有高基質發生反應和免疫排斥的腫瘤模型)進行了單細胞轉錄組分析。通過數據分析發現了間質細胞缺乏內皮(Pecam1,編碼CD31)和造血(Ptprc,編碼CD45)細胞標記物,以及間質基因如Thy1和Fap的表達。為了進一步表征腫瘤成纖維細胞的轉錄多樣性,隨后通過t-SNE等方法預測了CAFs的構成,揭示了四個離散的亞簇的共存及每個CAF亞群的獨特特征(圖1)且存在功能差異性。同樣,最近在人類胰腺癌和乳腺癌的成纖維細胞中也發現了類似的現象,這表明不同的小鼠和人類腫瘤類型存在相似性。
為區分每個CAF群體的基因及其作用,我們進行了差異基因表達分析。通過對四個不同亞群的基因進行分析,在每種類型的CAFs中鑒定出36-143個基因特異性上調 (圖1g)。亞群1在炎癥和免疫相關通路中顯著富集,表明這一簇可能通過調節腫瘤微環境中免疫細胞的活性從而具有重要的免疫調節能力。亞群2中描繪了與ECM沉積和相互作用相關的通路特征(圖1g),表明這些細胞可能在腫瘤框架的基質組成中發揮重要作用。亞群3被發現富集與代謝調節相關的通路,以糖酵解和碳代謝特征(圖1g)。最后,亞群4被細胞周期相關的特征所支配(圖1g),并表達許多與細胞周期進展相關的基因。總之,這些數據強調了CAFs之間的異質性,表明特定的成纖維細胞亞群通過非冗余功能影響腫瘤生長。根據觀察到的表型和功能亞群特異性特征,這四個描述的亞群隨后被稱為炎性CAFs (iCAFs,亞群1)、典型肌成纖維細胞(myCAFs,亞群2)、VEGF + CAFs (vCAFs,亞群3)和增殖型CAFs (prCAFs,亞群4)。
3.?TGFβ-阻斷劑擾亂腫瘤微環境中的成纖維細胞活性

?Fig.2 ?TGFβ中和作用調節TME中的CAF功能
在腫瘤微環境中,因CAF群體在表型和功能上具有不同但彼此之間共存,所以提出了亞群特異性特征可能來源于對微環境的替代反應的一種可能性。與這一假設相一致的是,最近來自胰腺癌的數據強調了不同的生長因子可能導致腫瘤中CAFs的多樣化。其中,TGFβ被認為在形成CAF的過程中發揮關鍵作用,特別是考慮到它與肌成纖維細胞分化的聯系和在腫瘤及其他纖維化疾病,以及抗腫瘤免疫中的功能。對TGFβ配體、受體和信號轉導因子的分析顯示,不同CAF亞型的表達模式不同(圖2a),這進一步證實了TGFβ對不同CAF群體的影響可能不同。特別是,編碼TGFβ蛋白的基因主要由Acta2 +亞群表達(myCAFs、vCAFs和prCAFs),表明這些CAF群體可能構成TME中TGFβ的主要成纖維細胞來源。通過對每個CAF亞組中建立的TGFβ應答信號進行分析,證實iCAFs中TGFβ誘導的信號水平較低(圖2b)。
綜上所述,這些數據促使我們研究TGFβ-阻斷劑在體內對CAF表型和功能的相對影響。為此,6周齡雌性小鼠接種4T1腫瘤細胞,隨后用TGFβ阻斷抗體或同型對照處理,研究設計如圖2c所示。結果表明這種腫瘤進展的延遲似乎不是由抗TGFβ對腫瘤細胞的直接作用引起的,更可能是TGFβ阻斷后微環境變化的結果。事實上,使用TGFβ中和抗體可導致整體基因表達的顯著差異,這在對大量冷凍腫瘤RNAseq分析中得到證實(圖2f)。與這些發現一致的是,我們通過分析與膠原沉積和纖維化相關的基因特征,描述了抗tgfβ治療小鼠腫瘤中整體促纖維化程序的顯著減少(圖2h)。綜上所述,這些數據表明靶向TGFβ影響了腫瘤微環境中的成纖維細胞動力學。
4.?TGFβ-阻斷劑改變腫瘤膠原沉積和網狀纖維的形成

?Fig.3 ?TGFβ-中和作用影響腫瘤ECM結構
根據觀察到的基因表達變化,作者利用冷凍保存的腫瘤從同型或抗tgfβ處理小鼠切片,染色和共聚焦顯微鏡成像等方法確定了TGFβ-阻斷是否對構成腫瘤建筑框架結構產生損傷。Acta2表達的鏡像變化,肌成纖維細胞網絡的顯著改變,細長的紡錘形細胞稀少等揭示了瘤內結構組織的顯著變化,表明TGFβ阻斷抗體處理小鼠的高網狀纖維網絡丟失(圖3a)。通過對全器官的斷層掃描,進一步證實了膠原骨架形成的整體損傷,如圖3b所示。單細胞RNAseq分析結果表明基因的數量受anti-TGFβ治療明顯更大 (圖3 c),也與先前的結果一致。
5.?TGFβ-阻斷導致myCAFs的丟失和CD73 +成纖維細胞的出現

Fig.4 ?TGFβ阻斷劑可以消除肌成纖維細胞并誘導CD73?+ CAFs的擴張
考慮到TGFβ阻斷是導致成纖維細胞活性和腫瘤基質結構變化的主要結果,作者隨后通過測定TGFβ中和作用在CAF各亞群中誘導的相對轉錄變化確定了TGFβ是否對離散CAF亞群產生不同的影響。正如預期的那樣,TGFβ中和誘導了CAF基因整體表達程序的顯著變化,這可以從接受TGFβ中和抗體的小鼠t-SNE空間的CAF總體群體的視覺轉移中看出(圖4a)。通過對這些CAFs進行亞聚,可以觀察到myCAFs和vCAFs明顯減少(圖4b, c),這表明這些亞群可能對腫瘤微環境中的TGFβ特別敏感。流式細胞分析α- sma表達的CAFs頻率也顯示肌成纖維細胞數量顯著減少(圖4d),提示TGFβ-阻斷劑可能優先靶向腫瘤相關的肌成纖維細胞。

?Fig.5 ?ilCAFs表現出免疫調節的轉錄組特征
值得注意的是,在TGFβ-阻斷下肌成纖維細胞的丟失與一種獨特的CAFs(后來被稱為干擾素許可的CAFs, ilCAFs,圖4b, c為紫色)的出現形成對比,揭示了腫瘤微環境更廣泛的可塑性。ilCAFs很容易從其他CAF亞群中區分出來,因為與外切核苷酶Nt5e的基因及編碼的蛋白CD73上調相關(圖4f)。
目前尚不清楚,ilCAFs是來自現有的肌成纖維細胞的編程,還是在TGFβ信號缺失的情況下來自間葉細胞祖細胞的另一種軌跡。雖然轉錄動力學的偽時間分析預測了CAF亞群之間不同的分化軌跡(圖4h),但ilCAFs和myCAFs仍然可能代表同一現存CAF群體的兩種功能狀態。需要進一步的研究來驗證這一假設,并牢固地建立每個CAF集群的譜系關系。
6.?TGFβ-阻斷劑生成的成纖維細胞是ilCAFs
為了獲得關于新鑒定的CAF亞群功能特性的更多信息,作者研究了這類亞群的轉錄特征。然而,對ilCAFs中差異表達基因分析發現,在干擾素(IFN)信號控制下許多鳥苷晚結合蛋白(Gbp)家族成員發生富集(圖5b)。與這些發現一致的是,在區分ilCAFs與其他CAF亞群的基因中, ilCAFs中IFN信號反應上調,IFN水平調控的通路增強,包括抗原加工和展示(圖5c)。編碼MHC蛋白和MHC相關分子的基因在ilCAFs中高表達(圖5b-d)。體內TGFβ-阻斷后,在CAFs中檢測到MHCII蛋白上調(圖5e),也發現ilCAFs在腫瘤內對指導T細胞的轉運發揮重要作用(圖5b)。
為了確定區域祖細胞和分泌物的差異是否會影響基質微環境,我們分析了原位4T1腫瘤對TGFβ中和的反應。與4T1 s.c.類似,TGFβ-阻斷劑輕度延遲了原位4T1腫瘤進展。在原位腫瘤中也發現了4T1 s.c.腫瘤中描述的相同細胞群,并增加了一群以Krt18和Slpi等基因表達為特征的乳腺細胞。在蛋白質水平上,也與s.c.模型數據有明顯相似之處。在抗TGFβ治療的原位腫瘤中,CAFs中α- SMA染色明顯缺失,CD73同時上調。
為了進一步驗證TGFβ-阻斷劑對人CAF動力學的影響,我們利用單細胞RNAseq測試了人類結直腸癌(MSS-CRC)樣本上的TGFβ-中和抗體。對CAFs中調控差異最大的基因分析揭示了與4T1腫瘤中產生的觀察結果的相似性。特別是,治療24小時后,已經檢測到與成纖維細胞活性和ECM相關的基因下調,指出人類CAFs中肌成纖維細胞特征的減少。
總之,這些數據表明,TGFβ-阻斷可導致小鼠和人類腫瘤成纖維細胞的重塑,暴露了一種獨特的CAF群體的誘導,其特征是對IFN的明顯反應和相當大的免疫調節潛能。
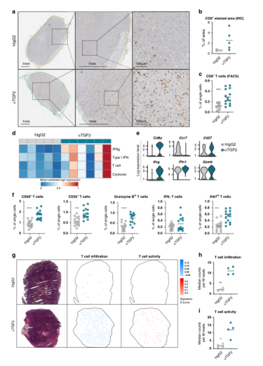
7.?TGFβ-阻斷劑增強T細胞的浸潤和激活

?Fig.6 ?TGFβ-阻斷劑促進T細胞浸潤和激活
TGFβ-中和后CAF重塑,特別是具有潛在T細胞調節活性的CAF亞群的出現,促使我們確定TGFβ-阻斷對建立抗腫瘤免疫反應的影響。由于ilCAFs中T細胞趨化分子基因表達升高,CD8免疫組化染色顯示細胞毒性T細胞浸潤在治療組之間存在較大差異(圖6a)。流式細胞分析證實了TGFβ-阻斷作用下細胞毒性T細胞數量的增加(圖6c),支持TGFβ-阻礙可能導致免疫細胞反應的全面覺醒。在單細胞水平上也證實了這些發現。為了評估這種與浸潤T細胞組織分布相關的激活程度,我們隨后通過空間轉錄組分析生成了與T淋巴細胞存在及其活性相關基因的腫瘤路圖。
8.?TGFβ中和增強體內PD1免疫治療的療效



京公網安備 11011302003368號