導讀
研究背景:
宮頸癌是全球女性癌癥相關死亡的第四大原因。全世界每年報告的新病例超過500000例(Torre等人,2015年)。盡管目前可用的治療方法,如化療、根治性子宮切除術和放療,顯示出有希望的結果,但由于此類治療的強烈副作用,每年還是大約有30萬人死亡(Franco等人,2001年)。
因此,迫切需要探索能夠有效治療宮頸癌且副作用最小的新分子(Smith等人,2007)。
莎草L.(莎草科),已被證明具有廣泛的生物和藥理功能,包括抗氧化、抗菌、抗炎、抗雄激素、抗癌、抗驚厥、抗糖尿病和止瀉活性(Kamala et al.,2018;Pirzada et al.,2015)。香附子的主要活性成分是揮發油,包括多種單萜、倍半萜和氧化物。α-Cyperone是香附子根莖中主要的天然倍半萜之一,約占總揮發油的20%(Soumaya-Kilani et al.,2008)。體外實驗表明,α-Cyperone具有抗炎作用(Hu等人,2017)。在LPS刺激的RAW 264.7細胞中,α-Cyperone通過NF-κB信號通路的負調控抑制促炎因子COX-2和IL-6的表達(Jung等人,2013)。巧合的是,α-Cyperone通過激活Akt/Nrf2/HO-1和抑制神經調節的NF-κB信號通路來抑制LPS誘導的BV-2細胞的炎癥(Huang等人,2018)。
考慮到香附子在中藥中常用于治療婦科疾病(Paula et al.,2011),而α-Cyperone是香附子中最有前景的活性成分(Huang et al.,2018;Jung et al。2013),作者推測α-Cyperone可能在宮頸癌的防治中發揮重要作用。本研究旨在檢測α-Cyperone對HeLa細胞是否具有抗腫瘤活性,并探討其作用機制。
結論
結果表明,α-Cyperone能抑制HeLa細胞的增殖并誘導其凋亡。從機制上講,α-Cyperone通過線粒體凋亡途徑促進HeLa細胞凋亡,細胞內活性氧(ROS)水平升高,細胞色素c、半胱氨酸蛋白酶-3、PARP和Bax的表達上調。進一步的RNA測序顯示α-Cyperone抑制HeLa細胞PI3K/Akt/mTOR信號通路的激活,PI3K抑制劑和激動劑證實了這一點。PI3K抑制劑(LY294002)與α-Cyperone協同抑制HeLa細胞的生長,而PI3K激動劑(IGF-1)則消除了這種作用。有趣的是,α-Cyperone和LY294002均能抑制PD-L1的表達,而IGF-1的補充則能挽救PD-L1的低表達。綜上所述,作者的研究結果揭示了α-Cyperone對HeLa細胞生長的抑制作用是通過ROS介導的PI3K/Akt/mTOR信號通路觸發的,并且與PD-L1表達的下降密切相關。
英文題目:α-Cyperone inhibits the proliferation of human cervical cancer HeLa cells via ROS-mediated PI3K/Akt/mTOR signaling pathway.
期刊雜志:European Journal of Pharmacology
影響因子:3.623
原文鏈接:https://sci-hub.ren/10.1016/j.ejphar.2020.173355
材料與方法
材料:人宮頸癌細胞HeLa;
Keywords:RNA-seq;
實驗結果
一、α-Cyperone抑制HeLa細胞增殖和抑制既落形成
用CCK-8法檢測α-Cyperone對HeLa細胞體外活力的影響。在指定的時間(24、48和72小時)使用不同濃度的α-Cyperone處理HeLa細胞。如圖1A所示,α-Cyperone對HeLa細胞增殖具有濃度和時間依賴性抑制作用。細胞毒作用48h的半數抑制濃度(IC50)值HeLa細胞為35.57±1.58μM。因此,作者在進一步的實驗中選擇了15、30和60μM的α-Cyperone。
在平板克隆形成試驗中,與未經處理的對照組相比,經不同濃度(15、30和60μM)的α- Cyperone處理的HeLa細胞形成的集落更少且更小,這表明α- Cyperone以劑量依賴性方式降低HeLa細胞的集落形成能力(圖1B)

圖1
二、α-Cyperone誘導G1細胞周期阻滯
為了研究α-Cyperone是否抑制HeLa細胞的細胞周期進程,作者用不同濃度(0、15、30和60μM)的α-Cyperone處理細胞24小時,然后收集細胞進行細胞周期分析。結果表明,α-Cyperone處理使G1期細胞百分率增加,G1期細胞百分率分別增加6.17%、15.20%和21.30%(圖2A)。采用westernblot檢測cdc25A、cyclind1、CDK6、PCNA、p21和p27的表達水平,進一步探討α-Cyperone對G1細胞周期阻滯的作用機制。作者發現α-Cyperone下調cdc25A、cyclind1、CDK6和PCNA蛋白水平,同時上調p21和p27蛋白表達(圖2B)。
這些結果表明α-Cyperone誘導HeLa細胞G1細胞周期阻滯。

圖2
三、α-Cyperone通過線粒體凋亡途徑誘導細胞凋亡
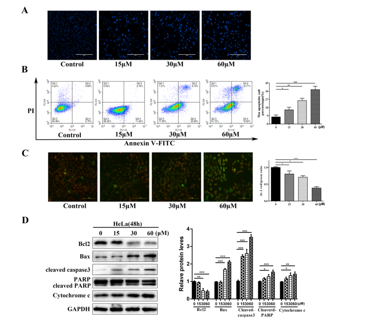
采用hoechst 33342染色法研究α-Cyperone對HeLa細胞凋亡的影響。如圖3A所示,HeLa細胞呈現明亮的藍色熒光,表明細胞核凝聚和DNA斷裂。此外,annexin V/PI染色顯示α-Cyperone以濃度依賴性方式將凋亡細胞百分比從5.64%增加到38.28%(圖3B)。
線粒體膜電位的變化是細胞凋亡的典型事件(Suhaili et al.,2017)。在細胞凋亡過程中,線粒體膜被破壞,線粒體膜電位去極化,這可以通過降低JC-1實驗中紅綠色熒光強度比來衡量。如圖3C所示,α-Cyperone誘導線粒體膜電位的劑量依賴性喪失。為了進一步證實凋亡細胞的死亡,作者檢測了細胞色素c、半胱氨酸蛋白酶-3、Bax、Bcl-2和PARP的蛋白表達。如圖3D所示,α-Cyperone處理顯著增加細胞色素c、caspase-3、PARP和Bax的表達。相反,Bcl-2表達降低。這些結果表明α-Cyperone通過線粒體凋亡途徑誘導HeLa細胞凋亡。

圖3
四、α-Cyperone誘導HeLa細胞氧化應激
如圖4A所示,在濃度分別為15、30和60μM的α-Cyperone作用48小時后,Hela細胞產生的細胞ROS分別增加到30.12%、37.30%和94.67%。然后,作者進一步確定ROS抑制劑(N-乙酰半胱氨酸,NAC)預處理是否能保護HeLa細胞免受α-Cyperone的細胞毒作用。如4B所示,與α-Cyperone單獨治療組相比,NAC和α-Cyperone聯合治療可顯著降低細胞色素c、Bax的表達,增加PCNA和Bcl-2的表達。結果表明,α-Cyperone誘導HeLa細胞生長抑制是通過破壞氧代謝平衡實現的。

圖4
五、α-Cyperone抑制HeLa細胞PI3K/Akt/mTOR通路的激活
作者對HeLa細胞進行RNA測序分析。根據結果,發現與對照組相比,有656個顯著上調基因和997個下調基因(圖5A)。接下來,通過功能注釋對這些差異基因進行聚類分析。結果表明,α-Cyperone影響了與癌癥相關的多種生物途徑,包括代謝途徑、MAPK信號途徑、PI3K/Akt/mTOR信號途徑、細胞周期和凋亡(圖5B,C)。
為了揭示α-Cyperone對HeLa細胞的抑制作用機制,作者通過westernblot評估了參與PI3K/Akt/mTOR通路的關鍵因子的磷酸化(圖5D)。結果表明,與正常組相比,α-Cyperone作用48h后,HeLa細胞p-PI3K、p-Akt和p-mTOR蛋白水平明顯下調。此外,還利用PI3K抑制劑(LY294002)和PI3K激動劑(IGF-1)進一步探討了α-Cyperone(30μM)對HeLa細胞的作用。如圖5E所示,LY294002(10μM)通過下調Bcl-2、caspase3、PCNA、p-Akt、p-PI3K和p-mTOR的蛋白水平來增強α-Cyperone誘導的細胞凋亡,與Bax和細胞色素c蛋白的上調一致。此外,IGF-1(100 ng/ml)減弱α-Cyperone誘導的細胞凋亡。
也就是說α-Cyperone通過PI3K/Akt/mTOR途徑抑制細胞增殖并促進細胞凋亡。

圖5
許多研究表明,腫瘤細胞通過利用免疫檢查點逃避宿主免疫監視,從而導致癌癥的擴散、轉移和復發(Pardoll,2012)。免疫檢查點抑制劑(ICIs)主要通過阻斷PD-1和PD-L1的結合來實現抗腫瘤作用(Brahmer等人,2012年)。作者的結果發現α-Cyperone抑制HeLa細胞中PD-L1的活化(圖5D)。鑒于α-Cyperone抑制PI3K/Akt/mTOR信號通路的激活,作者進一步探討了PD-L1與PI3K/Akt/mTOR信號通路的關系。結果顯示,PI3K抑制劑(LY294002)抑制PD-L1的表達,而PI3K激動劑(IGF-1)增強PD-L1的表達(圖5E)。因此,α-Cyperone通過抑制PI3K/Akt/mTOR信號通路抑制PD-L1的表達。
總結
本研究表明α-Cyperone通過抑制PI3K/Akt/mTOR信號通路對HeLa細胞的生長具有強烈的抑制作用。此外,α-Cyperone通過同樣的途徑抑制PD-L1的表達水平。這些發現揭示了α-Cyperone抗宮頸癌的機制,提示α-Cyperone的抗腫瘤活性可能與調節程序性細胞死亡配體1(PD-L1)有關。基于這些結果,α-Cyperone有望成為治療宮頸癌的候選藥物。


京公網安備 11011302003368號