2021年5月28日,由北京百邁客生物科技有限公司與中國水產科學院淡水漁業研究中心合作的研究論文《Interaction Between the Intestinal Microbial Community and Transcriptome Profile in Common Carp (Cyprinus carpio L.)》在期刊Frontiers in microbiology(IF 5.64)在線發表。該文運用Illumina二代測序技術揭示了黃河鯉品種的生長性能與腸道中的基因表達和細菌豐度之間的關系。百邁客轉錄組產品擁有多年項目經驗積累,曾服務NG,NC,PNAS等高分文章發表。重點是:百邁客云平臺可以在線完成多組學聯合分析,一鍵式生成報告,可多次隨心調整,再加上100+云上小工具加持分析,讓生信分析省時、省心、省錢又省力,而且不用擔心上手難,多種課堂培訓視頻帶領您迅速入門。我們秉著真誠的心歡迎各位老師前來咨詢!
文章信息
中文名:鯉魚腸道菌群與轉錄組水平的相互作用
英文名; Interaction Between the Intestinal Microbial Community and Transcriptome Profile in Common Carp (Cyprinus carpio L.)
期刊:Frontiers in microbiology
影響因子:5.64
研究背景
近年來,腸道微生物對宿主生產性能的影響受到廣泛關注。宿主的生產性能可以通過調節腸道微生物結構來調節,而腸道微生物結構又主要受遺傳和飼料的影響。腸道微生物也能影響宿主的基因表達和甲基化水平。研究發現約10%的宿主轉錄組受微生物調節,主要包括免疫、細胞增殖和代謝功能相關基因。腸道微生物與宿主基因表達之間的相互作用機制會影響飲食行為、消化過程、免疫功能和其他生理現象。一天中微生物的活動會改變宿主的生物節律、表觀遺傳學和代謝產物。當微生物群落內穩態的節律被破壞時,宿主的正常染色質和基因表達水平將發生變化,腸-肝軸基因表達的新機制將被激活。上述腸道菌群與宿主的相互作用主要通過腦和肝的遠程控制模式實現。因此,作者運用轉錄組和微生物多樣性聯合分析來解析新黃河鯉品種的腸道微生物群通過調節腸道基因表達影響其生長性能的方式。本研究可以為黃河鯉新品種的選育提供參考。
研究目的
通過比較新鯉魚品系第4代(實驗組)和傳統黃河鯉魚(對照組)在收獲時的生長性能、腸道細菌結構和轉錄組譜,探究基因表達水平與腸道細菌豐度之間的關系。
研究方法
材料:
黃河鯉新品系(中國水產科學院淡水漁業研究中心)和傳統黃河鯉,水池中單獨喂養。
實驗方法:
生長性能測定:養殖5個月后,隨機抽取366只黃河鯉(對照組180只,實驗組186只)。體重(hBwt)用電子秤測量(準確度:0.1克),而體長(hBlen)、體寬(hBwid)和體高(hDep)用塑料尺測量(準確度:0.1厘米)。Student’ t檢驗用于檢驗實驗組和對照組之間的差異(P<0.05)。
測序樣品:養殖5個月后,隨機各抽取3條魚(饑餓24小時),將腸分為前腸、中腸和后腸段,并用鑷子擠壓將每個片段的內容物收集到無菌的2ml收集管中(DD4指對照組樣本,SS4指實驗組樣本)。對應的同一樣本腸道組織用于轉錄組測序(CT指對照組樣本,ST指實驗組樣本)。
測序策略:
16S rRNA基因V3-V4區擴增子測序:Illumina MiSeq平臺,每組3個重復。RNA測序:Illumina Hiseq 2500平臺,每組3個重復。
研究結果
腸道細菌群落結構與生長性能的關系
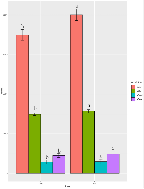
測量了黃河鯉新品四個生長性能參數(體重、長度、寬度和深度)(圖1)。實驗組的所有參數均比對照組顯著提高:重量14.58%,深度7.14%,寬度5.04%,長度5.07%。
為了評估黃河鯉新品種的生長性能是否與其腸道菌群有關,將實驗組和對照組在相似的生長環境中進行培養,并探討其腸道細菌群落結構的差異。多樣性分析結果顯示實驗組的平均OTU豐富度(322.80±67.87)高于對照組(303.00±53.00)。實驗組和對照組共鑒定出94個共有的細菌類群(圖2B)。PCA分析和系統發育樹將所有樣本分為兩部分(圖2 C,D),表明實驗組和對照組是可明顯區分的。因此,我們可以從其遺傳亞種的選擇性微生物群落結構特征來部分估計該新品種的腸道細菌結構。在屬水平上對細菌組成(相對豐度)進行分析,結果表明氣單胞菌(Aeromonas)是對照組的優勢類群,其次是厚壁菌(Firmicutes)和玫瑰單胞菌(Roseomonas)(圖2E),而實驗組中,玫瑰單胞菌(Roseomonas)是優勢類群,其次是厚壁菌(Firmicutes),然后是氣單胞菌(Aeromonas)。結果表明這兩個群體的細菌群落結構是不同的。這意味著宿主(黃河鯉魚新品種)基因組與微生物組相互作用,以選擇某些微生物類群,暗示腸道菌群組成會影響鯉魚的生長性能。

圖1黃河鯉新品種與對照組生長性能比較

圖2 黃河鯉新品種與對照組的細菌組成分析
實驗組和對照組之間的差異基因表達
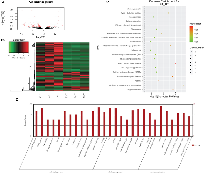
使用與16S測序相同的樣本對黃河鯉新品種(實驗組)和對照組中的轉錄組進行測序并鑒定差異基因(DEG)。在249個顯著DEGs中(如圖3A),194個基因表達下調,55個基因表達上調。通過GO注釋,這些基因被分為以下功能類別:生物調節、細胞過程、解毒作用、發育過程、免疫系統進程等(都屬于生物過程);細胞、細胞部分、胞外區域、胞外區域部分、大分子復合物等(細胞成分);抗氧化活性、結合活性、催化活性、分子功能調節器上等(分子功能)。聚類分析表明,實驗組和對照組具有不同的特征,DEG分為四個部分(圖3B)。這些基因的GO注釋包括生物學過程中的13個類別,細胞成分中的8類和分子功能類別中的7類(圖3C)。KEGG注釋將這些基因中的大部分分配到免疫相關途徑(圖3D)。

圖3 黃河魚新品與對照組腸道轉錄組DEGs分析
與腸道細菌群落組成相關的差異表達基因
Pearson相關性用于推斷微生物屬級群落組成與DEGs之間的關系(表 2),共探索了2892對,包括245個基因和256個屬。圖4A列出了與細菌群落具有屬級關系的前10個候選基因。其中許多參與免疫反應,如H-2類組織相容性抗原、類E-Sβ鏈(H2-Eb1)、類胸苷磷酸化酶(TYMP)、干擾素誘導蛋白44(IFI44)和主要組織相容性復合物I類相關基因蛋白樣(MR1)。其他已鑒定的基因具有廣泛的功能。纖毛和鞭毛相關蛋白54(Cfap54)是纖毛和鞭毛組裝和功能所必需的。碳水化合物硫轉移酶14(Chst14)將硫酸鹽轉移到硫酸皮膚素中N-乙酰半乳糖胺殘基的C-4羥基中。DNA修復蛋白RAD51同源物4(Rad51d)、ETS易位變異體5、轉錄本變異體X2(Etv5)和著絲粒蛋白Spc24(Spc24)與細胞分化和生長性能相關。這些基因可能在黃河鯉魚新品種更好的生長性能中發揮關鍵作用。總而言之,腸道細菌可以影響腸道中的基因表達,其中優勢種或細菌結構可能反映宿主黃鯉魚新品種的遺傳特征。腸道的細菌-基因表達譜有助于宿主腸道的健康和性能。
通過與基因頻率配對確定的前10個屬為:Bordetella, Lutispora, Methylocystis,Ohtaekwangia,Roseomonas,Shewanella,GpVI,Desulfovibrio,Candidatus_Berkiella and Azorhizobium。其中,Methylocystis數量最多,在甲烷循環中起作用。


圖4 黃河鯉新品種和對照組DEGs與細菌(屬水平)的關系
總結
該研究提出了腸道細菌群落與基因表達相互作用的證據。共探索了2892對(屬級基因和細菌),包括245個基因和256個屬。作者發現大多數基因涉及免疫學、細菌群落和細胞分化,其中大多數位于免疫相關信號通路中。研究表明黃河鯉新菌株生長性能的改善可能與其免疫反應的改善及其在腸道細菌結構中的相互作用有關。
參考文獻
Su S, Jing X, Zhang C, et al. Interaction Between the Intestinal Microbial Community and Transcriptome Profile in Common Carp (Cyprinus carpio L.)[J]. Frontiers in Microbiology, 2021, 12.
文獻鏈接:https://www.ncbi.nlm.nih.gov/pmc/articles/PMC8195870/

京公網安備 11011302003368號