又又一篇高分ONT全長轉錄組的合作應用文章發表啦!趁著新鮮出爐,小編帶大家看看別人的高分文章怎么組裝的,又是講了怎樣的故事,下面一起學習討論一下該文的詳細內容。Tip:作者排名中Wenzheng QU同學是來自百邁客哦!
英文題目:Collagen β(1-O) galactosyltransferase 2 deficiency contributes to
lipodystrophy and aggravates NAFLD related to HMW adiponectin in mice
中文題目:Colgalt2缺乏可導致小鼠脂質營養不良,加重與HMW脂聯素相關的NAFLD
發表雜志:Metabolism
影響因子:6.159
發表時間:2021年4月15日
合作單位:首都醫科大學
非酒精性脂肪肝(NAFLD) 是世界范圍內最普遍的慢性肝病,影響了近25%的全球人口。根據組織學特征,NAFLD可分為非酒精性脂肪肝(NAFL)和非酒精性脂肪性肝炎(NASH)。隨著NAFLD的進展,近20%的NAFLD患者可能會出現NASH,而部分NAFLD患者(4% NAFL和20% NASH)可能在其一生中發展為肝硬化。目前,NAFLD的有效治療仍然有限,重要原因之一是其發病機制尚未完全闡明。
研究概要總結
目的
課題組前期研究結果顯示,Colgalt1基因敲除導致小鼠E11.5天胚胎死亡,及抑制膠原分泌。本研究旨在闡明膠原β(1-O)半乳糖轉移酶2(Colgalt2)在非酒精性脂肪肝(NAFLD)發病機制中的作用。
方法
采用高脂飼料(HFD)或缺乏蛋氨酸-膽堿的飼料(MCD)喂養Colgalt2?/?小鼠。利用ONT全長轉錄組技術對肝臟組織進行測序。進一步,在體外誘導肝細胞脂肪變性和前脂肪細胞分化。
結果
在6周齡時,Colgalt2?/?小鼠體重增加,肝臟脂肪堆積。在HFD或正常飲食的小鼠中,Colgalt2敲除加重肝脂肪變性。Colgalt2敲除促進MCD喂養小鼠的NASH。在HFD小鼠中,Colgalt2敲除導致脂肪萎縮,并降低血漿HMW(高分子量)、總脂聯素和瘦素水平。在HFD喂養的小鼠中,Colgalt2敲除也降低了血液中HMW/總脂聯素,而脂聯素的mRNA和蛋白質水平在WT和Colgalt2?/?小鼠中沒有差異。ONT全長轉錄組測序分析結果顯示脂聯素受體下游信號通路和脂肪生成基因的轉錄變化,包括AMPK信號通路、脂肪細胞因子信號通路和脂質代謝(Cidea、Cidec、CD36和PPARγ)。Colgalt2敲除對油酸OA誘導的HepG2細胞或原代肝細胞的脂質堆積與對照組細胞無顯著差異。然而,干擾Colgalt2可抑制脂肪細胞生成,并降低PPARγ(脂肪生成相關轉錄因子)在前脂肪細胞分化過程中的表達。
結論
在小鼠中,Colgalt2敲除導致脂肪萎縮加重與HMW脂聯素相關的NAFLD。
實驗設計
構建Colgalt2?/? (C57BL/ 6J背景)小鼠。
高脂肪飲食模式
8周齡雄性Colgalt2+/+(WT)和Colgalt2?/? 小鼠,隨機分為正常飲食組Chow(N=10)或高脂飲食組HFD(N=12)16周。每周測量體重(BW)。造模結束后,犧牲小鼠。對肝臟和附睪白色脂肪組織(eWAT)進行稱重并收集以備后續實驗。血漿儲存于?80°C.
蛋氨酸和膽堿缺乏飲食模型
7周齡雄性WT和Colgalt2?/? 小鼠維持蛋氨酸膽堿充足飲食MCS(N=6)或蛋氨酸膽堿缺乏飲食MCD(N=8),持續3周。造模結束后,犧牲小鼠,稱取體重和肝重。采集血漿和肝臟樣本作進一步分析實驗。
實驗技術: 葡萄糖耐量(GTT)和胰島素耐量(ITT)檢測,血漿生化分析及肝甘油三酯含量測定,H&E染色,油紅O染色及免疫組化染色,ONT全長轉錄組測序(ONT全長轉錄組測序由百邁客協助完成),WB和qRT-RCR驗證。
測序平臺:Nanopore

Colgalt2缺乏機制原理圖
文章結果
1、Colgalt2基因敲除小鼠中體重和肝臟脂質積累增加
通過肝組織的PCR和western blotting,結果顯示Colgalt2?/?小鼠中不表達COLGALT2。在3,6,8周齡時分別對Colgalt2?/?和WT小鼠稱重,結果顯示Colgalt2敲除增加了小鼠的體重(圖1a)。通過透射電鏡觀察發現,6周齡Colgalt2?/?小鼠肝細胞中有脂滴聚集(圖1b)。然而,在6-8 周齡時,WT小鼠和Colgalt2?/?小鼠的肝油紅O染色和TG含量沒有明顯差異(圖1c)。

圖1 Colgalt2丟失增加了體重和肝臟脂質積累
2、在HFD喂養的小鼠中發現Colgalt2敲除增加肝臟脂肪變性和胰島素抵抗
為了研究Colgalt2敲除對HFD誘導的NAFLD的影響,雄性WT和Colgalt2?/?小鼠分別飼喂HFD或正常飼料16周。結果發現Colgalt2?/?小鼠的體重增加大于HFD組的WT小鼠(圖2a)。此外,與WT小鼠相比,HFD喂養的Colgalt2?/?小鼠的肝臟TG含量增加了54%,標準飼料組的Colgalt2?/?小鼠的肝臟TG含量增加了60%(圖2c)。同時,在HFD或標準飼料喂養的小鼠中,肝切片的H&E和油紅O染色顯示,Colgalt2?/?小鼠的肝脂肪變性比WT小鼠更嚴重(圖2f)。
血液ALT和AST水平表明HFD喂養的Colgalt2?/?小鼠的肝損傷加重。HFD喂養的Colgalt2?/?小鼠血漿中ALT和AST水平分別比WT小鼠高2倍和1.2倍(圖2b)。然而,HFD喂養的Colgalt2?/?小鼠和WT小鼠的血漿TG、TC和HDL水平沒有顯著差異(圖2e)。此外,空腹血糖(FBG)、GTT和ITT表明HFD小鼠的胰島素敏感性受損(圖2c)。在HFD喂養的小鼠中,與WT小鼠相比Colgalt2?/?小鼠的FBG水平在11周后增加了13%(圖2c)。GTT和ITT檢測發現HFD小鼠的循環葡萄糖水平高于正常飼料喂養的小鼠,且在Colgalt2敲除小鼠中也明顯增加(圖2c)。
圖2. HFD喂養的Colgalt2?/?小鼠增強肝臟脂肪變性和胰島素抵抗
3、Colgalt2敲除增加MCD誘導的脂肪性肝炎
NASH是NAFLD疾病進展階段。為了研究 Colgalt2對MCD誘導的脂肪性肝炎的影響,WT和Colgalt2?/?小鼠連續喂食MCD飲食3周。與WT小鼠相比,Colgalt2?/?小鼠的體重和肝臟重量增加(圖3a和b)。在MCD喂養的小鼠中,Colgalt2?/?小鼠的ALT和AST血漿水平及AST均顯著升高(圖3 c)。H&E和油紅O染色顯示,MCD喂養的Colgalt2?/?小鼠的肝臟脂肪變性和炎癥浸潤比WT小鼠更嚴重(圖3e)。與此同時,與WT小鼠相比,MCD喂養的Colgalt2?/?小鼠肝臟TG含量顯著增加(圖3d)。在MCD飲食組中,Colgalt2?/?小鼠的炎癥評分明顯高于WT小鼠(圖3e)。
圖3. Colgalt2缺乏加重MCD誘導的小鼠肝脂肪變性和脂肪性肝炎
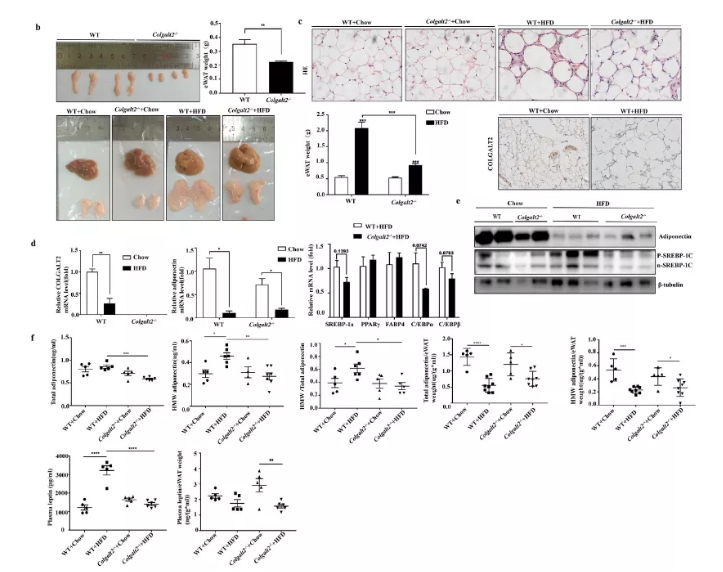
4、Colgalt2敲除導致脂肪萎縮,降低小鼠血漿HMW脂聯素和瘦素水平
脂聯素對肝細胞有重要的抗脂肪變性作用。因此,為了檢測Colgalt2對脂聯素的影響,作者研究了脂聯素在白色脂肪組織WAT中的表達、血漿總脂聯素和HMW脂聯素水平。出人意料的是,在Colgalt2缺陷的小鼠中觀察到部分脂肪營養不良。與WT小鼠相比,Colgalt2?/?小鼠(6周齡)的eWAT體重降低(圖4b)。此外,在HFD喂養16周后,Colgalt2敲除抑制小鼠的脂肪組織擴張,而在WT小鼠脂肪組織明顯體積增大(圖4b)。脂肪形成由復雜的轉錄因子網絡(C/EBP家族成員,PPARγ,SREBP-1c等) 控制,這些因子在脂聯素基因表達、代謝和其他脂肪特異性基因中發揮重要作用。在HFD喂養的Colgalt2?/?小鼠中,C/EBPα、C/EBPβ和脂肪生成標記物SREBP1a有降低趨勢(圖4d)。此外,在HFD喂養的Colgalt2?/?小鼠中,p-SREBP-1c和n-SREBP- 1c蛋白表達明顯下調(圖4e)。
接下來,作者檢測了Colgalt2是否與脂聯素的表達和HMW脂聯素的血漿水平有關。HFD喂養16周后,WT小鼠eWAT組織中COLGALT2表達降低(圖4d)。在eWAT中,HFD喂養的小鼠與喂食標準飼料的小鼠相比,脂聯素蛋白表達降低(圖4e)。然而,HFD喂養的Colgalt2?/?小鼠和WT小鼠的eWAT組織中脂聯素mRNA和蛋白質表達沒有顯著差異(圖4d和e)。同時結果顯示,喂養正常飼料的Colgalt2?/?小鼠和WT小鼠的循環總脂聯素沒有顯著差異(圖4f)。為了明確脂肪組織中脂聯素的分泌,分析了脂聯素水平與eWAT質量的關系。結果顯示Colgalt2缺失降低了HFD小鼠血漿總脂聯素和HMW脂聯素的水平(圖4f)。此外,與標準飼料小鼠相比,飼喂HFD 16周的WT和Colgalt2?/?小鼠血漿中總脂聯素或HMW脂聯素水平與eWAT體重相關(圖4f)。WAT分泌的脂聯素和瘦素是介導糖脂代謝的脂肪因子;因此,測量了飼喂HFD的WT和Colgalt2?/?小鼠的血漿瘦素水平。結果顯示,Colgalt2缺乏降低了小鼠高脂飲食喂養16周的血漿瘦蛋白水平。
圖4 Colgalt2敲除導致小鼠脂肪萎縮,降低血漿HMW 脂聯素和瘦蛋白水平
5、利用ONT全長轉錄組技術揭示脂聯素/脂聯素受體信號通路和脂肪生成基因機制
為了探索NAFLD中Colgalt2缺乏的潛在機制,作者對WT小鼠和飼喂HFD或標準飼料的Colgalt2?/?小鼠肝組織進行ONT全長轉錄組測序。結果顯示,與WT小鼠相比,HFD喂養的Colgalt2?/?小鼠中有321個DEGs。為了明確DEGs的功能,分別對上調和下調的 DEGs進行KEGG通路富集分析(P < 0.05) (圖5a)。對于上調的基因,KEGG分析顯示這些差異表達基因顯著富集于MAPK信號通路、NAFLD、和氧化磷酸化。下調的基因富集于脂肪消化和吸收、甘油脂代謝。在這些途徑中,19個差異表達基因與脂代謝密切相關,包括adipoR1、adipoR2和脂質合成相關的分子,包括Cidea和Cidec (FSP27)、Cd36和PPARγ(圖5c)。為了進一步研究這19個基因在這些通路中的作用,使用ClueGO和CluePedia工具解讀這些通路網絡(圖5 d)。這些基因在AMPK信號通路、脂肪細胞因子信號通路和NAFLD等中富集(圖5 b和e)。
與WT小鼠相比,HFD喂養的Colgalt2?/?小鼠的肝臟中AdipoR2 mRNA和蛋白表達水平分別下降到約70%和65%(圖5f)。然而,與WT小鼠相比,標準飼料組肝臟的adipoR1 mRNA和蛋白表達水平低于HFD組的Colgalt2?/?小鼠(圖5f)。接下來,研究了adipoR與AMPKα和PPARα信號通路相關的下游分子在肝臟中的變化。與WT小鼠相比,HFD喂養Colgalt2?/?小鼠肝臟中AMPKα激活和AMPKα磷酸化顯著降低(圖5f)。AMPKα通過ACC磷酸化抑制脂肪生成。與WT小鼠相比,HFD喂養的Colgalt2?/?小鼠肝臟中ACC的磷酸化顯著降低(圖5f)。在HFD喂養的Colgalt2?/?小鼠中PPARα的表達高于WT小鼠(圖6f)。對肝臟組織的ONT全長轉錄組數據分析也顯示,在Colgalt2?/?小鼠中脂肪生成基因表達上調。與HFD喂養的WT小鼠相比,HFD喂養的Colgalt2?/?小鼠的肝臟顯示PPARγ、CD36、Cidea、FSP27α和FSP27β mRNA水平增加(圖5f)。與WT小鼠相比,HFD喂養的Colgalt2?/?小鼠肝臟中脂質代謝相關的分子的蛋白水平均上調,包括PPARγ、CD36和Cidea(圖5f)。
圖5. WT和Colgalt2?/?小鼠肝臟組織ONT全長轉錄組數據分析結果
6、Colgalt2敲除下調脂肪形成相關轉錄因子在脂肪細胞分化過程中的表達
接下來,研究了Colgalt2是否會調控體外肝細胞中的脂質積累。在干擾COLGALT2的hepG2細胞和對照細胞中,用500 μM OA處理24 h后,COLGALT2降低,而rh-脂聯素(500 ng/ml)處理顯著提高了OA處理下COLGALT2的表達(圖6a)。然而,干擾COLGALT2的hepG2細胞與對照組細胞在OA處理24 h后,TG含量沒有顯著差異(圖6b)。
為了探究COLGALT2缺乏在脂肪萎縮中的作用, 在3T3-L1細胞中誘導了前脂肪細胞分化,從Colgalt2?/?和WT小鼠的eWAT中分離原代前脂肪細胞(圖6d)。油紅 O染色結果顯示干擾Colgalt2降低了前脂肪細胞分化為脂肪細胞(圖6e)。此外,干擾Colgalt2下調了脂肪前細胞向脂肪細胞分化過程中PPARγ的表達(圖6e)。此外,從Colgalt2?/?和WT小鼠的eWAT中分離出原代前脂肪細胞,結果顯示,Colgalt2敲除降低了PPARγ mRNA水平(圖6d)。然而,來自Colgalt2?/?和WT小鼠的原代前脂肪細胞分化后,C/EBPα、C/EBPβ或SREBP-1c mRNA水平無顯著差異。

圖6 Colgalt2缺乏抑制前脂肪細胞分化和脂肪形成相關轉錄因子的表達
總結
在本研究中,首次證實了Colgalt2缺乏抑制脂肪生成并導致脂肪萎縮減少脂聯素分泌加重NAFLD。在體外,Colgalt2缺乏不直接影響肝細胞中TG的積累,但抑制脂肪細胞形成,減少脂肪分化過程中與脂肪形成相關的轉錄因子PPARγ的表達。Colgalt2缺乏降低血漿HMW和總脂聯素水平,從而調節脂質代謝,這與脂聯素受體及其下游AMPKα/ACC信號通路有關。這些數據可能為NAFLD發病機制提供了一個新的見解的思路。
文獻下載:
https://international.biocloud.net/zh/article/detail/33865898
(復制鏈接到瀏覽器獲取原文,如果沒有云平臺賬號需要先注冊)
往期閱讀
【成功案例】四川大學華西醫院利用ONT測序平臺進行新冠病毒全基因組測序
【成功案例】中山眼科中心應用nanopore平臺進行中國漢族人口結構變異研究
ONT全長轉錄組應用3:探索疾病發病新機制-精準治療
ONT全長轉錄組文章寫作寶典基礎版
ONT全長轉錄組應用2:基因融合,輕松助你拿下CNS
ONT全長轉錄組應用1:可變剪切,輕松助你拿下CNS
ONT全長轉錄組測序揭示了精神疾病風險基因CACNA1C的復雜剪接特征
ONT全長轉錄組文章寫作要點第一期
ONT全長轉錄組文章寫作要點第二期
ONT全長轉錄組使慢淋轉錄本結構變異無所遁形





京公網安備 11011302003368號