GWAS研究背景
在數量遺傳學領域,GWAS通常用于鑒定與特定數量性狀相關的DNA分子標記。通過鑒定關聯群體中基因型數據和關注性狀的表型數據,然后利用合適的模型/軟件對數據進行統計分析,從而確定性狀-標記關聯位點。研究表明這些位點對診斷和預測數百種人類疾病(甚至對新生兒)非常有用。同樣,在牲畜/作物改良研究中,這些位點也通常用于動植物的標記輔助選擇(MAS)育種。所以,GWAS研究在近20年一直是非常火的研究領域(圖1)。
圖1 2000年到2019年12月,“GWAS”一詞在PubMed文章中每年出現的次數
GWAS標記類型
在用于GWAS的標記中,最初使用的是SSR標記,后來SNP標記成為常用標記。但是,研究人員逐漸意識到基于SNP標記的GWAS分析不足以解釋的群體中全部的遺傳變異。并且,隨著測序技術的發展,在人以及諸多動植物中發現了大規模的SVs [包括拷貝數變異(CNV)/存在缺失變異(PAV)和易位/倒置(translocations/inversions)]與疾病、馴化及重要農藝性狀有關。本期推文,我們一起來看一下SVs在動植物群體研究中的進展。
SV和SV-GWAS在動物中的應用
近年來,動物遺傳變異研究中,在牛、豬、狗、小鼠等物種中鑒定出了大量的SVs。例如,在62頭牛組成的群體中,鑒定得到了6,426個SVs,部分SVs位于乳品性狀的QTL內;利用全基因組測序數據構建了豬的SVs變異圖譜,在分布全球的55個豬種的305個個體中鑒定得到了33,698個SVs,基于檢測的SVs進行選擇清除分析,在梅山豬中鑒定到64個新的受選擇區域,其中的一些位點與繁殖性狀相關;2021年發表在《Communication Biology》上的研究中,作者在27個不同的狗中鑒定了14,953,199個SNPs、6,958,645個indels和217,951個SVs(圖2)。
圖2 27個狗中SNPs、indels和SVs的分布
另外,拷貝數變異(CNV)作為基因組結構變異的重要來源,是造成哺乳動物性狀差異的重要遺傳變異類型,可作為SNP的代替分析標記用于GWAS研究,已用于多個包含牛、羊、豬和山羊的GWAS研究中。
(1)例如,在416個奶山羊中鑒定得到了7,208個CNVs,GWAS分析發現31個CNVs所在區域與產奶量等性狀顯著相關,并且發現在顯著相關的CNVs中,注釋的基因大多數在產奶相關的生物過程和健康相關性狀中發揮著重要作用。在另一個研究中,利用新開發的GWAScore方法整合已發表的GWAS數據來鑒定潛在的候選位點,并對3個不同品種(CKA,n=10、HU,n=10、STHS,n=9)山羊進行全基因組CNVs檢測(圖3),通過將CNVs與GWAScore和QTL位點相整合,發現197個候選基因與CNVs存在重疊,進一步鑒定得到28個與生長性狀相關的CNVs。
圖3 3個不同品種山羊CNVs分析
在牛的CNV變異研究中,利用已發表的1,116個牛中的鑒定的25,030個CNVs,基于不同性狀(功能、健康、繁殖等)的CNVs進行GWAS,并評估其對養殖和育種實踐的影響,結果顯示,共有56個CNVs與8個表型性狀中的一個或多個顯著相關,其中12號染色體上的3個CNVs與產脂性狀和乳腺性狀的顯著關聯,這些CNVs位于23個不同的基因上,該研究是首次對如此大的瑞士奶牛樣本進行基因組分析,將CNVs與繁殖、乳腺和健康性狀聯系起來。同樣,基于在528個荷斯坦奶牛中鑒定的197個CNVs(圖4),對473頭牛10個重要生產性狀進行GWAS分析,共檢測到57個CNVs與至少一個性狀顯著相關(圖5),對這些CNVs與候選基因的潛在重疊進行分析,預測得到一些表型相關的候選基因,該研究結果對荷斯坦奶牛的基因組鑒定了CNV,并提供了影響飼料效率和采食相關性狀變異的候選基因。

圖4 荷斯坦奶牛CNVs在基因組上的分布

圖5 10個重要性狀的CNV-GWAS關聯結果
SV和SV-GWAS在植物中的應用
在作物和擬南芥中也發現了大量的SVs,并將其用于GWAS研究。
(1)在水稻中,已經報道數篇SV進行GWAS的案例,其中2018年發表在《Nature》上的3000份水稻重測序研究中,對測序深度在20×以上的材料進行SV分析,確定了93K的SVs,其中有582個大于500kb的SVs,平均每個染色體有12,178個。秈稻和粳稻表現出了非常強烈的SV差異,每個秈稻與日本晴基因組有14K的SVs,是粳稻的3.5倍。SV系統發育樹(基于453份材料)與SNP樹相似(圖6);在另一項研究中,基于8個GWAS研究隊列,繪制了348個水稻QTNs(包括PAVs和CNVs)的圖譜,還開發了基因組導航系統RiceNavi,用于QTN金字塔構建和育種路線優化,并應用于中國廣泛栽培的秈稻品種黃花沾的改良。
圖6 453個高深度測序材料的SVs分析
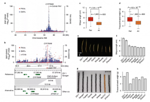
(2)在除水稻以外的作物中也有使用SVs進行GWAS的報道。例如,在玉米中,521個自交系玉米基因組序列中的SVs被用于繪制玉米SV圖譜;在小麥中發現了影響染色體3B上基因和轉座元件的SV;在最近的一項木瓜研究中(使用栽培木瓜和野生木瓜),共鑒定出8083個SVs,其中包括5260個缺失,552個串聯重復和2271個插入,在該研究中,還發現CNVs與生長和對環境壓力的反應有關;在油菜中,基于鑒定得到的數百萬SVs和PAVs用于PAV-GWAS,直接鑒定到了莢果長度、種子重量和開花時間相關的結構變異,這些是之前基于單核苷酸變異SNP進行的GWAS所沒能鑒定出來的,充分說明了PAV-GWAS可以互補于SNP-GWAS用來鑒定特定性狀相關的位點(圖7);另外,其他植物SVs鑒定例子包括:溝酸漿屬的耐鹽性、葡萄的漿果顏色和番茄的馴化性狀等研究。
圖7 油菜SNP-GWAS與PAV-GWAS
(3)在模式植物擬南芥(A thaliana)中,也有與許多重要性狀相關的SVs。其中一個研究中,SVs與編碼鋅指轉錄因子的CONSTANS (CO)基因啟動子相關。在另一項研究中,利用SVs(包括PAVs、重復、倒位)對來自非洲、歐洲、亞洲和北美的1301份自然種群進行GWAS研究(圖8),與春化(冷)反應、開花和抗旱/耐熱相關的3個基因之間也存在較強的相關性。
圖8 基于PAV(紅點)和SNP(黑點)的GWAS
小結和展望
開發新的GWAS方法一直是一個活躍的研究領域,將SVs標記用于GWAS也是近期主要進展之一,基于上述的介紹,不難發現SVs已在人類、牲畜和植物的多項研究中被用于鑒定性狀表型關聯標記。隨著測序技術和軟件的不斷發展,鑒定全基因組范圍內的結構變異變得唾手可得,可滿足基于動植物群體的SV-GWAS研究,在SNP-GWAS的基礎上,實現對復雜數量性狀更加深入的解析!
參考文獻
[1] Gupta PK. GWAS for genetics of complex quantitative traits: Genome to pangenome and SNPs to SVs and k-mers. Bioessays. 2021 Nov;43(11):e2100109.
[2] Gupta PK. Quantitative genetics: pan-genomes, SVs, and k-mers for GWAS. Trends Genet. 2021 Oct;37(10):868-871.


京公網安備 11011302003368號