百邁客單細胞測序
單細胞轉錄組測序(scRNA-seq)是在單細胞水平進行高通量基因表達譜檢測,對復雜細胞群深入分析,表征單個細胞的表達譜,避免單個細胞的異質性生物學信息被大量細胞的均質化覆蓋。
導讀
用人多能干細胞(hPSC)形成種間嵌合體已成為在體內評估hPSC多能性的有效方案,并且可能在再生醫學,包括移植器官和組織再生中發揮重要作用。使用小鼠和豬胚胎的研究表明,hPSCs并不能有力地促進與人類進化距離較遠的物種的嵌合體形成。本研究主要是在體外培養的食蟹猴(Macaca fascicularis)胚胎中研究人擴展多能干細胞(hEPSC)的嵌合能力,證明hEPSCs能夠在食蟹猴胚胎中存活、增殖,并繪制植入前后細胞圖譜。同時還發現了種間細胞相互作用,這些事件可能有助于塑造嵌合胚胎內人類和食蟹猴細胞的獨特發育軌跡。本研究結果可能有助于更好地了解早期人類胚胎發育和靈長類動物進化,并制定策略以改善進化距離較遠的物種的人類嵌合體的形成。
實驗方法
材料:注入tdTomato+ hEPS細胞的食蟹猴早期囊胚
方法:單細胞轉錄組測序
研究結果
1、體外人猴嵌合囊胚的形成
為確定非人靈長類動物中hPSC的嵌合能力,本研究使用了通過細胞重編程產生的特征明確的hEPSC系iPS1-EPSC,它在小鼠胚胎第10.5天(E10.5)表現出優于其他hPSC的嵌合性。與之前的報告一致,iPS1-EPSCs表現出圓頂形集落形態,并表達核心多能性轉錄因子OCT4、NANOG和SOX2(圖 S1A)。為了生成人猴嵌合胚胎,對食蟹猴的早期囊胚(受精后 6 天 [d.p.f.6])注射了25個用tdTomato(TD)標記的iPS1-EPSC,注射的胚胎培養到晚期囊胚階段(d.p.f.7)進行分析,發現食蟹猴囊胚內hEPSC的增殖很明顯??偟膩碚f,在所有d.p.f.7的食蟹猴囊胚中檢測到TD+ iPS1-EPSCs(100%,n = 132)(圖 S1B)。

圖S1 宿主食蟹猴胚胎中hEPSCs的譜系規范
2、人猴嵌合胚胎的轉錄圖譜
為進一步描繪人猴嵌合胚胎的發育軌跡,進行了scRNA-seq以分析不同發育階段的人和猴細胞的轉錄組。胚胎分離后,使用熒光顯微鏡手動收集單個人類(TD+)和猴(TD-)細胞并進行scRNA-seq。對離體培養過程中不同時間點從嵌合胚胎中分離的227個人的和302個食蟹猴的細胞進行了測序(d.p.f.9-d.p.f.17)。TD表達和比對到人類或食蟹猴基因組的reads用于進一步確認每個細胞的來源物種(圖 S2A 和 S2B)。嚴格過濾后,200 個人的和 272 個食蟹猴的細胞用于進一步分析。每個細胞平均檢測到 9,798 個基因(每百萬轉錄本【TPM】>0)和27,936,953條reads,在人和猴細胞之間檢測到的基因數量和reads沒有統計學差異(圖 S2C)。為進行比較,本分析中還選擇了已發表的食蟹猴和人類胚胎細胞的scRNA-seq數據集。為避免不同數據集的批次影響,本研究使用“錨定”方法去除批次效應(圖 S2C)。

圖S2 細胞物種來源鑒定和QC
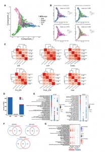
對scRNA-seq數據進行了t-SNE分析,確定了所有樣本(嵌合胚胎和對照胚胎)中存在4個主要細胞cluster:EPI、HYP、TE和EXMC(圖 1A、1B和S2D)。通過細胞特異性marker分析,發現人和食蟹猴之間存在保守性(圖 S2E)。嵌合胚胎中這些細胞類型的存在表明宿主胚胎的發育基本上不受注射的hEPSCs的影響。系統發育樹分析(基于基因表達水平)顯示,雖然嵌合胚胎中的大多數食蟹猴細胞分離成不同的細胞類型特異性簇(EPI、HYP和TE),但嵌合人類HYP-和TE-like 細胞與 EPI-like 細胞聚集在一起(圖 1C)。因此,嵌合食蟹猴細胞比引入的hEPSC表現出更強的譜系分離。與IF結果一致,在scRNA-seq數據(圖 1A 和 1D)中鑒定到的人類TE-like細胞很少,因此被排除在后續分析之外。這些結果表明,hEPSCs在被引入食蟹猴早期囊胚并進行離體胚胎培養后,可以分化為幾種植入前和植入后早期細胞類型。
圖1 人猴嵌合胚胎的單細胞轉錄圖譜
3、hEPSCs在人猴嵌合體發育過程中的轉錄組動力學
首先基于所有細胞的轉錄組學特性構建了一個導向圖(SPRING),所有細胞分為三個分支:EPI、HYP和TE(圖 2A),明確了嵌合體和對照(人和食蟹猴)胚胎之間基因表達模式的相關性(圖 2B)。當嵌合人類細胞與對照人類(0.460)或對照食蟹猴(0.459)細胞進行比較時,獲得了類似的相關系數(圖 2B,右圖),但與對照胚胎相比,嵌合猴細胞的相關系數高于嵌合人類細胞(圖 2B,左圖);接下來發現嵌合人EPI-like細胞與人胚胎中的EPI細胞相似,而嵌合人HYP和EXMC-like細胞分別與嵌合猴HYP和EXMCs細胞相關系數最高(圖 2C)。同時發現嵌合人類EPI-like細胞逐漸傾向于嵌合猴EPI細胞,R2值從0.363(植入前EPI [Pre_EPI])增加到0.464(植入后EPI [PostL_EPI]),再增加到0.693(原腸[Gast]細胞)(圖 2C)。以上結果表明猴胚胎微環境對人類細胞的基因轉錄狀態產生影響,反之亦然。
由于食蟹猴的細胞在人類細胞存在下表現出轉錄組的變化,接下來分析了嵌合胚胎中食蟹猴細胞的發育動態。首先確定了嵌合猴胚胎和對照猴胚胎之間的差異表達基因(DEG)。EPI細胞、HYP細胞和EXMCs細胞與對照胚胎相比,嵌合體細胞中分別有424、7和241個基因下調,5、2和13個基因上調(圖 2D和S3A)。GO和KEGG富集分析確定了在嵌合猴EPI細胞、HYP細胞和EXMCs細胞中上調和下調基因的信號通路,如Hippo和轉化生長因子β(TGF-β)信號通路分別在嵌合猴EPI細胞和EXMCs細胞中下調(圖 2E)。

圖2 嵌合胚胎的發育軌跡
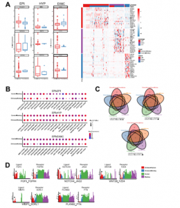
已經證明食蟹猴EPI細胞的轉錄組譜在嵌合胚胎中發生了改變,接下來研究了食蟹猴EPI胚胎生態位是否也受到人類細胞的影響。CellPhoneDB(v2.0.1)可鑒定嵌合胚胎和對照胚胎中EPI和其他譜系(HYP 和 EXMCs)之間細胞的潛在相互作用。結果發現與對照胚胎相比,嵌合胚胎中有更多的配體-受體相互作用(如,在猴EPI細胞中檢測到117個 [嵌合] 與10個 [對照] 特異性配體-受體相互作用)(圖 2F 和 S3B)。進行KEGG分析發現,嵌合胚胎中被加強的信號通路包括磷脂酰肌醇 3-激酶 [PI3K]-Akt、絲裂原活化蛋白激酶 [MAPK] 信號通路和WNT信號通路(圖 2G)。使用相同的方法,還確定了嵌合胚胎內人和猴細胞-細胞的相互作用,如FGF5-FGFR4、NOTCH4-JAG2、WNT2B-FZD4、WISP3-SORL1和PLXNB2- PTN(圖 S3C 和 S3D)。結果表明,嵌合胚胎內的細胞間相互作用得到加強,并可能導致其他信號通路的激活。

圖S3 嵌合胚胎與宿主胚胎食蟹猴細胞對比分析
4、嵌合的人類EPI-like細胞顯示出獨特的發育軌跡
EPI發展的特點是進行多能性轉變,可能在物種之間表現出不同的動態。適當的EPI分化對于嵌合體的形成和發育至關重要,本研究對嵌合胚胎內人類EPI-like細胞的譜系分化進行了研究,并將其與體外培養的人類和食蟹猴胚胎的數據集進行了比較,結果人類EPI-like細胞在植入前、植入后和原腸胚形成階段被鑒定,并且在每個階段表達不同的標記物(圖 3A),桑基圖也顯示了相同的人類EPI-like細胞發育軌跡。接下來觀察到hEPSCs更類似于早期PostE_EPI和PostL_EPI細胞。嵌合體中人PostL_EPI-like細胞與制備的PSC的相關性高于naive PSC。為了進一步研究 hEPSC、嵌合體人類 EPI-like細胞和宿主猴EPI細胞的轉錄動力學,本研究進行了RNA速度和Slingshot分析(圖 3B),結果發現兩種不同的RNA速度向量模式:嵌合體人類PostL_EPI-like細胞向量較長,而原腸胚細胞向量較短;宿主猴PostL_EPI細胞缺乏長向量,而原腸細胞具有長向量(圖 3B,左邊兩張圖)。這些結果表明嵌合人類EPI-like細胞的發育延遲。Slingshot分析顯示,hEPSCs在注入食蟹猴囊胚后,是從EPSCs到PostL_EPI再到原腸胚的發育軌跡(圖 3B,右圖)。為了進一步描繪嵌合人類EPI-like細胞的發育軌跡,將所有與EPI相關的人類和猴子reads映射到一個共有基因組,并使用先前報道的方法預測物種之間EPI的發育軌跡,與RNA速度分析一致,發現嵌合人類EPI-like細胞比來自宿主猴、對照猴和人類胚胎的EPI細胞分化得更慢(圖 3C)。這些結果表明,hEPSCs向EPI譜系的特化和/或分化效率低于胚胎細胞。

圖3 食蟹猴胚胎中嵌合人EPI-like細胞的發育軌跡



京公網安備 11011302003368號