近年來,各種組學研究產品層出不窮,助力科學研究的蓬勃發展,然而,當您面對大量積累的高通量測序大數據的時候,是不是也會滿臉愁容?因為沒有服務器,我們無法隨時隨地的分析自己的數據?想多次測試刪除樣本、變換分組、聯合分析?想做個性化數據分析,但公司收費昂貴?想學生物信息學分析,但沒有免費的課程?百邁客生物云平臺為您“量身定做”,只為科研提效。云平臺支持測序數據+公共數據雙類型分析,簡單幾步即可完成任務投遞,更有豐富的個性化分析和小工具輔助數據深度挖掘,不需要自主搭建分析平臺投入的人力、財力及硬軟件設施,只需要一臺電腦,即可玩轉組學數據。
使用百邁客云平臺優勢在于:
1. 45款研究APP,原始數據簡單幾步完成任務投遞,即可得標準分析結題報告,15+個性化分析模板和上100款小工具輔助深度數據挖掘,交互的個性化分析讓數據分析更簡單。
2. 8大數據庫,輕松引用。
3. 百邁客云課程,教您如何分析數據,讓生信分析更簡單。
4. 完善的售后服務系統:百邁客配備了完善的售后服務系統,包括專業售后技術團隊,智能科研助手Prof.X、在線直播交流等。涉及您的全部售后問題,項目分析再無后顧之憂。


下面給大家分享一篇2021年12月在線發表的轉錄組+百邁客云平臺產出的文章,希望給您的科研減壓。
中文題目:轉錄組和脂質組學聯合分析揭示小麥蠟質調控機制
英文題目:Analysis of Wheat Wax Regulation Mechanism by Liposome and Transcriptome
期刊:frontiers in Genetics
影響因子:IF 4.599
研究背景介紹
表皮蠟作為植物的第一道屏障,在抵抗生物和非生物脅迫方面發揮著重要作用,它可以限制非氣孔水分的損失,提高植物的抗旱性,幫助植物減少機械損傷、植物病蟲害,保護植物免受高溫和強紫外線輻射。表皮蠟是由超長鏈脂肪酸(VLCFA)及其衍生物組成的復雜脂質混合物?,F有研究表明,表皮蠟的生物合成始于質體表皮細胞外膜上由超長鏈脂肪酸C16或C18轉化的蠟質前驅體,然后長鏈脂肪酸通過?;€原和脫羰基化合成不同的蠟狀化合物。在擬南芥和水稻中發現了許多參與蠟合成和調控的基因,如擬南芥中的轉錄因子WIN1/SHN1上調表皮蠟合成基因CER1、CER2、CER4、KCS、CYP86A7、CYP86A4、GPAT4、LACS2和HTH的表達,以誘導表皮蠟積累,在小麥中,由于基因組信息量巨大,對小麥表皮蠟生物合成的分子調控機制研究較少。為了研究小麥表皮蠟的調控機制,本研究以甲基磺酸乙酯(EMS)誘變22號冀麥獲得的低蠟突變體和多蠟突變體為材料,通過對非靶向脂質組學和轉錄組的相互驗證和聯合分析,確定了小麥表皮蠟的主要成分,并挖掘出與表皮蠟代謝相關的新基因。
實驗方法與材料
材料:EMS誘變22號高產品種冀麥,分離出蠟質(waxy)和無蠟質突變體(waxyless),種植至抽穗期取葉片組織。
測序策略:轉錄組測序用Illumina測序平臺,非靶向脂質組采用液相色譜-串聯質譜(LC-MS)檢測,每組3個生物學重復。
分析策略:百邁客云平臺真核有參轉錄組APP,測序數據一鍵式投遞,云上個性化協助分析。

主要研究結果
1. 本研究對冀麥22號低蠟突變體和多蠟突變體的葉表皮蠟進行了非靶向脂質體檢測和轉錄組分析。共鑒定出31個脂類亞類和1,367個脂類分子。
2. 小麥葉蠟的主要脂質成分為WE 、DG 、TG、MG和OAHFA 。DG, MG, OAH FA首次在小麥葉片表皮蠟質中進行了研究。
3. 與蠟質突變體相比,無蠟質突變體共檢測到6840個DEGs,其中上調3181個DEGs,下調3659個DEGs。
4. 根據KEGG代謝途徑構建小麥表皮主要蠟質組分的代謝模式,篩選出KSC、TER、FAR、WSDCER1、MAH1、ALDH7A1、CYP704B1、ACOT1_2_4、CYP86等46個相關基因。
主要研究內容
一、葉表皮脂質成分的鑒定與分析
通過UPLC分析,在兩個突變體的葉表皮中鑒定出31個脂質亞類和1367個脂質分子(圖1A)。具有大量脂質種類的脂質為三酰甘油(TG)、神經酰胺(Cer)、二酰甘油(DG)、蠟酯(WE)、(O-?;?1-羥基脂肪酸(OAHFA)、單半乳糖基二酰甘油(MGDG)、磷脂酰乙醇胺(PE)、磷脂酰甘油(PG)、膽固醇(ChE)、心磷脂(CL)、磷脂酰肌醇(PI),磷脂酰絲氨酸(PS)。其中,TG、Cer、DG、WE和OAHFA占分子總數的83%(圖1B)。此外,還發現小麥葉表皮的主要脂質成分為TG、Cer、DG、WE和OAHFA。

圖1.小麥葉片脂質亞類數量統計圖
二、葉表皮蠟相關脂質亞類的分析
通過比較抽穗期低蠟突變體和多蠟突變體的類脂亞類含量,篩選出類脂含量的顯著差異。在兩個突變體之間有11種脂類物質存在顯著差異(VIP>1,p<0.05)。在低蠟突變體中,有六個高脂含量的脂質亞類,即Cer、ZyE、PE、MGDG、CL和二半乳糖基二酰甘油(DGDG)。另一方面,在多蠟突變體中,發現五種脂質類別為DG、ChE、OAHFA、WE和單酰甘油(MG)(VIP>1,p<0.05)。我們推斷,與無蠟小麥相比,蠟質小麥具有更豐富和不同的脂質作為小麥表皮蠟的主要成分。也就是說,抽穗期小麥葉表皮的主要脂質成分是DG、ChE、OAHFA、WE和MG。
三、差異表達基因分析
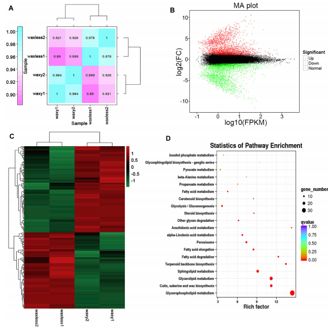
通過對抽穗期低蠟突變體和多蠟突變體葉片轉錄組的分析,不同生物重復樣本之間的相關系數為0.890 ~ 0.926(圖2A)。與蠟質突變體相比,無蠟突變體共檢測到6840個DEGs,其中3181個基因上調,3659個基因下調(Fold Change≥2,FDR <0.01)(圖2B)。對低蠟突變體和多蠟突變體的基因進行了GO富集分析,發現生物過程中主要富集在代謝過程(28.89%)、細胞過程(24.73%)、單生物過程(14.96%)、生物
節(8.35%)和刺激反應(6.46%)。這些基因主要分布在膜、膜部分、細胞、組成細胞部分和細胞器中。
此外,我們注釋了3659個DGE的脂質功能,篩選了343個DGE,并使用KEGG富集分析對其進行富集(圖2C,D)。研究發現,這些基因主要集中在甘油磷脂代謝、角質層、亞油酸和蠟的生物合成、甘油脂代謝、鞘脂代謝、萜類主干生物合成、脂肪酸降解和脂肪酸伸長途徑中,這與該研究中控制小麥葉片光澤表型的主要脂質組分一致。

圖2 轉錄組數據分析
四、蠟質和差異表達基因的聯合分析
結合脂質組分鑒定結果,在相應的途徑上標記注釋基因,根據KEGG代謝途徑構建小麥表皮主要脂質組分的代謝模型(圖3),并篩選出46個相關基因。此外,與多蠟突變體相比,低蠟突變體中注釋到蠟酯合成(WE)的基因為3-酮酰基-CoA合酶基因(KCS),極長鏈烯醇基輔酶A還原酶基因(TER)、醇形成脂肪酰輔酶A還原酶基因(FAR)、蠟酯合酶基因(WSD1)、醛脫羧酶基因(CER1)和中鏈烷烴羥化酶基因(MAH1)。TER的下調抑制長鏈3氧?;o酶A向長鏈?;o酶A(N2)的轉化,CER1的下調抑制上游長鏈醛向長鏈烷烴的轉化,KCS、FAR、WSD1和MAH1相關的表達基因均上調和下調。
在OAHFA合成過程中,酰基輔酶A硫代酯酶1/2/4基因(ACOT1_2_4)的上調表達促進長鏈脂肪酸的合成,而酰基甘油脂肪酶基因(MGLL)的表達水平在單?;视娃D化為長鏈脂肪酸的過程中上調和下調。醛脫氫酶家族7個成員A1基因(ALDH7A1)表達下調抑制了A長鏈醛與長鏈脂肪酸之間的過渡,醛脫氫酶基因(ALDH)則上調了A長鏈醛與長鏈脂肪酸之間的過渡。在長鏈脂肪酸轉化為ω-羥基脂肪酸的過程中,長鏈脂肪酸ω-單加氧酶基因(CYP704B1)的表達下調,而突變無蠟脂肪酸ω-羥化酶基因(CYP86)的表達上調。甘油-3磷酸?;D移酶基因(GPAT)和ALDH7A1在DG、MG和TG的甘油酯代謝過程中下調。在無蠟情況下,葡萄糖的表達下調抑制了1-?;?sn甘油3-磷酸的合成,從而減少了鎂的合成。ALDH7A1在低蠟突變體中的下調表達降低了DG的合成。上調基因為ALDH、二酰甘油二磷酸磷酸酶基因(DPP1)和二酰甘油激酶基因(dgkA),而1-酰基-SN-甘油-3-磷酸?;D移酶基因(plsC)的表達為磷脂:酰甘油?;D移酶基因(E2.3.1.158)、MGLL和酒精脫氫酶基因(AKR1AI)均上調和下調。這些基因共同作用降低低蠟突變無蠟細胞中TG的含量。



京公網安備 11011302003368號