本文轉錄組數據分析由百邁客協助完成。百邁客提供全面的高通量測序分析服務,醫學事業研究涵蓋外顯子組測序、mRNA、miRNA、lncRNA、circRNA、表觀遺傳和外泌體RNA測序、ONT三代、空間單細胞系列產品服務等。

英文名稱:N6-methyladenosine reader IMP2 stabilizes the ZFAS1/OLA1 axis and activates the Warburg efect: implication in colorectal cancer
中文名稱:N6-甲基腺苷(m6A)閱讀蛋白IMP2能穩定ZFAS1/OLA1軸并激活沃伯格效應:在結直腸癌中的意義
雜志名稱:J Hematol Oncol.
影響因子:17.233
摘要
背景:越來越多的證據表明N6-甲基腺嘌呤(m6A)調節因子有助于結直腸癌(CRC)的病因學和進展研究。然而,參與糖酵解代謝的m6A閱讀蛋白的確切機制仍然模糊不清。本文旨在將m6A閱讀蛋白與糖代謝串聯起來,揭示一種CRC進展的新機制。
方法:通過生物信息學、ISH和IHC檢測,分析了候選lncRNA和m6A閱讀蛋白之間的關系。利用體內和體外研究(包括MTT、CFA、反式孔、細胞凋亡、免疫印跡、qRT-PCR和異種移植小鼠模型)來探討這些指標的生物學功能。利用乳酸檢測、ATP活性檢測和ECAR檢測驗證其下游靶點的生物學功能。利用生物信息學、RNA穩定性、RIP實驗和RNA下拉實驗探索其潛在的分子機制。
結果:本文發現在CRC增殖和進展過程中,m6A閱讀蛋白IMP2與長鏈非編碼RNA(lncRNA)ZFAS1以依賴m6A調節的方式進行串聯,隨后增強了OBG-樣ATPsae1(OLA1)和腺嘌呤三磷酸(ATP)水解和糖酵解的募集。
材料方法
實驗樣本:144對CRC組織和對應的癌旁組織;CRC細胞系和正常人腸道上皮細胞系
實驗方法:lncRNA-mRNA芯片測序,qPCR,WB蛋白印跡分析,組織微陣列(TMA)和免疫組化(IHC),lncRNA ISH檢測,細胞增殖實驗,細胞克隆實驗(CFA),細胞凋亡檢測,細胞遷移實驗,免疫熒光實驗(IF),m6A斑點實驗,RNA穩定性測定, RNA下拉實驗 ,RIP-PCR檢測,ATP含量檢測,LD含量檢測,ATP酶活性檢測,細胞外酸化速率測定(能發高分文章的秘訣)。
結果
1、CRC細胞和組織中lncRNA的失調與IMP1/2/3的表達相關
在CRC組織中,只有IMP2表達量比較高,且遠高于IMP1和IMP3(圖1b)。同樣發現IMP2在7個CRC細胞系((LOVO,CACO2,SW48,SW480,HT29,HCT116和 SW620)中的表達量也高于結直腸上皮細胞中的表達量(圖1c)。而m6A斑點實驗檢測結果表明,總m6A在CRC細胞系(特別是HCT116、SW620和HT29細胞系)中的水平要高于正常結直腸上皮細胞(圖1d)。這和之前對IMP2的功能研究結論一致,即穩定RNA的表達,增加總RNA的m6A水平。
然后分析了m6A閱讀蛋白IMP1/2/3的RNA免疫沉淀測序(RIP-seq)數據以及TCGA中的數據,獲得了7個候選的lncRNA。其中ZFAS1、SNHG15和CRNDE表現出明顯的高表達(圖1e)。在CRC細胞中,ZFAS1表現出最明顯的高表達(圖1f)。在IMP1/2/3和ZFAS1之間計算相關性,發現ZFAS1和IMP2之間存在明顯的正相關(圖1g)。
為了研究IMP2在ZFAS1表達中的潛在作用及其相關的m6A甲基化水平,本文進行了組織微陣列(TMA)、RNA原位雜交(ISH)和免疫組化(IHC)檢測,分析CRC組織樣本和對應的癌旁組織(n=144)中IMP、m6A和ZFAS1的表達(圖1h)。值得注意的是,在CRC組織中,IMP2、ZFAS1的表達和m6A的甲基化水平急劇增加(圖1i)。進一步進行相關模式分析,表明IMP2和ZFAS1的表達和m6A水平呈現正相關性(圖1j)。
為了進一步探討這些指標在隊列中作為獨立預后因素的臨床效用,對144例CRC組織和癌旁組織進行了秩和檢驗和多變量cox回歸分析,發現IMP2表達量的升高顯著縮短了總生存期(OS)和無病生存期(DFS),m6A甲基化的高表達與不良的OS和DFA顯著相關,而ZFAS1表達量高的CRC患者的OS急劇下降。DFS也明顯下降(圖1k)。說明IMP2、m6A和ZFAS1的表達與CRC患者的生存狀況有著明顯的相關性。
總之,這些結果表明IMP2在CRC細胞和組織中高表達,并伴隨著相關的m6A甲基化水平和ZFAS1的表達。這些指標也表示了其作為獨立的預后預測因子的潛在功能,可用于未來的CRC評估和治療的生物標志物。

圖1(上下滑動查看)
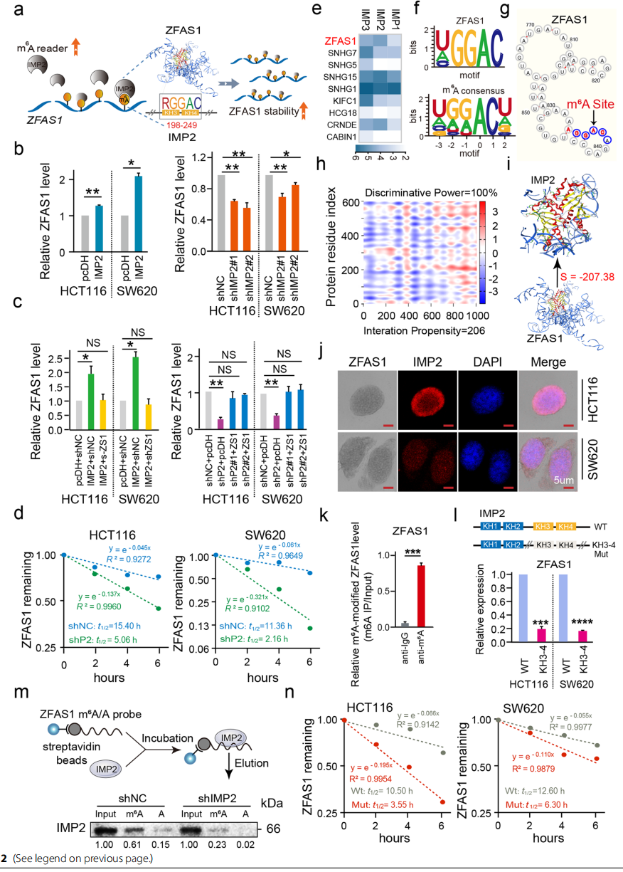
2、CRC細胞中IMP2通過直接與ZFAS1的m6A位點結合促進ZFAS1的穩定性
為了探索在CRC腫瘤發生發展過程中,IMP2介導的m6A甲基化穩定性及其相關的ZFAS1表達的關鍵生物學特征,在HCT116和SW620細胞系中檢測干擾IMP2后的IMP2和ZFAS1的表達。結果表明異位IMP2的表達明顯地增強了ZFAS1和IMP2的表達。然而通過qPCR定量分析發現IMP2的敲除抑制了HCT116和SW620中ZFAS1和IMP2的表達(圖2b)。在IMP2敲除的CRC細胞中,通過上調ZFAS1的表達來進行拯救實驗,通過qPCR發現ZFAS1的表達的確得到了恢復(圖2c)。更重要的是,RNA穩定性分析進一步確定了與空載體處理的細胞相比,IMP2敲除或在不同時間點(0,2,4,6 h)進行放線菌素D治療的HCT116和SW620 細胞中ZFAS1 RNA的半衰期是減少的(圖2d)。這些發現說明IMP2作為一個m6A閱讀蛋白對ZFAS1有穩定作用。
為了驗證IMP2和ZFAS1之間的直接關聯,初步分析了FLAG標記的IMP1/2/3的RIP-seq數據,發現和對照相比,異位IMP2的表達極大地豐富了HEK293T細胞的內源性ZFAS1(圖2e)。此外,RNA結合蛋白的數據說明IMP2蛋白有一個特定的結合域可以識別ZFAS1中的m6A motif(圖2f)。為了進一步驗證IMP2和ZFAS1結合位點的可靠性,進行了共定位的ISH和免疫熒光(IF)檢測,結果發現ZFAS1和IMP2的表達分布相一致,主要結合位點在HCT116和SW620的細胞質中,部分在細胞核中(圖2j)。RIP分析發現相比對照組,用m6A抗體富集得到了更高表達的ZFAS1(圖2k),RNA下拉實驗說明了通過攜帶m6A motif與IMP2蛋白特定結構域可以直接結合(圖2m)。利用qPCR驗證IMP2 KH3-4的WT和Mut載體處理后的HEK293T細胞中ZFAS1的表達,發現表達量顯著減少(圖2i),說明IMP2 KH3-4結構域可以與ZFAS1直接相互作用。
以上數據結果說明IMP2通過KH3-4直接與ZFAS1上的m6A位點結合,并增強了ZFAS1的穩定性(圖2a)。

圖2(上下滑動查看)
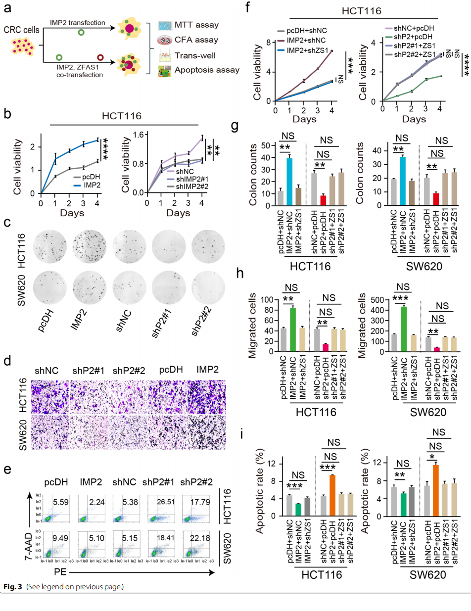
3、IMP2通過調節ZFAS1在CRC細胞中的表達來調控生物學特性
為了進一步明確在CRC細胞中IMP2和ZFAS1特異性的調控模式,首先通過MTT實驗(圖3b)和細胞克隆實驗(CFA)(圖3c)分析了干擾IMP2表達后的HCT116和SW620細胞系的細胞增殖能力和細胞克隆能力。結果發現異位IMP2的表達顯著促進了CRC細胞的生長和克隆能力,而IMP2的耗竭抑制了CRC細胞的增殖。此外還檢測了細胞侵襲能力(圖3d),發現在沉默IMP2時,細胞的遷移受到了明顯的抑制,而IMP2的過表達極大地提高了HCT116和SW620細胞系的侵襲能力。還發現IMP2的敲除增加了CRC細胞的凋亡率,IMP2的過表達會抑制CRC細胞的凋亡率(圖3e)。后續通過拯救實驗表明ZFAS1的過表達逆轉了對CRC細胞的促進作用,包括細胞增殖能力、細胞克隆能力、細胞遷移能力和細胞凋亡率(圖3f-i)。
這些結果說明IMP2通過促進ZFAS1的穩定性和表達來增加CRC細胞的增殖,抑制CRC細胞的凋亡,并促進細胞侵襲和轉移,而IMP2對細胞表型的影響可以通過調節ZFAS1的表達來恢復。

圖3(上下滑動查看)
4、在CRC細胞中鑒定到OLA1是IMP2穩定的的ZFAS1的關鍵靶點
為了進一步挖掘影響CRC細胞表型和功能的ZFAS1的下游靶點,在CRC細胞中進行了相關的功能研究。首先通過熱圖分析發現了與ZFAS1過表達正相關的潛在下游靶點,并通過公開數據集進行驗證(圖4a,b)。交集結果中發現了線粒體能量代謝相關基因OLA1,進一步通過qPCR檢測發現與對照細胞相比,OLA1在7個CRC細胞系中顯著過表達(圖4c)。同樣在CRC組織和癌旁組織的qPCR結果中發現,OLA1的表達在CRC組織中更高(圖4d)。結果說明OLA1在CRC的組織和細胞樣本中都是高表達的,且OLA1和ZFAS1的表達模式高度一致。
隨后采用TMA和IHC檢測OLA1的表達(圖4e),通過RCO曲線評估OLA1的低/高表達,發現與對照組相比,CRC組織中觀察到明顯的OLA1表達,表現出致癌基因的特性(圖4e,f)。且OLA1與ZFAS1的表達存在正相關性(圖4g)。與臨床數據做相關性分析,結果表明OLA1低表達的患者占比較高(圖4h),OLA1高表達的CRC患者的DFS和OS時間明顯縮短了(圖4i)。后續針對OLA1是否是ZFAS1的下游靶點做驗證,IMP2沉默/過表達不僅降低/增加了OLA1 mRNA的表達,而且降低/增加了OLA1蛋白的表達。但是IMP2對OLA1的影響可以被ZFAS2完全逆轉(圖4j-l)。
這些發現表明在CRC細胞和組織中,OLA1受到被m6A修飾和m6A穩定的ZFAS1表達的正向調控,進一步的預后評估揭示OLA1可以成為預測CRC臨床結果的一個潛在生物標志物。

圖4(上下滑動查看)
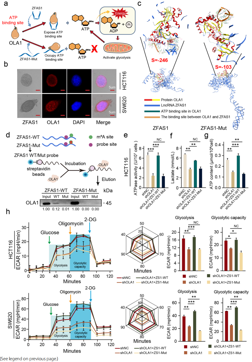
5、ZFAS1通過與OLA1的OBG型功能域結合增強OLA1的活性并激活糖酵解代謝
接下來通過ISH和IF實驗證明ZFAS1和OLA1在CRC細胞中的共定位。結果表明,OLA1和ZFAS1不僅持續分布在HCT116和SW620細胞系的細胞質中,而且還分布在細胞核中(圖5b)。為了確定ZFAS1是否與OLA1有直接的結合位點,并研究ZFAS1中關鍵的m6A位點對OLA1的影響,本研究將ZFAS1的三個A堿基替換成U堿基,并重新預測了
ZFAS1的三級結構。有趣的是,ZFAS1-WT和ZFAS1-Mut都是與OLA1的OBG型功能域結合,而且ZFAS1-WT和OLA1的結合強度遠遠高于ZFAS1-Mut和OLA1的結合強度(圖5c)。RNA下拉實驗表明,ZFAS1-WT的探針能顯著下拉OLA1,而當ZFAS1的m6A位點發生突變時,ZFAS1-WT不能再下來OLA1(圖5d)。所有結果說明OLA1蛋白特異性結構域能和含有ZFAS1-OLA1結合motif之間有直接結合作用。此外,OLA1表達的減少導致其ATP酶活性的降低,而ZFAS1的過度表達可以恢復OLA1的ATP酶活性。但是當ZFAS1的關鍵m6A位點發生突變時,ZFAS1對OLA1的ATP酶活性的恢復作用也消失了(圖5e)。這也證明了ZFAS1對OLA1的ATP酶活性的促進作用取決于ZFAS1和OLA1的結合。
接下來探索OLA1的ATP酶活性的變化對CRC細胞能量代謝的影響,研究了HCT116和SW620細胞系中乳酸和ATP的含量。發現OLA1表達的減少不僅可以降低乳酸的積累,還可以減少細胞中ATP的含量(圖5f,g)。通過細胞外酸化率的測定檢測OLA1的變化對CRC細胞的糖酵解代謝能力的影響,發現OLA1表達的減少可以顯著降低CRC細胞的糖酵解代謝能力,ZFAS1-WT可以恢復OLA1表達減少對CRC細胞糖酵解代謝能力的影響(圖5h)。
總之,ZFAS1可以直接與OLA1的OBG型功能域結合,從而增強OLA1的ATP水解能力,促進乳酸的積累,激活了CRC細胞的糖酵解途徑,最終促進CRC能量的釋放(圖5a)。

圖5(上下滑動查看)
6、IMP2-ZFAS1-OLA1信號軸影響到線粒體能量代謝
通過電子顯微鏡觀察到IMP2沉默后線粒體形態發生變化,即發現CRC細胞中線粒體明顯腫脹和受損,IMP2沉默后線粒體的形態回復正常(圖6b)。同時IMP2的過度表達促進了HK2(糖酵解的關鍵蛋白)的表達,抑制了PDHA1(氧化磷酸化的關鍵蛋白)的表達(圖6c)。然而ZFAS1沉默/過度表達和IMP2過表達/沉默后,HK2和PDHA1的表達水平得到恢復(圖6d)。
IMP2的過度表達明顯增強了乳酸和ATP的釋放,還發現IMP2敲除導致乳酸和ATP含量的釋放大幅度減少,而ZFAS1可以完全逆轉IMP2的影響(圖6e,f)。細胞能量代謝檢測進一步表明IMP2沉默減弱了細胞的糖酵解代謝能力,而ZFAS1可以逆轉IMP2沉默對糖酵解水平降低的影響(圖6g,h)。
總而言之,這些發現表明IMP2以依賴m6A的方式穩定ZFAS1的表達,與OLA1介導的線粒體能量代謝有著重要的聯系。
圖6(上下滑動查看)
7、IMP2在體內通過穩定ZFAS1促進細胞增殖
利用異體移植模型驗證IMP2-ZFAS1-OLA1信號軸在體內的生物學功能(圖7a),預后評估顯示異種移植小鼠在與shIMP2和ZFAS1載體共同轉染后,生存時間明顯縮短(圖7b),表明IMP2和ZFAS1在CRC預后評估中具有協同作用。此外,轉染shIMP2載體的異種移植小鼠中,腫瘤體積、大小和重量都明顯減少;然而,在與shIMP2和ZFAS1載體共同轉染后,腫瘤體積、大小和重量急劇增加(圖7c-e)。實驗結果說明在異種移植模型中,ZFAS1的過表達明顯地逆轉了IMP2沉默對腫瘤生長的抑制作用(圖7f)。
總之,體內實驗表明,通過利用m6A誘導的穩定性的IMP2與ZFAS1/OLA1軸的相互作用,IMP2敲除抑制了異種移植模型的腫瘤生長和惡化。
圖7(上下滑動查看)
結論
本文揭示了IMP2-ZFAS1-OLA1信號軸在CRC腫瘤的發生發展中的新調節機制。在CRC細胞中,IMP2正向調節lncRNA ZFAS1。異位IMP1增強了ZFAS1的穩定性和表達,而敲除IMP2會抑制ZFAS1的表達。基于RNA識別的motif,IMP2蛋白的KH3-4結構域在功能上被認為是直接與RNA結合的結構域,促進了ZFAS1中+843 m6A位點的RNA識別。此外,ZFAS1直接與OLA1結合,增強了OLA1的ATP酶活性,介導了線粒體的能量代謝,包括ATP水解和糖酵解代謝的生物過程,并最終影響到CRC細胞命運。總的來說,本文在結直腸癌預防和治療中發現了一個新的信號軸,即識別到新的靶點和將m6A表觀遺傳修飾與線粒體能量轉換串聯起來。
圖8(上下滑動查看)
?如果您對我們的產品感興趣,歡迎掃碼聯系我們

參考文章:
Lu S, Han L, Hu X, et al. N6-methyladenosine reader IMP2 stabilizes the ZFAS1/OLA1 axis and activates the Warburg effect: implication in colorectal cancer. J Hematol Oncol. 2021;14(1):188. Published 2021 Nov 7. doi:10.1186/s13045-021-01204-0


京公網安備 11011302003368號