植物作為固著生物,在其生長發育過程中會積累大量的代謝產物,以適應不斷變化的環境和各種脅迫。代謝物檢測已經應用于植物生物學的不同方面,然而以往的大多數研究都是集中在整株植物或者特定單一組織上,使得有效地找到控制代謝產物變得困難。利用代謝組分析成為識別代謝途徑一種高效方式;因此覆蓋整個生育期的代謝組是分析代謝豐度相關因素的有效工具。
我們將通過幾篇文獻為大家概述代謝組學在植物生育期研究中的應用。
案例一
中文題目:水稻全生育周期的代謝調控網絡
研究對象:珍汕97和明恢63兩個品種水稻20個不同組織
研究技術:代謝組學、轉錄組學
技術路線:

研究結論:
該研究利用代謝組和轉錄組聯合分析,對秈稻品種珍汕97和明恢63整個生命周期不同組織的樣品進行測定,結合轉錄和代謝數據構建了水稻全生育期主要組織器官的代謝調控網絡(RMRN)并精準識別了調節關鍵代謝產物積累的調控基因,利用已知的轉錄因子作為誘餌來篩選木質素代謝新的調控網絡,以及根據組織特異性無偏見地識別新的甘油磷脂代謝調控因子。該研究不僅對水稻基礎研究和育種實踐具有重要意義,大數據資源促進水稻生長調控、抗性和營養品質方面的改良研究。并對其他作物全生育期代謝組學研究提供借鑒。

甘油磷脂代謝
案例二

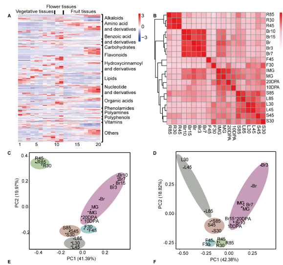
中文題目:MicroTom代謝網絡:在整個生長周期重新連接番茄代謝網路調控
研究對象:番茄組織(根、根、莖、葉、花苞、花)和果皮(果實發育9個階段)
研究技術:代謝組學、轉錄組學
技術路線:

研究結論:
利用番茄代謝組和轉錄組數據集,通過整合番茄20個組織和發育時期的代謝組和轉錄組數據,繪制了番茄整個生長發育過程中主要代謝變化的整體圖譜,同時還發現調節重要次級代謝產物(類黃酮和甾體類生物堿)合成的關鍵調控因子,為深入解析番茄主要代謝物的轉錄調控網絡奠定了基礎,并為模式和非模式植物代謝調控的深入研究提供了新思路。
代謝物和基因層次聚類分析和PCA分析
案例三

中文題目:代謝組學和激光共聚焦顯微鏡(CLSM)分析揭示長柄扁桃葉生長過程中黃酮類化合物的重要作用
研究對象:長柄扁桃葉開花期(AP1)、果實形成期(AP2)、果核期(AP3、AP4)和果實成熟期(AP5、AP6)的葉子;
研究技術:代謝組學、激光共聚焦顯微鏡
研究結論:
通過非靶向代謝組學(UPLC-QTOF-MS)和CLSM(超高壓液相-飛行時間質譜和激光共聚焦)研究方法,發現長柄扁桃葉生長過程中黃酮類化合物的積累特征,探究黃酮類化合物在葉中的積累與果實的發育和成熟的相關性,描繪了代謝組圖譜,為長柄扁桃的綜合開發提供了理論依據。

不同生長期長柄扁桃葉中黃酮類化合物的代謝途徑
總結
以上文獻通過分析作物整個生命周期代謝組數據構建的代謝調控網絡數據集可用于識別關鍵代謝產物調控的調節基因,在其他物種中使用這種研究策略可能會極大地幫助理解這些物種內重要農藝性狀的潛在機制。
如果您對我們的產品感興趣,歡迎掃碼聯系我們

參考文獻:
[1] Li Y, et al. MicroTom Metabolic Network: Rewiring Tomato Metabolic Regulatory Network throughout the Growth Cycle. Mol Plant. 2020 Aug 3;13(8):1203-1218. doi: 10.1016/j.molp.2020.06.005. Epub 2020 Jun 16. PMID: 32561360
[2] Yang C, et al. Rice metabolic regulatory network spanning the entire life cycle. Mol Plant. 2021 Oct 26:S1674-2052(21)00411-1. doi: 10.1016/j.molp.2021.10.005. Epub ahead of print. PMID: 34715392.
[3] He Y, et al. Metabolomic and Confocal Laser Scanning Microscopy (CLSM) Analyses Reveal the Important Function of Flavonoids in Amygdalus pedunculata Pall Leaves With Temporal Changes. Front Plant Sci. 2021 May 19;12:648277. doi: 10.3389/fpls.2021.648277. PMID: 34093


京公網安備 11011302003368號