當前蛋白質組學已成為21世紀生物醫學、植物學、微生物學等研究領域最活躍的熱點之一,其理論和方法在植物學科中的應用方興未艾,已滲透到植物遺傳學、植物生理學、植物發育生物學、植物生態學、植物共生生物學和植物病理學等諸多領域,為農學、林學、畜牧學和水產學等相關農業生物科學領域的研究注入了新的活力。在農業生產領域,蛋白質組學已經在作物遺傳育種,作物逆境脅迫應答,作物品質改良和農作物-微生物相互作用等領域的研究中得到了廣泛應用。
蛋白質組學在植物研究中的應用案例一
中文標題:比較非標記label?free定量蛋白質組學揭示了N-連接糖鏈通過調節蛋白豐度對擬南芥耐鹽性起到的關鍵作用
研究對象:擬南芥幼苗
發表期刊:Frontiers?in?Plant?Science
運用技術:非標記label?free定量蛋白質組學
研究背景
作為固著生物,陸地植物經常遭受各種壓力和不利環境,例如極端溫度、干旱和高鹽度。在農業生產中,高鹽分影響自然界作物的地理分布,造成大量的產量損失。許多研究表明,多種基因和/或代謝途徑在植物的非生物脅迫反應中發揮協同作用,很難通過調節單一有效基因或蛋白質來顯著提高植物對外界脅迫的抵抗力。
在植物中,N-糖基化參與許多生物過程,包括類固醇激素受體的?ER?質量控制、配子體識別,?亞細胞轉運,?植物先天免疫?和氣孔發育等,主要是通過調節底物蛋白的穩定性、功能或亞定位實現調控過程。此外研究發現復雜的N-聚糖生物合成失敗會導致擬南芥幼苗對鹽敏感,但對其潛在的分子機制仍知之甚少。本文利用納升流液相色譜串聯質譜?(nanoLC-MS/MS)?技術進行了無標記蛋白質組學分析,比較分析了野生型?(WT)?和兩個抗鹽脅迫的突變體的蛋白質組差異。
研究流程

研究結果
從632個多肽中共鑒定出727個糖基化位點,對應于371個糖蛋白。大多數?N-糖基化位點表現出典型的NXS/T基序序列。鑒定出的?N-糖蛋白的數量因樣品而異。在對照組中,在mns1?mns2中鑒定出311個糖蛋白,在cgl1-3突變體中鑒定出300個糖蛋白,而在WT中僅鑒定出203個。在WT中,減少的N-糖蛋白可能是因為攜帶復雜N-聚糖的糖蛋白的富集程度低于突變體中具有高甘露糖型?N-聚糖的糖蛋白。然而,在高鹽度存在的情況下,WT中檢測到的糖蛋白數量略有增加(從203到244),但在mns1mns2(從311到297)和cgl1-3(從300到263;圖1)中出現減少。一種可能性是響應鹽脅迫的糖蛋白的豐度受到附著的N-聚糖的調節,N-聚糖的欠成熟使鹽脅迫條件下相關的糖蛋白不穩定,這與之前的研究一致,即N-聚糖的成熟對植物耐受鹽脅迫至關重要。

圖1?鑒定到的糖肽和蛋白質概覽
文中進一步分析了鹽脅迫下DAG在GO注釋和KEGG代謝途徑中的生物學功能。在兩個突變體中觀察到更多減少的糖蛋白,尤其是在cgl1-3中(圖2?A–C)。值得注意的是,與?WT?相比,?mns1?mns2和cgl1-3突變體中的水解酶均得到富集(圖2?D–F)。在鹽脅迫下,WT和兩個參與內質網聚糖鏈轉移的突變體中?STT3A(OST亞基)、紫色酸性磷酸酶?2(PAP2)和類胚蛋白10(GLP10)的豐度發生了變化,這些蛋白分別參與了根系生長和碳代謝(圖2?D)。STT3A在?WT中增加,但在mns1?mns2和cgl1-3中減少;PAP2?在?WT?和mns1mns2中增加,但在cgl1-3中減少,并且GLP10在所有三個樣本中都增加。進一步的分子功能分析發現,與WT相比,水解酶活性在mns1?mns2和cgl1-3中富集(圖2?E,G)。WT中鑒定的蛋白質的生物學過程多與應激反應相關,而來自突變體的大多數DAG與碳水化合物代謝過程有關(圖3?G)。這些結果表明,mns1?mns2和cgl1-3突變體中的鹽響應糖蛋白不能正確響應壓力,這可能是由于缺乏正確的N-聚糖修飾,導致它們的亞細胞定位異常。

圖2?鹽脅迫下不同豐度差異糖蛋白的GO注釋
研究結論
許多證據表明,植物對鹽脅迫的適應性反應需要相關蛋白上加工成熟的N-聚糖參與。然而,關于在這個過程中起作用的鹽響應糖蛋白知之甚少。本研究鑒定了野生型?(WT)擬南芥中的鹽響應糖蛋白和兩個N-聚糖成熟缺陷的突變體mns1?mns2和cgl1。通過液相色譜串聯質譜?(LC-MS/MS)?進行定量分析,共鑒定出97種豐度變化?>?1.5?的蛋白質對抗鹽脅迫。表明N-聚糖對于調節應激反應蛋白水平至關重要,并且列出了幾種負責擬南芥耐鹽脅迫的新型糖蛋白。
蛋白質組學在植物研究中的應用案例二
中文標題:通過非標記label?free定量蛋白質組學揭示菊芋(Helianthus?tuberosus?L.)塊莖蛋白質組
研究對象:菊芋塊莖
期刊:Molecules
運用技術:非標記label?free定量蛋白質組學研究背景Helianthus?tuberosus?L.,俗稱菊芋(簡稱JA),是向日葵科菊科(菊科)的一年生草本植物。這種植物以其對環境壓力的抵抗力而聞名,并且在不同的土壤(干旱-鹽堿)和溫度(冷-熱)條件下茁壯成長,這使它在世界大部分地區都有種植。除此之外,該植物還因其在原料、功能性食品、生物質、生物醫學和化學工業中的重要性而聞名。該研究小組一直致力于將菊芋塊莖作為日常生活中的傳統/替代藥物進行栽培和利用,并研究降低人體受試者的血糖水平、HbA1c等。了解塊莖的蛋白質成分可能會揭示其愈合特性,尤其是與糖尿病有關的特性。本文使用三種商業加工的JA塊莖產品(干粉和干片)進行了非標記label?free定量蛋白質組學研究。
研究技術流程
研究結果
無標記定量蛋白質組學方法用于分析三個塊莖樣品之間的差異蛋白質豐度。去除污染物和低置信度蛋白后,共鑒定出2967個高置信度蛋白組(圖1?A)。由于使用了三種不同的塊莖樣品,在MS運行后預計會出現多個缺失值;因此,在三個重復中的兩個(2102個蛋白質組)中可重復鑒定的蛋白質組被選擇并考慮進行進一步分析(圖1?A)。
維恩圖分析顯示1702個蛋白質組通常在所有三個塊莖樣品中鑒定,而89、36和54個蛋白質組分別僅在塊莖?1、2和3中鑒定。此外,塊莖?1?和塊莖?2?共有?112?個蛋白質組,表明它們的蛋白質組與塊莖對?(2,3)?和?(3,1)?相比更密切相關(圖1?B)。為了檢查同一樣品一式三份中無標記蛋白質定量的重現性,使用?Perseus軟件生成多散點圖(圖1?C)。相同樣本的散點圖顯示出典型的非均勻分布,即在較低強度時較寬,在較高強度時指向較高。同一樣品的不同重復的皮爾遜相關系數大于0.944,表明同一樣品的三次重復之間具有高度相關性。直方圖顯示了缺失值插補前后的蛋白質計數?(圖1?D)。

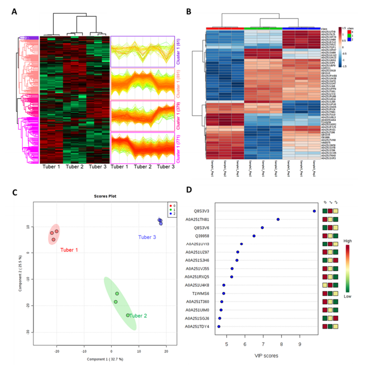
圖1?三種(1,?2,?3)不同JA塊莖的蛋白質組學差異概覽
層次聚類分析將差異蛋白分成四個簇,每個簇都有不同的表達譜(圖2?A)。簇1包含61種蛋白質,在塊莖3中主要下調,而簇1的891種蛋白質主要在塊莖2中上調。簇3顯示塊莖3中豐度增加的379種蛋白質,而簇4中的771種蛋白質在塊莖?1?中顯示最大豐度。顯示前48種差異調節蛋白質豐度模式的熱圖位于?(圖2?B)。在這48個DEs中鑒定了多種具有獨特功能的蛋白質。共有19、24和34種DE蛋白受到高度調節,而塊莖1-3中分別有27、22和14種蛋白質降低。結果表明,塊莖?1?和塊?3?的蛋白質含量非常不同,而塊莖2的結果則參差不齊。此外,偏最小二乘判別分析?(PLS-DA)?將成分?1?中的塊莖1和3分開,占總方差的32.7%,而成分2中的塊莖2與塊莖1和3分開,占總方差的?25.5%總方差的百分比?(圖2?C)。最后確定了有助于PLS-DA圖分離的前15種蛋白質(圖2?D)。

圖2?JA塊莖蛋白組的統計學分析
統計分析后,作者進行基于基因本體(GO)的功能分類,在2102種蛋白質中,PANTHER?19.0?針對Helianthus?annus數據庫檢測到2044種蛋白質。接下來,進行?PANTHER?通路分析以對蛋白質通路進行分類,發現了大多數蛋白質歸因于泛素蛋白體和核苷酸(嘌呤)生物合成途徑,其次是TCA循環、糖酵解、丙酮酸代謝、細胞周期和嘧啶核糖核苷酸途徑。
本文還確定了幾種直接或間接參與各種疾病相關機制的蛋白質。三種蛋白質命中被確定與阿爾茨海默病相關,并發現?11?個蛋白質屬于亨廷頓病通路。除此以外,作者還確定了眾所周知的具有治療意義的蛋白質,當作為膳食蛋白質來源或通過口服補充劑食用時,這些主要用于治療糖尿病和癌癥等慢性疾病。還鑒定了一些抗微生物蛋白(圖3)。

圖3?使用PANTHER工具對塊莖蛋白質組進行GO通路分析
研究結論
本文使用基于高通量無標記LC-MS/MS的組學技術對來自兩種不同菊芋加工技術,包括干粉(塊莖?1?和?2)和干片(塊莖?3)的塊莖蛋白質組進行了研究。鑒定出的蛋白質及其分類表明了支持了先前的研究數據(尚未發表)的功能:數據表明菊芋對血糖水平有降低作用,以及與人類糖化血紅蛋白?(Hb-A1c)?的關系,預防老年癡呆以及治療亨廷頓病等功效。
參考文獻
1.?Liu?C,?Niu?G,?Li?X,?Zhang?H,?Chen?H,?Hou?D,?Lan?P,?Hong?Z.?Comparative?Label-Free?Quantitative?Proteomics?Analysis?Reveals?the?Essential?Roles?of?N-Glycans?in?Salt?Tolerance?by?Modulating?Protein?Abundance?in?Arabidopsis.?Front?Plant?Sci.?2021?Jul?2;12:646425.?doi:?10.3389/fpls.2021.646425.
2.?Bakku?RK,?Gupta?R,?Min?CW,?Kim?ST,?Takahashi?G,?Shibato?J,?Shioda?S,?Takenoya?F,?Agrawal?GK,?Rakwal?R.?Unravelling?the?Helianthus?tuberosus?L.?(Jerusalem?Artichoke,?Kiku-Imo)?Tuber?Proteome?by?Label-Free?Quantitative?Proteomics.?Molecules.?2022?Feb?7;27(3):1111.?doi:?10.3390/molecules27031111.?



京公網安備 11011302003368號