中文名:大白菜葉狀頭部系列-空間轉錄組分析揭示大白菜葉球形成的關鍵過渡葉
英文名:Series-Spatial Transcriptome Profiling of Leafy Head Reveals the Key Transition Leaves for Head Formation in Chinese Cabbage
雜志:frontiers?in Plant Science
影響因子:4.402
研究背景
大白菜是一種重要的結葉蔬菜作物。在抽穗期,葉片內外表現出明顯的形態分化。然而,這種復雜的葉片形態分化的遺傳控制仍不清楚。
研究目的
在此,作者研究了抽穗期連續的頭葉從內到外的轉錄組譜,通過在24個不同的葉片組織中展示了全基因組基因表達的序列-空間剖面,確定了可能在葉片抽穗中發揮重要作用的關鍵過渡頭葉片,為葉狀頭部的形成提供新見解。
材料方法
在溫室盆栽大白菜,使用11周大的植物進行取樣。隨機選擇兩個正常生長的大白菜。從外葉到內葉的所有頭葉(葉長>2cm)按順序分離收集,而帶有莖尖分生組織(SAM)的幼葉和小內葉(葉長<2cm)不分離,按順序收集。從每個大白菜頭部共得到30片葉子。從內到外,每3片形態相似、大小相近的葉子為一葉輪,共得到10葉輪葉。
從每輪葉片中選取一片葉子,命名為L1-L10,選擇SAM、L1、L2、L3、L5、L7和L9進行轉錄組分析。對于RNA-seq,L2被分為兩部分,葉柄(L2R2)和葉片(L2R1),對于L3、L5、L7和L9,則分為五個區域,包括頂部(R1)、外緣(R2)、葉片的中部區域(R3)、葉柄的頂部(R4)和中部(R5)區域進行采樣。對來自兩個生物學重復(兩個葉頭)共計48個樣品用Illumina平臺進行轉錄組測序。

圖1. 跨越11個葉子層的葉子的代表性圖片
研究結果
1、轉錄組測序
對48個樣本進行轉錄組測序,共產生7.43×108高質量cleanreads,皮爾遜相關系數為0.92-0.99,所有生物學重復都高度相關。將cleanread與大白菜參考基因組進行比對,計算基因表達量TPM值,共鑒定出27,876個基因。其中,75.08%的基因在所有樣品中都有表達。
主成分分析(PCA)顯示沿主成分(PC)1和2有明顯的分離。PC1根據與SAM的距離將葉片樣本分開,而PC2將葉片和葉柄組織分開。層次聚類分析將樣本分為五類,與葉子形態分化一致。SAM和L1的樣本形成內葉1(IL1)最接近莖尖的組織。內葉2的葉片(IL2B)和內葉2的葉柄(IL2P)代表L2-L5的葉片和葉柄組織,而外葉(OLB)和外葉柄(OLP)代表L2-L5的葉片和葉柄組織外葉(L7和L9),與葉子形態分化一致。

圖2. 抽穗期不同葉層大白菜葉片的轉錄組分析
2、差異表達基因分析
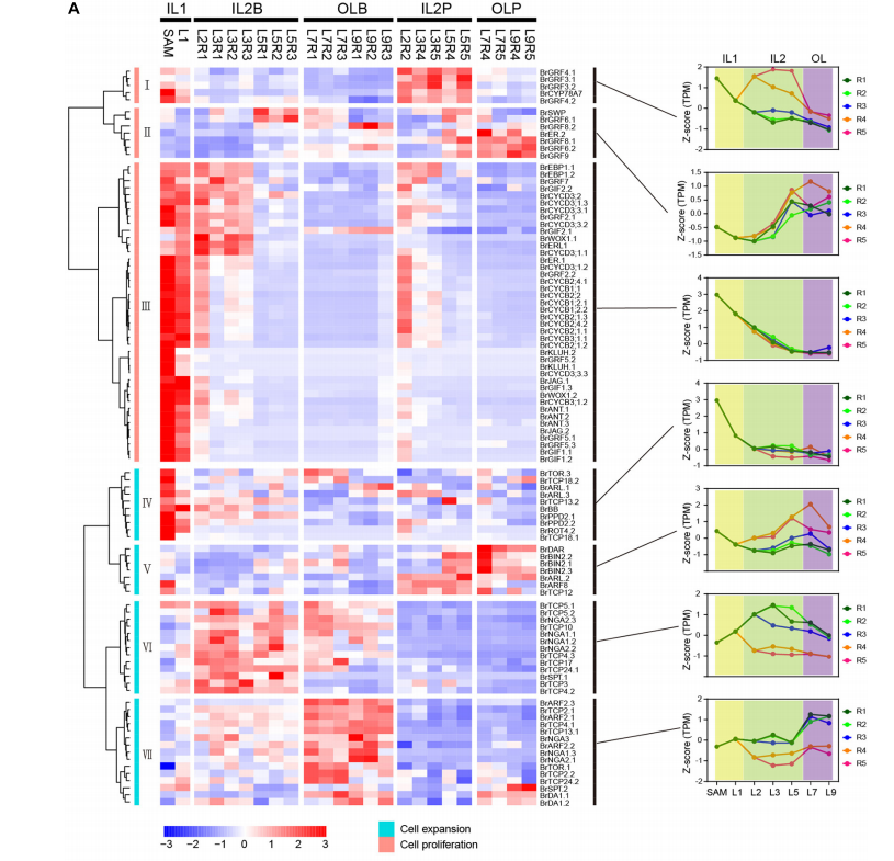
作者在全基因組水平上鑒定了不同葉片中的差異表達基因(DEG),以探索葉片之間的多樣性和潛在功能。通過分析,共發現9,133DEG,k-means聚類將差異基因分為14個共表達簇(CEC1-CEC14),這些CEC與圖1中的5個聚類簇緊密相關。IL1中DEGs的高表達水平以CEC1和2為代表。CEC1在SAM中高度表達,并以與分生組織發育、組織發育和近軸/遠軸極性相關的基因為代表。CEC2在SAM和L1高表達,包含與細胞分裂、細胞增殖、細胞生長和生長素生物合成過程相關的基因。IL2B中DEG的高表達水平以CEC4-6為代表。CEC4、5和6均富集于有機酸代謝過程、淀粉代謝過程、質體組織和硫苷代謝、光合光反應等過程。IL2P中DEGs的高表達以CEC9為代表。CEC9富含植物細胞壁相關過程,包括壁組織或生物發生,以及果膠代謝過程。OLB中DEGs以CEC7和8為代表。CEC7在L7葉片中高表達,并以與蛋白質修飾過程、蛋白質磷酸化和蛋白質絲氨酸/蘇氨酸激酶活性相關的基因為代表。這些結果反映L7具有明顯的信號轉導和基因調控特征。CEC8在L9葉片中高表達,含有一組與葉綠素分解代謝過程、細胞分解代謝過程、防御反應調節、果糖反應和脫落酸激活信號通路相關的基因。OLP中DEG的高表達水平以CEC11和12為代表。CEC11中的基因在L7-L9的葉柄中高度表達,在任何基因本體(GO)術語中均未富集。CEC12中的基因在L9的葉柄中高度表達。這些基因可能主要參與脫落酸激活的信號通路、茉莉酸(JA)代謝過程、JA反應、防御反應、生物刺激反應、水楊酸反應和外部刺激反應。這些結果表明,L9可能在保護多葉頭部免受外部損害方面發揮作用。

圖3.差異基因在不同葉子中的表達譜
3、葉片發育相關基因的表達揭示葉球形成中的關鍵過渡葉
作者鑒定了細胞增殖相關基因和細胞擴張相關基因。結果表明,大多數細胞增殖基因在IL1HLs中達到峰值,包括SAM和L1,但在IL2HLs和外HLs中迅速下調(圖3A),表明細胞增殖基因在不斷生長的內葉的起始過程中發揮重要作用。與細胞增殖基因不同,大部分細胞擴張基因在IL2HLs和外HLs的葉片區域高表達,且表達模式更為多樣,分為4個簇(圖3A)。此外,大部分細胞擴張基因在IL2HLs和外層HLs之間表現出不同的表達模式,導致L7細胞分裂和細胞擴張調控的變化明顯高于IL2HLs和外層葉(圖3B)。

圖4. 細胞增殖和細胞擴增基因的表達模式
大白菜HLs的彎曲通常被認為是由葉片正軸和背軸之間的不對稱細胞生長引起的。通過分析ad-ab極性基因的表達模式,以探究ad-ab極性基因在頭葉曲率中的作用。結果表明,與內部HL相比,大多數ad-ab極性基因在外部HL中顯示出顯著不同的表達模式。

圖5.?ad-ab極性基因的表達譜。
通過形態學觀察、PCA和聚類分析,以及與細胞分裂/擴張和ad-ab極性相關的基因表達,L7位于內葉和外葉之間的邊界。作者通過主成分分析和聚類將L7分類為外葉組,最終確定L7是顯示三種模式的過渡狀態。此外,作者進一步分析了HLs中可溶性糖的積累和相關基因的表達特征,進一步證實L7是葉狀頭部發育的關鍵過渡葉。
4、加權基因共表達網絡分析
為確定導致過渡葉特殊狀態的形成過程,作者進行加權基因共表達網絡分析(WGCNA)。WGCNA共確定了17個模塊。其中,五個模塊(greenyellow、magenta、purple、turquoise和yellow)與過渡葉密切關聯。兩個模塊,greenyellow和magenta,與過渡葉特別相關,并包含許多編碼蛋白激酶的基因,包括絲裂原活化蛋白激酶(MAPK)、鈣依賴性蛋白激酶(CDPK)和富含半胱氨酸的受體樣激酶。關鍵過渡葉片L7可能受到復雜信號相互作用的調節,不僅是光和其他外部刺激,也有內部激素。
文章亮點
作者報道了大白菜抽穗期的轉錄組圖譜,利用24個空間解剖組織,分別代表大白菜內外葉的不同區域。全基因組轉錄組分析清楚地將內葉組織與外葉組織分離開來。通過對葉片發育和糖代謝關鍵基因的空間表達分析,確定了關鍵過渡葉,關鍵過渡葉是第一批內彎的葉片。關鍵過渡葉的形成由一個復雜的信號網絡控制,不僅包括內部激素和蛋白激酶,還包括外部光和其他刺激。這個發現為揭示抽穗性狀的遺傳控制提供了新的見解和豐富的資源。研究過程中作者利用生活中常見材料,結合轉錄組進行分析,思路簡單,設計巧妙,值得借鑒學習。
如果您對該技術感興趣,歡迎點擊下方按鈕聯系我們,您可以免費獲得文章設計方案。



京公網安備 11011302003368號