近日,Nucleic acids research(IF=19.160)在線發表了由復旦大學戚繼研究員團隊和江西農業大學國春策教授團隊合作完成的研究論文“A spatiotemporal atlas of organogenesis in the development of orchid flowers”。本研究應用10x Visium空間轉錄組技術對蘭科植物蝴蝶蘭(Phalaenopsis?Big Chili)的花器官的發育過程進行了研究。通過分析數千個與花發育相關基因的空間表達分布,高分辨率地識別了蘭花早期發育的多種細胞類型。百邁客有幸參與此項研究工作,為該研究提供了空間轉錄組測序服務。接下來,我們一起來看一下這篇文章講了一個怎樣的精彩故事。
研究背景
花器官的發育是被子植物中特有的一個神秘過程,涉及到細胞在特定位點的生長、分裂和分化以及細胞與細胞之間的相互作用等一系列細胞活動。典型的高等植物花器官一般可以分為四輪結構,從外向內依次是萼片、花瓣、雄蕊和心皮。而控制花的四輪結構發育的就是典型的“ABC”模型,MADS-box基因在其中起著非常重要的作用。
蘭科是被子植物中較大的科之一,有763屬,28,000多個種,被認為是研究花器官發育和進化的模式科。然而,對蘭花花發育復雜過程的全面認識還遠遠不夠,特別是缺乏對其器官發生關鍵調控網絡的時空研究。
研究思路
研究結果
1、蘭花花器官早期發育的空間轉錄組測序和細胞類型識別
為了提供花器官發生的時空細胞圖譜,以便全面理解器官發生的復雜過程,本研究在10×?Visium平臺上對蝴蝶蘭(P. Big Chili)三個總狀花序組織樣本的矢狀面進行了空間轉錄組測序,從時期上覆蓋了花序分生組織存在到接近成熟的花器官的大部分早期發育階段(圖1A)。研究團隊利用自主開發的STEEL算法,將空間轉錄組數據清晰地分為40個clusters(圖1B、C)。其中,花被片、唇瓣和花柱組織中的beads聚類性較好,且與相應的組織形態學檢測的觀察結果高度一致。 總之,三張切片的空間轉錄組共檢測到14,328個基因的表達,其中有3,817個基因被鑒定為特異性或優先在一個或多個組織中表達,為后續詳細分析從分生組織細胞到分化后細胞的細胞類型變化提供了分子圖譜。

圖1?基于空間轉錄組學的蘭花早期發育階段器官發生的重建
2.早期花原基存在分生組織細胞,隨后分化為營養型細胞和生殖細胞
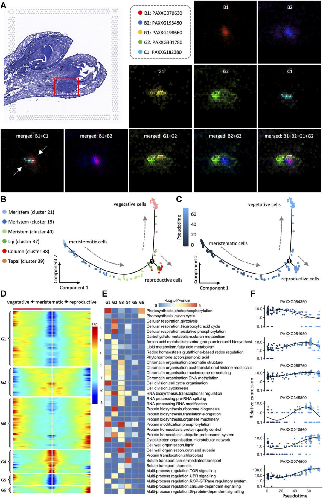
為了研究從分生組織細胞到營養型細胞(花被、唇瓣)和生殖細胞(花柱)的分化,研究團隊用Monocle繪制了細胞狀態的軌跡。如圖2B所示,三簇分生組織細胞形成了一條連續的路徑,代表其發育過程,與其在組織學切片上的位置高度一致。該路徑分為兩條子路徑:一條是由花被片中的營養型細胞組成,另一條由花柱中的花藥原基生殖細胞組成。細胞類型變化的軌跡作為動態發育過程的靜態投影,也可以理解為分生組織細胞的擬時序分化。如圖2C所示,此時營養型細胞出現較早,并分散在子路徑的遠端。共鑒定出4,685個空間差異基因與發育擬時間相關,對這些基因繪制分支軌跡基因表達熱圖,發現它們隨著發育路徑的分離表現出不同的表達模式(圖2D)。MapMan功能富集圖顯示它們主要富集在細胞壁代謝、激素、脂質、蛋白質和RNA合成等功能上(圖2E)。通過基因的擬時分布圖發現許多其他基因可能在分生組織、營養組織和生殖組織的細胞分化過程中發揮作用(圖2F)。

圖2?分生組織細胞向營養型細胞和生殖細胞的分化
3.MADS-box基因的空間表達分布說明了決定蘭花花部器官的ABC code

圖3 15個MADS-box基因的空間表達分布圖
4.持續激活的分生組織細胞群參與花被片的形成

圖4?切片1中6號花苞的分生組織細胞向花被片細胞分化的分析
5.花藥發育的起始和隨后多種細胞類型的分化

圖5?花藥多發育階段的身份決定與形態建成
總? 結
本研究利用10x Visium空間轉錄組學數據分析了蝴蝶蘭花器官早期發育過程中基因表達的動態變化。通過對時空表達分布的比較,確定了在特定組織/階段優先表達的數千個基因,包括MADS-box基因和許多其他潛在下游基因,形成了花器官初始化、身份決定和形態建成的模型。對蘭花開花發育過程進行了系統的研究,為進一步研究蘭花開花過程中復雜而重要的基因調控網絡提供了寶貴的資源。
百邁客空間轉錄組測序項目經驗


除了10x空間轉錄組項目經驗和植物切片結果外,百邁客還有百創S1000空間轉錄組的實測高清結果圖片供欣賞百創S1000的優勢有:
-
亞細胞級分辨率 -
多級分辨率動態分析 -
1-8樣本,靈活上樣 -
兼容HE/甲苯胺藍染色,保留組織原始形態





Liu C, Leng J, Li Y, Ge T, Li J, Chen Y, Guo C, Qi J. A spatiotemporal atlas of organogenesis in the development of orchid flowers. Nucleic Acids Res. 2022 Sep 12:gkac773.


京公網安備 11011302003368號