鐵死亡(Ferroptosis)是近幾年發現的一種新的細胞死亡方式,是指在小分子物質誘導下發生的氧化性細胞死亡,具有鐵離子依賴性。近年來,鐵死亡已成為當前生命科學與基礎醫學研究的一大熱點,在近幾年國家自然科學基金的資助項目中,鐵死亡相關項目的比例呈指數增長。
2022年8月,百邁客合作客戶中南大學湘雅醫院眼科中心/湖南省眼科重點實驗室夏曉波教授團隊在《Nature》子刊《Cell Death & Differentiation》(IF:12.067,中科院一區)發表了研究成果“Pathologically high intraocular pressure disturbs normal iron homeostasis and leads to retinal ganglion cell ferroptosis in glaucoma”(病理性高眼壓干擾正常鐵穩態并誘導青光眼視網膜神經節細胞鐵死亡),首次報道了鐵死亡與青光眼發病機制的研究。百邁客為該研究提供了ONT全長轉錄組建庫測序分析服務。
研究背景
病理性高眼壓:青光眼是全球首位不可逆的致盲性眼病,可累及各年齡階段人群,臨床表現為進行性的視野缺損和視神經損害,視網膜神經節細胞(RGC,視網膜唯一的中樞傳入神經元)的選擇性和不可逆性丟失是青光眼病理損害的基礎。病理性高眼壓(pathological high intraocular pressure,ph-IOP)是青光眼發病的重要特征,也是導致青光眼RGC丟失的主要因素。通過藥物或手術途徑降低青光眼患者的ph-IOP是目前臨床中治療青光眼的唯一有效方法,但單純控制ph-IOP并不能完全阻止青光眼RGCs的丟失,臨床中很多青光眼患者在Ph-IOP控制至正常水平后,RGC丟失和視野損害仍在繼續,其具體的原因尚不完全清楚并存有爭議。
鐵死亡:是近幾年發現的一種新的細胞死亡方式,是在小分子物質誘導下發生的氧化性細胞死亡,具有鐵離子依賴性,其發生是細胞內脂質活性氧(reactive oxygen species,ROS)生成與降解的平衡失調所致。鐵死亡誘導劑通過不同的通路直接或間接作用于谷胱甘肽過氧化物酶(glutathione peroxidase,GPXs),導致細胞抗氧化能力降低、ROS堆積、最終引起細胞氧化性死亡。鐵死亡不僅與眾多疾病的發生發展有關,其相關信號通路上的關鍵蛋白也可成為藥物的作用靶點,多種鐵離子螯合劑以及親脂性自由基捕獲型抗氧化劑可以抑制這種細胞死亡
材料方法
1)Ph-IOP損傷模型構建:體內模型–利用鹽水灌注系統,增加小鼠眼球前房壓力,誘導Ph-IOP損傷;體外模型–R28細胞的氧糖剝奪/復氧(OGD/R)損傷模型;
2)ONT全長轉錄組測序:在ph-IOP損傷或假手術組(sham)誘導后24 h,收集小鼠視網膜,將4個單獨的視網膜合并為一個樣本,每組包含三個樣本,分別進行ONT全長轉錄組測序。
3)指標檢測:視網膜氧化應激–丙二醛(MDA)、煙酰胺腺嘌呤二核苷酸磷酸酯還原形式(NADPH)和谷胱甘肽(GSH);高效液相色譜HLPC–檢測小鼠血清和視網膜的去鐵酮(DFP,脂溶性鐵螯合劑)給藥后的濃度;視網膜形態分析–H&E染色測量小鼠視網膜切片的形態;鐵離子檢測–Perl’s染色法檢測視網膜各層中鐵的分布、使用Iron Assay Kit盒(MAK025;Sigma)測量血清和視網膜的鐵水平(總鐵、二價鐵和三價鐵);掃描透射電子顯微鏡TEM–測定RGCs具有鐵濃縮特征的線粒體。
研究結論
1. 通過分析急性原發性閉角型青光眼(APACG,Ph-IOP損傷最典型的一類青光眼)患者外周血清鐵離子含量發現,青光眼患者血清中三價鐵離子含量較正常人群升高,推測鐵代謝可能參與調控了ph-IOP條件下RGC的損傷過程;
2. 體外和體內實驗證實了,ph-IOP可以在損傷早期導致細胞和視網膜內二價鐵離子異常積累,損傷后8h血清中三價鐵離子水平升高;
3. 進一步研究發現,核受體共激活劑4(NCOA4)介導的鐵蛋白重多肽1(FTH1)的降解是導致ph-IOP損傷后視網膜內鐵代謝紊亂的重要原因,體內敲低Ncoa4的表達可抑制FTH1的降解,并降低視網膜中二價鐵的水平;
4. ph-IOP導致的鐵代謝紊亂可以通過增加視網膜促鐵死亡因子的表達,減少抑鐵死亡因子的表達誘導RGC發生鐵死亡,加重青光眼損傷;去鐵酮口服后可有效通過血-視網膜屏障,ph-IOP損傷后螯合視網膜內異常升高的二價鐵,抑制RGCs鐵死亡,保護視覺功能。
總之,該研究首次揭示了NCOA4-FTH1介導的鐵代謝紊亂及鐵死亡在青光眼RGCs損傷中的作用,證明了去鐵酮靶向抑制RGC鐵死亡對青光眼的治療作用,為從鐵穩態及鐵死亡途徑理解和治療青光眼提供了新的研究方向。
主要研究結果
1、Ph-IOP 損傷擾亂鐵穩態
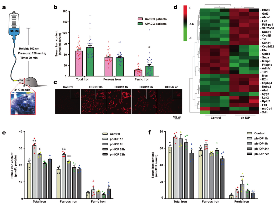
檢測 APACG 患者和健康對照者的血清鐵含量發現,APACG 患者血清的總鐵和三價鐵水平高于健康對照組(圖1b),但二價鐵含量的變化并不顯著;與對照組相比,ph-IOP損傷體外模型組的細胞質中二價鐵顯著積累。
在ph-IOP損傷或假手術組(sham)誘導后24 h的小鼠視網膜進行ONT全長轉錄組測序分析,結果顯示,在 ph-IOP 損傷后,29個鐵代謝相關基因的轉錄水平顯著改變(圖1d);此外,與正常小鼠相比,ph-IOP 損傷后1h和8h,視網膜和血清總鐵水平均升高(圖1e, f)。這些結果顯示ph-IOP 干擾了正常的鐵穩態,導致體內和體外鐵離子的顯著積累,這主要發生在 ph-IOP 損傷后的早期。

圖1 ph-IOP損傷小鼠視網膜鐵穩態分析
2、NCOA4介導的FTH1降解導致 ph-IOP 誘導鐵離子積累
鐵蛋白(Ferritin)是一種廣泛存在的儲鐵蛋白,在 ph-IOP 損傷后1小時,FTH1(Ferritin亞基)的水平急劇下降(圖2h),這與 ph-IOP 損傷后早期的鐵積累一致;鐵自噬(ferritinophagy)是一種調節細胞內鐵代謝的選擇性自噬,檢測視網膜內源性NCOA4(鐵自噬關鍵調節蛋白)蛋白水平發現,pH-IOP 損傷后NCOA4與 FTH1之間的內源性相互作用增強(圖2i, j);敲降Ncoa4后增加了視網膜 FTH1水平(圖2m-o),并伴隨著 ph-IOP 損傷后視網膜中二價鐵離子水平的降低(圖2p)。

圖2 NCOA4介導的FTH1降解導致 ph-IOP 誘導鐵離子積累
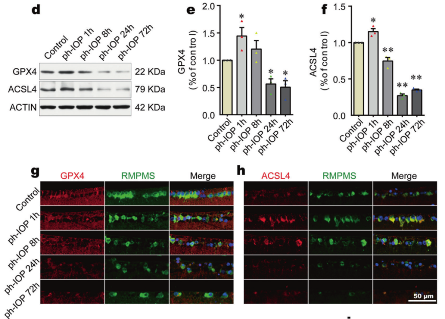
3、Ph-IOP損傷誘導鐵累積導致早期視網膜鐵死亡
為了驗證PH-IOP損失引起的視網膜鐵積累可能導致視網膜鐵死亡這一假設,測量了氧化應激相關生化指標,發現Ph-IOP損傷早期階段MDA含量顯著增加,而GSH和NADPH水平顯著降低;進一步檢測鐵死亡核心標志物GPX4(抑鐵死亡因子)和ACSL4(促鐵死亡因子)發現,ph-IOP 損傷后24h,GPX4水平降低,在PH-IOP損傷后1h,ACSL4水平上調(圖3d-f);并且這些鐵死亡相關蛋白的變化主要集中在視網膜內層,尤其是神經節層(圖3g, h),提示鐵死亡誘導的細胞損傷可能集中在 RGC 中(位于視網膜最內層);TEM檢測發現PH-IOP引起RGC線粒體收縮和線粒體膜密度增加,表明ph-IOP誘導的視網膜鐵累積導致視網膜鐵死亡,特別是在 RGC中。

圖3 Ph-IOP損傷誘導鐵累積導致早期視網膜鐵死亡
4、去鐵酮減少Ph-IOP損傷誘導的鐵離子累積
去鐵酮DPF作為鐵螯合劑目前已應用于臨床治療鐵超負荷疾病,阻止患者血清鐵的蓄積。進一步研究DFP對ph-IOP損傷小鼠鐵代謝的影響。體內體外結果顯示,DFP處理可以顯著降低 ph-IOP誘導的視網膜二價鐵累積;DFP治療可降低ph-IOP損傷后視網膜MDA含量(圖4a),增加GSH和NADPH水平(圖5b, c );此外,在ph-IOP損傷小鼠中,DFP處理恢復了GPX4水平,并降低了ACSL4水平(圖5d-e)。以上結果表明,DFP可以改善ph-IOP誘導的視網膜鐵死亡。

圖4 DFP減少Ph-IOP損傷誘導的鐵離子累積
5、DFP抑制ph-IOP 損傷引起的RGC鐵死亡
H&E染色結果顯示,Ph-IOP損傷導致顯著的RGC丟失和視功能損害;接著從形態學和功能上驗證了DFP對RGC的藥理作用,在 ph-IOP 損傷后5天,DFP處理減弱了神經節細胞復合體(GCC)厚度,并增加了RGC數量(FG標記RGC形態)。這些結果表明,DFP在ph-IOP損傷后保護 RGC 損傷,因此使用DFP抑制鐵死亡是治療ph-IOP誘導的RGC 損失的有效治療策略。

圖5 DFP抑制ph-IOP 損傷引起的RGC鐵死亡
研究小結

在生理狀態下,細胞內鐵處于動態平衡狀態,但在病理狀態下,這種平衡會被打破。Ph-IOP 損傷可以激活RGC細胞內的NCOA4,激活的NCOA4將結合FTH1并觸發溶酶體降解FTH1(稱為鐵自噬)。降解的FTH1會釋放大量的游離鐵離子,這種具有氧化還原活性的金屬會進一步參與脂質過氧化。最終,由鐵引起的脂質過氧化氫的積累導致RGC鐵死亡,但口服DFP可以螯合細胞內多余的游離鐵離子,抑制ph-IOP誘導的RGC鐵死亡。
參考文獻
Yao F, Peng J, Zhang E, et al. Pathologically high intraocular pressure disturbs normal iron homeostasis and leads to retinal ganglion cell ferroptosis in glaucoma [published online ahead of print, 2022 Aug 6]. Cell Death Differ. 2022;10.1038/s41418-022-01046-4. doi:10.1038/s41418-022-01046-4
ONT全長轉錄組優勢
- 轉錄本全面鑒定:超長讀長,直接讀取從5’端到3’’端的高質量單個RNA分子全長序列,無需組裝即可獲得所有全長轉錄組信息,所得及所有;
- 轉錄本精準定量:獲得全長轉錄本序列,降低多比對和堿基錯配造成的定量誤差,實現轉錄本水平的精準定量;
- 結構變異一網打盡:統觀生物體內復雜的轉錄情況,解釋基因轉錄過程的真實結構,如可變剪接、可變多聚腺苷酸化、融合基因等;
- 超高性價比:樣本處理及其簡單,可同時進行定量和定性分析,低價格獲得高質量。
如果您對nanopore全長轉錄組技術感興趣,歡迎點擊下方按鈕聯系我們,我們將免費為您設計文章思路方案。



京公網安備 11011302003368號