2022年11月10日丹麥技術大學國家食品研究所,在國際期刊《Microbiome》(IF:16.84)在線發表了題為“Cross-generational bacterial strain transfer to an infant after fecal microbiota transplantation to a pregnant patient: a case report”研究成果。
該研究通過對糞便捐獻者、孕婦和嬰兒的糞便樣本進行宏基因組測序和菌株水平分析,并進一步與收集的651名健康嬰兒和58名健康成年人的宏基因組樣本進行比較,發現一些特定的菌株從捐贈者轉移到患者身上,然后轉移到嬰兒,證明了跨代微生物轉移。
研究背景
糞便菌群移植(FMT)能有效預防艱難梭菌感染(CDI)的復發。捐贈者特定的微生物群落可能會長期植入受者體內,但可能會進一步轉移到其他部位,包括將捐贈者特定的菌株垂直傳播給后代,目前還沒有進行調查。在該篇研究中,作者報告了特定的細菌菌株從FMT捐贈者跨代傳播給一名患有CDI的孕婦,并進一步傳遞給嬰兒。
技術路線

主要結果
1.供體、患者和嬰兒之間的腸道菌群組成差異
FMT前的患者顯示出比供體和所有后來的患者采樣時間點更低的物種/MGS 豐富度(圖 1A)。3個月和 6個月大的嬰兒表現出更低的微生物豐富度,但出生時的豐富度與母親相似,香農多樣性也觀察到類似的模式。β 多樣性分析表明,FMT 前的患者與所有 FMT 后的樣本和供體很好地分開,3 個月和 6 個月大的嬰兒樣本也是如此。FMT后患者樣本與來自捐贈者、獨立捐贈者和出生嬰兒(胎糞)的樣本聚集在一起(圖1B)。
在科水平上,與供體相比,FMT 前患者的擬桿菌科、Ruminococcaceae、Rikenellaceae 的相對豐度較低,而毛螺菌科、雙歧桿菌科、丹毒桿菌科、Sutterellaceae 和 Veillonellaceae 的相對豐度較高。然而,在FMT之后,耗盡的菌群在很大程度上得到了恢復。與 FMT 前后的差異相比,FMT 后患者腸道微生物群組成的恢復也可以通過 FMT 前患者和供體之間屬水平豐度高度一致的微生物差異來證明。與實際供體相比,獨立供體顯示出不同的微生物組成。
伴隨著菌群的轉移,短鏈脂肪酸在不同樣品中也顯示出不同的濃度。與供者相比,FMT前患者和FMT治療后患者糞便中大多數SCFAs的濃度較低,即丁酸鹽、丙酸鹽和戊酸酯。

圖1. 供體、患者和嬰兒之間的腸道菌群組成差異。
2.微生物在供體和患者之間的物種水平轉移
進一步評估了患者與實際供體或獨立供體之間隨時間推移在物種/MGS 水平上的腸道菌群差異(圖2A)。供體和患者之間的 Bray-Curtis 距離在 FMT 前非常大,但在 FMT 后 1 周顯著減少,此后呈逐漸增加趨勢,直到第 50 周,除了在第 26 周出現無法解釋的減少。估計了隨著時間的推移患者和供體之間共有物種的比例(圖2B)。在 FMT 之前,患者有 64.5% 的物種與供體相同,而在 FMT 之后,該比例在第1周增加到 90.8%,并且在 FMT 后 50 周之前一直保持較高水平,盡管有下降趨勢。獨立供體與患者共享的物種要少得多(圖 B)。
研究者進一步將患者 FMT 后腸道微生物群分為四類,即共有的、供體特異性的、受體特異性的和新檢測到的(圖2C)。結果表明,供體特定物種的百分比高,在第 1 周占 58.3%,并且在研究期間大致保持穩定。相比之下,當在這些分析中使用獨立供體代替實際供體時,供體特定和共享物種的比例在所有采樣時間點都較低。此外,在 FMT 后跟蹤了轉移的供體特異性物種,發現其中超過 80% 的物種可以成功轉移并維持到 50 周,遠高于獨立捐贈者。由于供體特異性物種的轉移,根據 BrayCurtis 相異性,FMT 后患者的腸道菌群組成與基線時(P-FMT 前)不同。盡管供體特異性物種在數量上所占比例大,但它們的豐度很低,并且主要來自擬桿菌科、毛螺菌科、梭菌科和瘤胃球菌科。因為豐度高的物種同時存在于供體和 preFMT 樣本中,無法檢測到細菌在物種水平上的轉移;因此,有必要對微生物轉移進行更深入的研究。

圖2.將供體微生物轉移給患者,在物種水平上進行估計
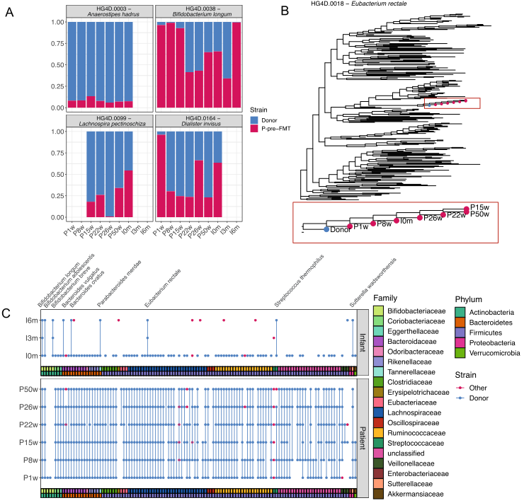
3.供體、患者和嬰兒之間菌株水平的微生物轉移
基于宏基因組數據中SNV的追蹤,在菌株水平上進一步研究了微生物的轉移。第一種方法(鑒別位置)估計了在P-pre-FMT和供體菌株中具有足夠覆蓋率的物種的供體和患者前FMT菌株的相對豐度,以識別它們之間的鑒別SNV(圖3A)。
當觀察相同等位基因的百分比時,鑒定出120個不同物種的菌株轉移,這接近捐贈者樣本中檢測到的所有物種(241個)的一半。在這120種細菌中,有116種在一個或多個患者樣本中也被檢測到,其中99%(115/116種)從供者向患者轉移了菌株(圖3C)。此外,我們在一個或多個患者樣本中觀察到14個物種的替代菌株。在嬰兒樣本中,檢測到87個不同的物種,并在其中92%(80個物種)發現了供體菌株植入。然而,在這80種細菌中,87.5%(70種)只在胎糞樣本中發現,在嬰兒以后的時間點在腸道中檢測到的供體菌株要少得多(3月樣本中3.8%[3/80],6月嬰兒樣本中12.5%[10/80])。有趣的是,當同一物種的菌株在治療后在母親體內共存時,兩種菌株也會轉移給嬰兒。
總體而言,基于鑒別等位基因識別的菌株轉移較少,但具有一致性,并且在一定程度上包含在基于相同等位基因百分比識別的菌株轉移中(圖3C)。例如,兩種方法都證實了雙歧桿菌中的菌株轉移,從而強調了實際的轉移事件。在供體菌株顯示植入母親的115個物種中,至少有一個嬰兒樣本也在物種水平上檢測到82個物種。在這82個物種中,有79個在嬰兒體內也檢測到供體菌株,這表明大多數供體菌株(96.3%)是從母親傳給嬰兒的。

圖3.將供體菌株傳播給患者,并將母體傳播給嬰兒。
總結
該研究提出了從FMT捐贈者到孕婦并進一步轉移到新生兒的菌株轉移的證據。這些發現證實了在FMT治療期間引入腸道環境的外源菌株可能會在幾代人之間傳播,提出了一種調節腸道菌群的新方法。
如果您對宏基因組測序感興趣,歡迎點擊下方按鈕聯系我們,我們將免費為您設計文章思路方案。
參考文獻
Wei S, Jespersen M L, Baunwall S M D, et al. Cross-generational bacterial strain transfer to an infant after fecal microbiota transplantation to a pregnant patient: a case report[J]. Microbiome, 2022, 10(1): 1-14.
百邁客微生物組學服務
百邁客生物在微生物領域深耕多年, 合作文章見刊于《Nature》、《Cell Host & Microbe》、《Water Research》、《Journal of Hazardous Materials》、《Environmental science & Technology》、《Bioresource Technology》等高水平雜志。百邁客可提供Illumina二代宏基因組、ONT三代宏基因組、PacBio全長微生物多樣性、二代微生物多樣性、微生物絕對定量等全套測序分析服務,項目經驗豐富,累計處理樣本數15萬+,合作文章數600+,影響因子2500+,合作單位覆蓋31個省及直轄市、400+家單位,百邁客致力于提供高質量的組學測序服務,歡迎垂詢!



京公網安備 11011302003368號