2023年1月17日,由華南農業大學聯合中國農業科學院生物技術研究所等多個單位研究成果“De?novo?genome assembly and analyses of?12 founder inbred lines provide insights into maize heterosis”在線刊登國際知名期刊Nature Genetics!該研究完成了12個玉米基因組的構建,并通過泛基因組、eQTL等手段解析了玉米的雜種優勢機制,為加速玉米改良育種提供了重要理論基礎和遺傳資源。
中國農業科學院生物技術研究所研究員王寶寶、博士研究生候美、中國農業大學已畢業博士史俊鵬(現為中山大學副教授)、河南農業大學教授庫麗霞、北京市農林科學院研究員宋偉及中國農業科學院作科所副研究員李春輝為論文共同第一作者,通訊作者為華南農業大學王海洋教授、中國農業大學賴錦盛教授、北京市農林科學院趙久然研究員和河南農業大學陳彥惠教授。百邁客以共同作者參與本項研究。
研究背景
雜種優勢是指兩個遺傳組成不同的親本雜交產生的雜種F1,在產量、生物量和抗逆性等方面表現優于親本的現象。玉米約占全球谷物總產量的36%,中國和美國是世界兩大玉米主產國,生產量占全球約60%。玉米也因其異交習性、豐富的遺傳變異和農業重要性而成為雜種優勢研究的模式植物。前期研究致力于剖析玉米雜種優勢的機制,包括繪制不同雜交組合中不同農藝性狀的雜種優勢位點,分析基因表達、基因組分化、表觀遺傳調控和親本及其雜交后代中的代謝產物等。然而雜種優勢的分子機制仍不清楚,限制雜種優勢研究的一個主要因素是缺乏有關親本的高質量參考基因組及其遺傳變異的準確信息。
材料方法
Denovo
①被廣泛用于溫帶玉米育種的11個骨干自交系(FIL):A632(代表SS2組)、Ye478和Zheng58(代表中國PA組)、OH43(代表Lancaster 2組),PH207(代表IDT組)、Xu178(代表PB組)、Jing724(代表X組)、Huangzaosi、Chang7-2和Jing92(代表TSPT組)。Dan340源自中國陸地種族LvDa Red Cob(LRC)。
②代表亞熱帶群的FIL材料S37。
RNA-seq
131個自交系吐絲期的幼穗(6G)
QTL及GWAS分析
①350個溫帶優良自交系;
②670個Xu178×HuangC雜交的RIL群體;
③14個FILs雙列雜交的91個F1S組合。
主要研究結果
1、12個骨干自交系的親緣關系及基因組組裝注釋
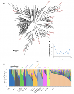
為了研究玉米雜種優勢群形成的遺傳基礎并探索玉米雜種優勢的分子機制,作者重新分析了在美國和中國廣泛用于現代玉米育種的350個優良自交系(IL)的群體結構。結果表明,這些材料可分為10個亞組,分別對應于SS(SS1、SS2)、NSS(Lancaster1、Lancaster 2)、IDT、PA、TSPT、PB組、X組和混合組(圖1)。并基于系統發育樹,選擇了12個骨干自交系(FIL)用于高質量的基因組組裝和注釋。這些自交系中,每一個FIL都曾被用來培育幾十或數百個不同雜種群體的優良親本系,并在現代雜交玉米育種中發揮了關鍵作用,具有廣泛的代表性。

圖1?現代玉米育種中典型玉米自交系的群體結構分析
通過三代組裝,12個材料組裝大小在2.18 Gb~2.31 Gb;Contig N50(0.27 Mb-2.07 Mb)、Scaffold N50(4.36 Mb-15.34 Mb)、染色體掛載率94.3%-97.6%(表1),平均預測了44,554個蛋白質編碼基因(42,111~46,320個)。通過二代reads評估(平均~99.26%)、BUSCO評估(基因組平均~96%;基因平均~97.2%)、LAI評估(平均~27.16)等結果顯示,本次構建了高質量和高完整性的玉米基因組。

表1 14個玉米材料基因組結果統計
重復元件是玉米基因組的主要組成部分,在調節基因組進化和適應方面發揮著關鍵作用。所有12個FIL顯示出高度相似的轉座元件(TEs)組成,占整個基因組~83.94-85.56%。在反轉錄轉座子中,Gypsy(37.51-41.44%)和Copia(16.36-19.81%)超家族較豐富。Gypsy在著絲粒周圍區域富集與基因分布呈負相關。而Copia在染色體臂富集,Helitron轉座子的分布與Copia相似,并在著絲粒周圍區域大量減少。Copia和Helitron與基因分布呈正相關。Helitron?TEs位于接近基因的位置,尤其是外顯子中,表明了Helitron-like轉座子有助于基因復制、外顯子重排,從而導致基因組進化和多樣化。超過50%的DTT TEs和DTH TE位于基因附近(約2kb區域)。平均20.1%的DNA/DTH、23.1%的DNA/DTT TEs、16.8%的MITE/DTH TE和32.5%的MITE/DTT TE位于gene body中。平均4.7%的DNA/DTH、4.4%的DNA-DTT TEs、3.4%的MITE/DTH TE和3.1%的MITE/DTT TE在外顯子區。平均3.4%的DNA/DTA和2.2%的MITEs/DTA TE位于外顯子中,比DTH和DTT TE的頻率低。這些結果表明,不同的TEs具有不同的分布和換位模式特征,它們的活動共同促成了玉米基因組的進化和多樣化。
2、14個玉米骨干自交系泛基因組構建
通過14個玉米泛基因組構建,將在所有玉米中都檢測到的基因被定義為核心基因家族(core ;18525個,42.57%),在12~13份玉米中檢測到的被定義為軟核心基因家族(softcore;9976個,22.92%),在2~11份中檢測到的被定義為可變基因家族(dispensable;14992個,34.45%),只有一份中檢測到的被定義為特有基因家族(private;25個,0.06%)。
通過模擬分析發現,總基因集隨著基因組的增加而增加,當n=12時接近穩定(圖2a),表明這14個玉米足夠具有代表性。核心基因的百分比隨著玉米數量的增加而下降,但即使當n=14時也沒有穩定下來,表明玉米擁有大量的非共享基因。
隨后,作者使用RNA-seq數據進一步研究了不同pan-gene的表達譜。總體表達豐度情況從核心、軟核心到可變基因逐漸降低,表明核心基因具有穩定和更廣泛的表達譜,而可變基因具有較低水平、組織特異性、品系特異性或條件依賴性表達。核心基因編碼區中非同義變與總突變的比率低于軟核心和可變基因(圖2f)。可以注釋的基因比例從核心、軟核心到可變基因逐漸減少(圖2g)。以上結果表明,核心基因在進化上更加保守。

圖2 14份玉米泛基因組分析
3、14個FILs基因組的共線性分析和遺傳變異研究
接下來對14個FILs基因組進行成對的共線性分析和遺傳變異研究,發現14個基因組之間平均共享56.31%的one-to-one共線性塊。將13個FILs的所有one-to-one共線性塊與B73_v4比對,發現這些FILs中存在廣泛的遺傳變異;并在保守區域發現了幾個與玉米馴化或傳播相關的基因,包括TGA1、TB1和ZmCCT10。此外,該分析也為雜種優勢群的形成提供了參考。研究發現,亞熱帶FIL S37與13個溫帶FILs的共線性和IBS均低,溫帶FILs間的共線性較高(圖3a)。值得注意的是,三種TSPT型FILs與其他FILs的共線性較低,說明其具有獨特的基因組組成和特征(圖3a)。揭示了TSPT類群與其他類群(特別是PA-和X-品系)可以形成優良的雜種優勢模式的潛在機理。
對14個FILs基因組成對比對分析,在共線性區域,平均檢測到8,489,166個SNPs、1,223,484個small InDels (< 50bp)和37,459個SVs(50bp-10kb)(圖3b)。并且,本研究開發了一種方法用來鑒定13個FILs和B73之間的大片段SVs(大于100 kb),平均檢測到337個大片段SVs,其中有12個的SVs大于1 Mb,包含先前報道的存在于B73和Mo17間的2.9 Mb的SV,含有玉米甘蔗花葉病毒(SCMV)抗性基因ZmTrxh。
另外,該研究也在14個FILs中鑒定了PAVs,平均鑒定到16,152個PAVs和184個PAV基因(圖3b)。GO富集分析表明,PAV基因在防御反應、DNA整合、蛋白質磷酸化、萜類生物合成過程、激素介導的信號通路、細胞氧化解毒等生物過程中富集。將19個野生近緣種和23個地方種的重測序數據與14個FILs基因組進行比對,在至少一份大芻草或地方種質中,平均檢測到93.4%的FIL特異性序列的密切相關同源物,與之前的報道一致,這些PAVs中的大多數都是來源于玉米祖先種中存在的變異。
14個FILs的共線性基因中,1,964個在基因內部(外顯子和內含子)沒有出現任何遺傳變異,歸類為結構保守基因。GO富集分析表明,保守基因富集的生物過程主要與植物的基本生命過程有關,如端粒組織或維持、DNA結構改變、重組、代謝與修復、染色體組織、細胞器組織等。值得注意的是,平均有7,390個共線性基因具有較大效應突變,如起始密碼子或終止密碼子突變、剪接供體或剪接受體突變、移碼突變或過早終止密碼子突變,表明這些FILs共線性基因之間的仍具有較大的遺傳多樣性。

圖3 14個FILs基因組的比較分析
4、SVs對不同雜種優勢群的表型貢獻
據報道,ZmCCT10、ZmCCT9、VGT1和ZCN8幾個基因的自然變異是玉米從熱帶地區向溫帶地區傳播的重要驅動力。350份溫帶ILs的PCR基因分型分析發現,早花型單倍型在ZmCCT9、VGT1和ZCN8上的累積效應與這些雜種優勢群的開花表型一致。因此,ZmCCT9、VGT1和ZCN8對溫帶玉米雜種優勢群的開花時間分化有一定的貢獻,在未來的溫帶玉米育種中,這3個基因可作為提高PA、TSPT、PB品系開花期改良的位點。
玉米穗行數(KRN)是影響玉米產量的重要因素。先前的研究已經報道了位于UB3下游約60 kb的一個1.2 kb的轉座子片段的插入,是一個主效的 QTL KRN4的重要功能變異。本研究發現SS 品系具有高KRN的有利單倍型,揭示1.2kb轉座子插入可能是SS品系中更高KRN的重要原因。之前研究發現,一個編碼絲氨酸蘇氨酸類受體蛋白激酶的基因KNR6,可以調控玉米產量。本研究證實穗長(EL)和行粒數(KNR)與KNR6 5′-UTR區域一個Harbinger-like轉座子插入引起的兩種單倍型顯著相關。350份溫帶ILs的PCR基因分型表明該SV可能是NSS和TSPT品系EL和KNR差異的主要原因。
利用Xu178(抗玉米粗縮病,MRDD)和HuangC的RILs群體進行玉米粗縮病(MRDD)抗性QTL定位,在8號染色體上檢測到一個主效QTL。并且發現在14個FILs中,只有Xu178在抗性基因ZmGDIα中存在功能獲得突變(由Helitron轉座子插入引起)。進一步分析表明Helitron轉座子是Xu178抗MRDD的重要原因。此外,分析表明Mo17和OH43的第6號染色體均含有約2.9Mb的大片段SV,可能是Mo17和OH43對SCMV易感性的基礎。350個溫帶ILs的PCR基因分型進一步表明大片段SV是區分不同抗病性品系的主要位點。
5、eQTL研究確定基因表達變異和農藝性狀相關的SVs
SVs通常影響基因的表達,本研究對350個溫帶ILs中的131個ILs的幼穗進行RNA-seq測序。通過eQTL分析,共鑒定出306,868個近端eQTL位點。ZmLOX3是引起玉米莖腐病和穗腐病的真菌病原菌鐮孢菌(Fusarium verticillioides)的主要感病因子,是抗病性的負調控因子。作者選擇一個與ZmLOX3相鄰的eQTL進行表達分析,發現了兩個SV變異(SV151和SV363),均與ZmLOX3的表達顯著相關。基于SV151和SV363,鑒定出ZmLOX3的4種單倍型(Hap-0/0, Hap-0/363, Hap-151/0和Hap-151/363),Hap-0/363為有利單倍型,Hap-151/0為不利單倍型,為未來育種中利用這些SVs提高穗腐病抗性提供了潛在的新靶點。
eQTL分析還檢測到兩個近端eQTL,分別與Zm00001d006055和Zm00001d011140的表達水平相關 (圖4a和5a)。Zm00001d006055的同源基因調控花的形態發生,Zm00001d011140的同源基因在調節植物發育中發揮重要作用。350個溫帶ILs的基因分型顯示,Zm00001d006055(圖4a-4c)的6 bp InDels和Zm00001d011140(圖5a-5c)的92 bp SVs位于已報道的染色體開放區域(OCRs),與各自的表達變異顯著相關。此外,田間試驗表明,與野生型相比,功能缺失突變體Zm00001d006055(圖4d-4f)和Zm00001d011140(圖5d- 5f)較其野生型材料分別表現為雄穗分枝顯著減少和穗位高顯著降低的表型。上述結果表明,Zm00001d006055和Zm00001d011140分別對雄穗分枝數和穗位高有正向調控作用。等位基因頻率分析顯示,PA品系中含有6 bp InDel的單倍型的頻率(21.1%)遠高于TSPT品系(4.3%),NSS品系中含有92 bp的單倍型的頻率(31.1%)遠高于TSPT品系(4.3%)(圖4g和5g),可能是這些亞群間對應性狀分化的重要原因。

圖4 Zm00001d006055的功能驗證

圖5?Zm00001d011140的功能驗證
6、雜種優勢與基因組變異的相關性
為了研究玉米非核心基因組變異與雜種優勢之間的關系,作者得到了14個FILs雙列雜交的91個F1S,并收集了3個不同環境下的產量數據。表型分析表明,以單株產量(GYPP)計算,所有F1雜種均表現出超過雙親平均值的中親優勢(MPH)和超過較好親本的超親優勢(BPH)(圖5a)。
之前研究報道了雜種優勢與分子遺傳距離(GD)存在弱正相關關系。本研究為了研究產量雜種優勢與遺傳變異之間的關系,首先將基因組劃分為共線性和和非共線性區域。相關分析顯示,共線性區域長度與GYPP的BPH呈顯著負相關(圖5b)。共線性區域的SNPs和small InDels僅與GYPP的BPH呈弱相關 (圖5c和5d)。相反,非共線性區域長度、SV_Number和PAV_Number均與GYPP的BPH呈顯著正相關(圖5e-g)。其中,SV_Number與GYPP雜種優勢表現出強的相關性(圖5f)。SVs可以進一步分為插入或缺失、串聯收縮擴張和重復收縮擴張。其中,插入缺失與GYPP雜種優勢的相關性強。綜上所述,表明SVs的數量對GYPP的貢獻很顯著,支持了SVs在雜種優勢中起主導作用這一觀點。

圖6 91個雙列雜交F1S親本雜種優勢與不同類型遺傳變異的相關性分析
7、ZmACO2和ZAR1中的SVs有助于雜種優勢的形成
近期研究報道的乙烯生物合成關鍵基因ZmACO2,為穗長和籽粒產量主效QTL KNPR6的功能基因。前期研究對214個不同自交系的重測序分析和候選GWAS分析確定了5個與穗長顯著相關的多態性變異,這些變異處于高度連鎖不平衡狀態。這五個多態性位點形成了兩種不同的單倍型:Hap-SL17和Hap-Ye478。與攜帶Hap-SL17的自交系相比,攜帶Hap-Ye478的自交系穗長和行粒數更多,并且在攜帶Hap-Ye478的自交系中ZmACO2的表達顯著低于Hap-SL17的自交系。
為了評價這些遺傳變異對雜種優勢的影響,作者對14個FILs進行了單倍型分析,除了Hap-SL17和Hap-Ye478之外,還得到一種新的單倍型(命名為Hap-Jing92)(圖6a)。具有Hap-Ye478/Hap-SL17或Hap-Ye478/Hap-Jing92雜合單倍型的F1雜種的GYPP_MPH和GYPP_BPH的均值均顯著高于各自純合單倍型的成對親本(MPP)的平均值(圖6b-d)。這些結果支持ZmACO2可能以超顯性方式促進雜種優勢的產生。為了進一步驗證ZmACO2在雜種優勢中的作用,將兩個近等基因系NIL-Ye478和NIL-SL17組合成F1雜交,并將其產量與兩個親本進行比較。結果表明,F1雜種的穗長、行粒數和產量均顯著高于親本NILs,驗證了ZmACO2在調節雜種優勢方面的超顯性效應(圖6e-6g)。
之前的一項研究報道,玉米ARGOS1(ZAR1)轉基因過表達后可提高玉米生長量、子粒產量和抗旱性。分析表明ZAR1是一個雜種優勢基因,同樣可能以超顯性方式促進雜種優勢。為了進一步研究ZAR1單倍型對產量雜種優勢的影響,對14個FILs中ZAR1的單倍型分析發現,除了先前報道的Hap NSS和Hap SS外,還有一種TSPT品系特有的第三種單倍型(將其命名為Hap TSPT)(圖6h)。具有雜合單倍型(Hap-NSS/Hap-TSPT或Hap-SS/Hap-TSPT)的F1雜種的平均GYPP、GYPP_MPH、GYPP_BPH均顯著高于各自純合單倍型的親本的平均值。但是具有Hap-NSS/Hap-SS雜合單倍型的F1雜種的GYPP、GYPP_MPH、GYPP_BPH的均值與其兩個純合單倍型的MPP均值沒有顯著差異(圖6i-k)。這種不一致性可能是由于ZAR1單倍型的復雜環境互作造成的。總之,前期研究和本研究的結果強烈表明ZAR1以超顯性方式促進雜種優勢,其啟動子和編碼區域的自然變異有助于雜種優勢的產生。

圖7?ZmACO2和ZAR1的自然變異有助于雜種優勢的形成
總 結
本次研究完成了12個核心玉米骨干自交系基因組組裝并結合已公布B73、Mo17基因組構建了玉米泛基因組。通過基因組比對與變異檢測并結合eQTL定位和關聯研究,揭示了玉米基因組結構變異與雜種優勢群的分化和性狀調控密切相關。發現玉米雜種優勢與父母本基因組的非線性區段及存在的結構變異呈顯著正相關。鑒定了兩個玉米雜種優勢關鍵基因(ZAR1和ZmACO2),證明了Complementation和over-dominance都參與玉米雜種優勢。本研究結果促進了對不同玉米雜種優勢類群的基因組和表型分化的遺傳基礎的理解,為闡明玉米雜種優勢機理邁出了堅實的一步,為玉米的全基因組選擇育種研究提供了有力支撐。
相關閱讀:
- 年度盤點|2022年百邁客基因組再創佳biomarker.com.cn/archives/28102績!
- 林業果樹研究所完成板栗泛基因組及數據庫搭建
- 苦瓜T2T基因組發布!該研究揭示了‘金鈴子’基因組組成和進化關系以及果實生長發育的分子調控機制
- 目前世界大規模牛泛基因組和基因組結構變異數據庫構建完成!
- Natl Sci Rev:柑橘無融合生殖演化研究
- 【Nature Genetics】甘蔗細莖野生種種質資源演化及功能基因挖掘
- 動植物de novo測序的應用_15篇文獻案例
- Commun Biol共同作者|橘小實蠅染色體水平基因組成功破譯!入侵防控獲得重大突破
- 2021百邁客denovo合作年度影響因子突破320+
- Hortic Res園藝TOP期刊-百邁客denovo合作將破20篇!植物基因組這么做!
- Mol Plant+Genome Biol共同作者|木薯如何靠基因組和群體半年破雙十?
- IF=16.24 棉花轉座子與基因組三維結構進化的奧秘
- 連續三篇,別掉隊!現在流行全部denovo!
- 《Mol Plant》泡桐速生及泡桐叢枝病形成的機理研究-基因組精細圖叢枝植原體完成圖
- Nature Genetics高質量黑麥基因組揭示重要的農藝基因
- ADV SCI人工合成異源四倍體“金瓜”基因組揭示多倍化機制
- PNAS|金魚的進化起源和馴化史
- CELL重磅|百邁客Hi-C助力榕-蜂共生體系基因組破譯!
- Nature Plants|“小米”基因組破譯–為C4禾谷類研究提供新型理想模式植物
- 高質量中國真蛸基因組帶您走進paper新世界
- MER | Nanopore完成超高質量海洋魚類基因組
- NC|雷山髭蟾基因組揭示兩棲動物性二態分子機制
- 開心果基因組,見刊GENOME BIOLOGY!
- 《ISCIENCE》喜馬拉雅旱獺基因組揭示其缺氧和冷適應機制【含文獻原文】
- 《NATURE GENETICS》三代異源四倍體陸地棉和海島棉基因組破譯
- 《NATURE GENETICS》 百邁客助力破譯同源四倍體甘蔗基因組
- 河南農大殷冬梅教授團隊首次發布異源四倍體花生基因組
- 百邁客亞洲棉科研成果在NATURE GENETICS上發表


京公網安備 11011302003368號