文章題目:干旱脅迫下玫瑰根和葉的生理特性變化及全長轉錄組
發表期刊:Plant and Cell Physiology
發表時間:2020年10月
影響因子:4.799
研究背景
干旱或缺水引起的脫水是世界上許多地區植物面臨的一種嚴重的非生物脅迫,嚴重制約著植物的生產力和生存。許多生物化學、生理和遺傳性狀已在不同的植物組織中進化出來,特別是根和葉,以應對干旱脅迫。根是感知水分缺乏最敏感的器官,并相應的調節水分和養分的吸收。在有限的水分條件下,它們可以通過表型和結構上的改變來增加枝條和葉片對水分的吸收,以維持正常的水分利用。葉片是光合作用和蒸騰作用的主要器官,調節水分的吸收和流失。葉片對干旱的反應是萎蔫、氣孔關閉、角質層蠟沉積和減少光合作用,以減少水分的過度流失。因此,根系和葉片是調節水分在土壤和水分之間流動的最重要器官,但其對干旱脅迫響應的分子機制尚不清楚。
玫瑰是園藝作物之一,無論是盆栽植物和切花在招待、娛樂和保健行業都有相當大的經濟價值。由于玫瑰生長在亞熱帶氣候,對干旱和水分虧缺非常敏感,嚴重限制了其生長和開花。此前對玫瑰花瓣的轉錄組分析已經確定了對疾病響應、鹽度和熱脅迫以及與花色相關的基因。然而,玫瑰植株對干旱脅迫的分子響應仍有待進一步研究。
高通量RNA測序(RNA-seq)已經在楊樹和玉米中鑒定了許多干旱響應基因。然而,傳統的RNA-seq產生的短讀序列并不包含完整的轉錄本,因此在預測新基因方面準確性較低。PacBio和Oxford Nanopore Technology (ONT)是一種新穎的RNA-seq方法,可以通過高通量產生長讀來讀取全長轉錄本,從而重構編碼基因組。此外,ONT可以直接對RNA進行測序,并識別堿基修飾、可變剪接、聚腺苷酸化、和融合基因。因此,ONT RNA-seq在探索糧食作物和園藝作物抗旱性的分子機制方面很有前景。
在這項研究中,通過對正常、輕度和重度干旱條件下生長的玫瑰幼苗的光合速率和植物激素水平進行監測,并采用ONT法對其全長轉錄本進行測序。通過對轉錄組數據的分析,既豐富了已注釋的玫瑰基因組,又為激素在干旱脅迫中的潛在作用提供了新的認識,同時也識別出了在應對干旱脅迫時激活的新的調控網絡。這項研究提供的數據可以為開發新的轉基因耐旱玫瑰品種鋪平道路。
材料和方法
樣品做了三組處理:干旱處理0天(ND stress)、5天(MD stress)和10天(SD stress),并對光合作用進行了檢測,同時檢測了脫落酸(ABA)和生長素(auxin)的含量。
結果分析
1.干旱脅迫對玫瑰幼苗生長發育和形態的影響
以2月齡玫瑰幼苗為材料,在不干旱(ND)、輕度干旱(MD)和SD脅迫條件下,對其相對含水量(RWC)和光合特性進行了分析。與ND對照相比,MD和SD植株的RWC分別下降到41%和15%(圖1A)。此外,定期澆水的植株看起來健康,葉子呈綠色/深綠色,而暴露在MD脅迫下的幼苗變黃,一些葉子彎曲并枯萎(圖1A)。另一方面,SD條件導致葉片大面積枯萎和卷曲(圖1A)。與此相一致的是,SD脅迫下幼苗的鮮重和干重均顯著低于ND和MD組(圖1B),說明過度脫水會降低養分吸收和植物生長。

圖1 干旱脅迫下玫瑰幼苗的形態變化
2.全長RNA-Seq及功能注釋
為了闡明干旱響應的分子機制,對不同處理植株的葉(L)和根(R)進行了轉錄組測序。6個樣本(每個樣本3個生物重復)共18個cDNA文庫,包括ND-L、MD-L、SD-L、ND-R、MD-R和SD-R。從最初的116,192,367 raw reads中,提取了115,374,531 (99.29%) clean reads,組成玫瑰全長非嵌合轉錄組。通過與Rosa chinensis 基因組比對,在轉錄組中鑒定出了48,549個基因,占基因組長度的21.46%。此外,共鑒定出59,404個開放閱讀框(ORF),如圖2A所示,只有19個編碼序列(CDSs)編碼>800個氨基酸的多肽,而58%的CDSs編碼長度在100 – 400個氨基酸的小肽(圖2A)。最后,89,044個非冗余轉錄本中的58,753個可以被注釋到不同的數據庫中(圖2B)。

圖2 干旱脅迫下玫瑰葉片和根中的DEGs
3.DEGs的比較分析
為了進一步闡明干旱誘導的玫瑰葉片和根的轉錄組變異,相對于ND,篩選出了MD和SD樣品的DEGs。從18個cDNA文庫中檢測到48,549個基因的表達量,根據錯誤發現率(FDR) (≤0.01)和log2值(≥2或≤0.05)鑒定出7,101個DEGs,其中669個(~9.4%)為新基因。此外,這些DEGs大部分在同一組的葉片和根中表現出不同的表達模式。MD和SD組葉片分別鑒定出580和3,326個DEGs,而與其對應的根部樣品分別鑒定出3,445和1,751個DEGs,這表明干旱響應的轉錄機制在根中占主導地位(圖 2C)。此外,在MD葉片和根中分別有237個和1438個基因表達上調,343個和2007個基因表達下調。意料之中的是,SD條件下導致了總體上更大的轉錄組變化,在葉片中有1284個上調基因和2042個下調基因,在根中有365個上調基因和1386個下調基因(圖2D)。與SD-L、MD-R和SD-R相比,在MD-L中分別鑒定出331、258和547個特異基因,與SD-L相比,MD-R中有2963個特異基因。此外,有855個基因在MD-R和SD-R中均存在,而所有組中共有的基因只有13個(圖2C)。編碼脂質轉運蛋白、早期光誘導蛋白、線粒體磷酸載體蛋白、鋅指蛋白和谷胱甘肽s轉移酶的DEGs主要集中在SD組,而細胞分裂控制蛋白在MD條件下誘導發生。
4.GO和KEGG富集分析DEGs
通過GO富集分析,將玫瑰葉片和根系干旱誘導基因分為生物過程(BP)、細胞成分(CC)和分子功能(MF)注釋。在MD-L中特異的干旱應答基因富集在生物過程(天冬酰胺生物合成過程、鈣離子跨膜運輸)、分子功能(天冬酰胺合成酶(谷氨酰胺水解)活性、β-amyrin合成酶活性)以及細胞成分( COPII囊泡外殼)中。這些GO基因也在SD-L、MD-R和SD-R組中富集,表明這些基因可能參與信號轉導通路或其他響應干旱脅迫的調控網絡。隨后的KEGG富集分析顯示,在MD脅迫下的玫瑰幼苗葉片在碳代謝(ko01200)、核糖體(ko03010)和aa的生物合成(ko01230)等方面的DEGs與其他樣品有顯著差異。受SD脅迫影響的基因主要涉及淀粉和蔗糖代謝(ko00500)、植物激素和信號轉導(ko04075)、核糖體(ko03010)、光合作用(ko00195)、碳代謝(ko01200)等。玫瑰幼苗根系中MD的響應基因影響內質網中的碳代謝和蛋白質加工。受MD和SD影響顯著的基因在苯丙素合成、植物激素和信號轉導、內質網蛋白加工等方面具有重要作用。綜上所述,調控碳代謝、植物激素合成和信號轉導的基因受到干旱脅迫的影響,可能在葉片和根的適應反應中發揮關鍵作用。
5.干旱脅迫降低了玫瑰的光合性能

圖3 干旱脅迫下玫瑰葉片光合作用的變化
鑒于玫瑰葉片在干旱脅迫下顯著枯萎(圖1A),因此對ND、MD和SD生長條件下葉片的光合參數進行了研究。雖然所有組的總葉綠素含量沒有顯著差異(圖3 D),但干旱脅迫顯著降低了Pn、Gs和Tr指數,在SD脅迫下降低的幅度比 MD更嚴重(圖3 B、C、F)。葉片中的Ci水平對MD和SD脅迫有不同的相應。MD處理下的平均Ci降低了111 μmol/mol,長期干旱后Ci值增加了62.33μmol/mol,恢復正常。由此可見,干旱脅迫不利于玫瑰植株的光合性能,限制了葉片的生長。MD條件下的水分利用效率(WUE)高于ND和SD(圖3E),說明輕度水分虧缺增加了葉片有效利用水分的能力。為了進一步闡明其分子機制,對與光合作用途徑相對應的轉錄組數據進行了分析。干旱脅迫下與光合作用相關的DEGs包含編碼PS II、PS I、葉綠體三磷酸腺苷(ATP)合酶亞基(ATP合酶)和葉綠素a/b結合蛋白。如圖3G所示,幾個PSII(gene 14042,gene 26289等)、PS I (gene 29343,gene 10875等)和ATP合酶(gene 28095, gene 31836等)基因在SD脅迫下表達下調至少0.5倍(圖3 G)。綜上所述,干旱脅迫誘導了玫瑰葉片的光合動態在轉錄水平上的變化。
6.干旱脅迫使脫落酸和生長素濃度增加

圖4 干旱響應DEGs調控ABA和生長素的生物合成及信號通路
KEGG分析顯示,干旱脅迫下植物激素和信號轉導通路(ko04075)顯著富集。ABA和生長素是干旱脅迫下調節植物生長發育的主要激素,因此對干旱脅迫下玫瑰葉片和根中的這兩種激素的水平進行了檢測。ABA含量在干旱條件下急劇增加,并在長期(SD)脅迫下達到峰值(圖4A)。與對照相比,MD和SD環境下葉片中吲哚-3-甲醛(ICA)的含量分別上升3.44和7.96 ng/g,根中分別上升1.15和4.02 ng/g(圖4 E)。長期干旱脅迫下葉片中吲哚乙酸(IAA)含量顯著下降,根系中IAA含量在MD中增加,而在SD中下降(圖4 G)。相比之下,干旱脅迫下的玫瑰幼苗葉片和根中ME-IAA含量均顯著增加,且與SD相比,MD脅迫下葉片中ME-IAA含量更高(圖4 F)。最后,在干旱脅迫下,葉片中的IP濃度顯著降低,而根系中的IP濃度顯著升高(圖4 G)。在任何條件下都不能檢測到IBA水平。綜上所述,干旱脅迫觸發了玫瑰葉片和根部的激素變化,以維持生理過程。
7.DEGs參與ABA和生長素的生物合成及信號通路
與上述結果一致的是,干旱響應的DEGs在類胡蘿卜素生物合成(次生代謝產物)、ABA生物合成和ABA信號通路中顯著富集。轉錄組數據中監測到的ABA和生長素合成以及信號轉導相關基因的表達模式(圖4B, D),4個NCEDs,ABA合成的步驟,在MD-L和MD-R中誘導上調。轉錄本(gene 4639)編碼PYR/PYL,是ABA信號通路的關鍵因子,在所有組中表達上調。9個ABA誘導的PP2Cs,包括4個抑制ABA信號、促進GA信號的HAI同源物和5個激活ABA和Snf1相關激酶OST1的HAB同源物在MD和SD脅迫下均顯著上調。另外,SnRK2基因有2個在MD-L中上調(gene 10030, 2.45倍,gene 49803, 2.17倍),有3個在MD-R中上調(gene 10030, 4.81倍,gene 49802, 2.48倍,gene 49803, 2.91倍),有2個SnRK2基因在MD-L中下調(gene 49801, 0.17倍,gene 49802, 0.49倍)。最后,有3個ABF轉錄因子(gene 37633, gene 42692, gene 47967)在SD-L和SD-R 中上調,進而激活ABA響應基因。
絲蘭黃素單加氧酶是生長素合成的核心酶,在MD-L、SD-L、MD-R和SD-R樣品中均有高度誘導。TAA1控制陰暗條件下生長素的產生,并且在任何轉錄組中表達都沒有差異。在生長素響應基因中,有6個SAUR基因在MD-L和SD-L下顯著上調,2個基因下調(圖4D)。一個生長素受體F-box 蛋白TIR1(gene 49288)在SD-L中誘導上調3.22倍,2個AUX基因(gene 18102和gene 55695)在MD-L中誘導上調2倍。2個與生長素信號傳遞相關的IAA-酰基酸-酰胺合成酶(gene 37308, gene 41087)也在干旱脅迫下被誘導。18個調控生長素反應的基因ARF差異表達:6個在SD-L和MD-R中上調,7個在MD-L和SD-L中下調。這些發現與干旱引起的生長素含量變化在前一節中的描述一致。
8.TFs 和IncRNA的鑒定

圖5 TFs和IncRNA的鑒定
干旱脅迫顯著改變了玫瑰葉片和根中與DEGs相關的279個轉錄因子的表達。MD和SD條件下,MYB、bHLH、b-ZIP、NF-Y、WRKY和AP2家族的TFs顯著富集,其中MYB、AP2和WRKY占主導,差異表達的TFs分別為124、46和27個(圖5A)。bHLH和WRKY家族對干旱脅迫的響應非常相似。在MD-L處理中,有少量的DEGs、上調基因,但有大量的下調基因。相比之下,SD-L處理在這些基因家族中導致了更多的上調基因,并且適應干旱后的葉片和根的干旱響應的倍數變化通常低于SD處理。如圖5C所示,在干旱脅迫下,葉片和根中分別有133和177個TF基因差異表達(圖5 C),其中31個基因是兩個器官共有的且表達模式相似。例如,gene 6966和49627在MD和SD條件下,在葉片和根中都是表達上調。一些蛋白激酶家族,包括RLK/Pelle_DLSV(142個成員,玫瑰轉錄組中較大的家族)和RLK/Pelle_ RLCK -VIIa -2(101個成員)(圖5 B),在玫瑰轉錄組中負責蛋白激酶的大小。
lncRNAs是非編碼轉錄本,可調節順式和反式基因的轉錄,從而控制組織發育的各個方面和對外部刺激的反應(Kim和Sung 2012)。我們利用Pfam、編碼潛力計算器(CPC)、編碼潛力評估工具(CPAT)和編碼非編碼索引(CNCI)數據庫篩選了轉錄組數據,分別鑒定出184、5,803、3,247和3,100個注釋轉錄本(圖5 F),其中2,410個新的lncRNAs注釋到了所有數據庫(圖5 E)。此外,這些常見lncRNAs中,65.64%(1582)為lincRNAs,4.61%(111)為反義lncRNAs,1.74%(42)為內含子lncRNAs,28%(675)為正義lncRNAs(圖5 E)。我們還預測了2,403個lncRNAs的20,240個靶基因,其中537個和19,703個靶基因分別受反式和順式lncRNA的調控。因此,這些lncRNAs可能在應對干旱脅迫時通過調控關鍵基因發揮重要作用。
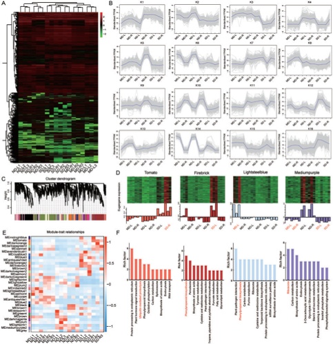
9.干旱脅迫下玫瑰葉和根中DEGs聚類
接下來,根據RNA-seq數據鑒定了7101個DEGs,占本研究鑒定的所有基因的14.63% (7,101/48,549)。這些DEGs的熱圖表現出兩個保守組,如在干旱脅迫下誘導和抑制根和葉的表達模式(圖6 A)。然后使用K-means算法進行富集分析,得到16個聚類(K1-K16)(圖6 B)。在SD條件下,K12、K13和K16基因主要在葉片和根中表達,表明它們可能參與干旱脅迫。而在MD和SD處理下,K4、K5、K7、K9和K11基因在根和葉中均受到抑制。
我們還通過加權相關網絡分析來確定與干旱脅迫響應相關的基因簇或模塊。所有基因聚類為33個模塊(圖6 C、E),其中tomato modules與SD-R、fire-brick與SD-L、light steel blue與MD-L、medium purple與ND-L和ND-R顯著相關(圖6 D)。各模塊KEGG富集分析顯示,干旱脅迫下大部分樣品富集苯丙素生物合成(ko00940)和核糖體(ko03010),SD-R樣品富集最顯著的通路是內質網蛋白加工(ko04141)(圖6 F)。綜上所述,上述途徑調節了玫瑰葉片和根系對干旱脅迫的響應。

圖6 干旱脅迫下DEGs的整體表達模式
10.可變剪接異構體及可變剪接的變化
RNA-Seq檢測到的轉錄本與R.chinensis ‘Old Blush’基因組進行比對,鑒定剪接異構體。如圖7 A所示,我們從非冗余轉錄本中檢測到42,544個可變剪接(As),包括12,096個內含子保留(IRs)、12,914個選擇性3’剪接位點(alt 3’)、7,433個選擇性5’剪接位點(alt 5’)、9,406個外顯子跳過(ES)和695個互斥外顯子(ME)(圖7 A)。IR在玫瑰葉片中最為常見,在ND-L、MD-L、SD-L和ND-R樣品中的比例分別占34.77%、30.83%、30.1%和29.56%。而在SD脅迫下,ES是主要的AS模式(占所有AS事件的32.16%)。在MD-R中最常見的AS事件是alt 3’ (32.38%), ME(1.75%)是最罕見的(圖7 B)。為了進一步驗證新發現的轉錄組剪接異構體,我們隨機選擇了三個至少注釋到兩個異構體上的基因(ONT.25325、gene 3669和gene 4728)進行RT- PCR驗證。在這些基因的第一個外顯子和最后一個外顯子或適當區域設計引物。如圖7 C所示,片段的條帶大小與轉錄組數據中發現的剪接亞型的條帶大小一致。對推測的剪接異構體進行克隆、測序和比對,以驗證剪接連接。例如,ONT. 25325編碼了一個putative protein,呈現出4個剪接亞型(圖7C),并隨后得到證實。此外,gene 3669和gene 4728顯示出相同的剪接變異。此外,一些剪接異構體,如gene 3669,在對照和干旱脅迫下表現出差異。新的可變剪接體的鑒定進一步注釋了R.chinensis ‘Old Blush’基因組。

圖7 干旱脅迫下AS表達譜
總結
作者分析了干旱引起的玫瑰幼苗葉片和根部光合作用和激素水平的變化,首次在MD和SD條件下建立了全長玫瑰轉錄組,并鑒定了組織特異性的干旱響應基因、TFs 、lncRNA和AS。鑒定出特定組織在不同干旱條件下參與光合作用,ABA和生長素生物合成和信號傳導的基因模塊,本研究中提供的信息補充了R. chinensis的現有注釋,并為未來玫瑰植物抗旱性的機理和功能研究奠定了基礎。
參考文獻:Wei Li, Lufeng Fu, Ziwen Geng, Xiaojuan Zhao, Qinghua Liu, Xinqiang Jiang, Physiological Characteristic Changes and Full-Length Transcriptome of Rose (Rosa chinensis) Roots and Leaves in Response to Drought Stress[J],?Plant and Cell Physiology, 2020.


京公網安備 11011302003368號