導讀
?大量數據表明,腸道菌群在人類健康和疾病的幾乎所有方面都發揮極其重要且深遠的作用。然而,地球上的大量微生物都是“未經培養的”,這對微生物組研究來說是一個重大挑戰。宏基因組分箱(Metagenomic binning)是一種將宏基因組測序得到的混合了不同生物的序列或contigs按物種起源和類別分開歸類的生物信息學分析方法,提供了一種不依賴培養的方法來克服各種自然生態位中“未培養的大多數”缺乏參考基因組的問題。
2023年1月5日,內蒙古農學大學張和平教授和孫志宏研究員團隊在微生物領域國際期刊《Nature Microbiology》(IF:30.964)上發表了題為“A high-quality genome compendium of the human gut microbiome of Inner Mongolians(“內蒙古人腸道菌群的高質量基因組簡編”)的研究論文。該研究基于一項益生菌(Probio-M8)發酵乳人群干預實驗,采用混合長讀(ONT)和短讀HiSeq測序來表征60名內蒙古人的糞便菌群,基于分箱的宏基因組分析策略和方法,構建了內蒙古人腸道高質量基因組數據庫(IMGG)。百邁客為該研究提供了ONT宏基因組測序服務。
主要結果1、超深度宏基因組混合測序與組裝
研究者利用了之前進行的一項基于生物標記物的縱向人體試驗,該試驗調查了每天攝入益生菌酸奶(包含Bifidobacterium lactis?ProBio-M8,ProBio-M8)與普通酸奶相比的益處。隨機挑選了60名參與者在三個時間點(開始食用酸奶后0、7和28d)采集了180份糞便樣本,在PromethION 和HiSeq平臺上進行了超深度測序,生成了3.7Tbps的三代數據和20.1Tbps的二代數據(即每個樣本20.5±4.5 Gbps和111.8±8.65 Gbps)。該混合超深宏基因組測序實現了平均N50長度為278Kbps宏基因組組裝,平均總組裝長度為314Mbps。*長contig為6.77 Mbps,6688個contig大于1 Mbps。三代數據的質量遠遠超過了大多數現有的人類腸道三代數據庫,目前的三代數據庫中平均N50長度為8Kbps;平均reads長度為6 Kbps;平均reads質量為9.5。
為了評估組裝流程的準確性,研究者基于三種測序和組裝策略,直接從攝入益生菌酸奶的個體糞便樣本中組裝Probio-M8基因組:即僅三代序列組裝、二三代混合組裝、僅二代序列組裝。對于每種組裝方法,分別重建了50個Probio-M8基因組,并與Probio-M8參考基因組進行比較。和預期一致,與單獨使用二代或三代測序構建的基因組相比,二三代混合組裝的基因組在組裝連續性、堿基對和基因預測準確性、基因組完整性、全基因組相似性度量以及功能注釋的精準度等多個基因組質量參數方面表現出了極大的提高 。此外,二三代混合組裝的基因組組裝錯誤率與二代數據覆蓋率呈負相關,但與測序深度無關。因此,二三代混合組裝是一種強有力的策略,可以直接從復雜的人類腸道宏基因組數據庫組裝環狀和更加準確的基因組。
2、高效組裝種水平的CMAG
基于二三代測序混合組裝共獲得了802個CMAG,在準備本手稿時,只有225個CMAG保存在公共基因組數據庫中。其中大多數(n=160)是從環境元基因組中重建的。該研究組裝的CMAG較大,從1.0 Mbps到5.5 Mbps(平均為2.4 Mbps),這個范圍涵蓋了大多數已知腸道細菌的基因組大小。為了評估目前組裝的CMAG的代表性,按照平均核苷酸同源性(ANI)95%閾值進行物種水平基因組去冗余,然后將該數據集與統一人類胃腸道基因組(UHGG)中去復制的基因組進行比較。總共保留了134個種水平的CMAG,涵蓋11個門、14個綱、27個目、45個科、94個屬(圖1A和補充表5)。其中有131個物種水平的CMAG是之前未報道的環狀的、完整、人類特有的各自物種的代表性基因組,65個未培養物種的參考基因組的質量得到了改善。這些結果表明了當前工作流程在從復雜的宏基因組數據集和組裝挑戰的區域組裝完整基因組方面的能力和有效性。

圖1.有效組裝大量物種水平的完整(環狀,無間隙)宏基因組組裝基因組
3、內蒙古人高質量腸道基因組數據庫
最初的bins是通過兩種裝箱方法(MetaBAT23和Vamb11)產生的,然后通過DASTool和內部腳本進行整合和改進。連同上述CMAG,該研究總共還原了12,391個符合MIMAG標準中的中位質量標準的MAG(>50%完整性和<5%污染)。其中的6,729個MAG也滿足MIMAG標準高質量定義(完整性>90%和污染率<5%,具有5S、16S和23S rRNA基因以及至少18個tRNA(TRNA)基因;稱為IMGG數據集)。
接下來,研究者對IMGG數據集中的6,729個MAG和從UHGG收集檢索到的147,835個高質量基因組進行聚類分析(圖2A)。聚類過程產生了485個宏基因組種(MGS),其中至少包含一個IMGG。從分類上劃分為11個門、14個綱、30個目、40個科,橫跨220個屬(圖2B和補充表8)。
工作流程顯著提升了MAG的連續性(圖2C),這從IMGG數據集中的contig數量顯著少于UHGG數據集中的N50長度或代表性基因組(重疊群數量;N50長度。此外,盡管UHGG數據集包含相當多的MAG(n=111,744),但只有5,053個MAG符合MIMAG標準中規定的高質量標準,而且其中大多數(n=4,058)是培養的分離物,這表明基因組質量需要進一步完善。另一方面,該研究為288個物種提供了具有代表性的高質量MIMAG參考基因組,可用高質量MIMAG的數量在154個物種中擴大了50%以上,其中包括一些在UHGG目錄中具有較高代表性的物種,如Agathobacter rectalis、Alistipes putredinis、Bacteroides_B dorei和Lachnospira eligens_B(圖2D和補充表8)。

圖2.內蒙古人腸道基因組IMGG數據庫是一個擴展的基因組資源
4、提高腸道復雜基因組區域的分辨率
為了揭開復雜的腸道基因組區域(包括rrn、MGC、前噬菌體和IS),該研究將從IMGG數據庫組裝的485個MGS與UHGG數據庫中的對應片段進行了比較。正如預期一樣,與UHGG相比,IMGG有著更多的rrn拷貝(包括16S、23S和5S rRNA)(圖3a);并且IMGG和NCBI基因組數據庫中對應的完整分離基因組的rrn拷貝數基本一致,這表明UHGG數據庫中MGS嚴重低估了的rrn基因拷貝數。此外,通過對全面的基因拷貝數數據庫(rrnDB)進行分類搜索,其中85%(413/485)在當前組裝的MGS是找不到的,包括一些16S基因拷貝數高的未培養MGS。這些結果表明,由于基因組質量不足,目前可用的基因拷貝數參考數據庫在很大程度上仍然不完整。
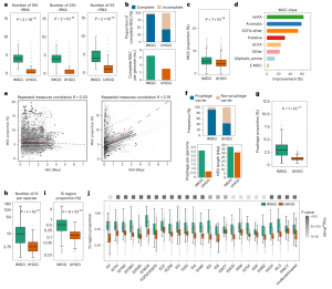
研究者進一步使用MGC預測工具gutSMASH,比較了IMGG和UHGG中MGC的完整度。結果表明,在UHGG中發現的mGCs有很大比例(56.5%)位于contig邊緣,可能是不完整的,而在IMGG中只有4.5%的比例較低(圖3B)。此外,在IMGG和UHGG數據集中分別發現了每個基因組具有6個和3個完整的MGC,這表明在IMGG中識別全長MGC方面有了實質性的改進(圖3B)。包含MGC編碼序列的基因組比例在IMGG中顯著高于UHGG(圖3C),特別是在幾個MGC類別中,包括非蛋白源氨基酸、芳香族和其它短鏈脂肪酸(圖3D)。值得注意的是,MGC區的基因組比例只與短讀基因組的組裝N50長度有關,而與IMGGs無關,這表明MGC識別和分配的有效性和分辨率受到短讀數據組裝連續性不足的限制。
與UHGG數據庫相比,IMGG數據庫中前噬菌體基因組的分辨率有了很大提升。該方法在95%的IMGG中都能檢測到前噬菌體序列(與UHGG(55%)相比)。IMGG和UHGG每個基因組編碼前噬菌體的平均數量分別為4個和1個。IMGG中的前噬菌體序列的連續性也較高,N50長度為37974 bp(UHGG中為31064 bp;圖3f);IMGG中前噬菌體編碼區的基因組比例是UHGG的4.2倍(圖3g)。與UHGG相比,IMGG中的IS區域更加jing q,表現在在每個物種的IS區域總拷貝數(增加了三倍;圖3h)和IS編碼區域的基因組比例(增加了近四倍;圖3i)。IS類別中改善程度*高的是IS1380(與UHGG相比,改善了5.6倍),其次是IS5、IS1634和ISAS1(分別是5.5倍、5.5倍和5.3倍;圖3j)。

圖3.內蒙古人腸道基因組增強遺傳元件的基因組分辨率
5、人類腸道微生物中高度多樣化和分化的 MGC
進一步深入探索了可用的高質量基因組中編碼的代謝潛力。分析了 UHGG 和 IMGG 數據集中的高連續性和高質量基因組。共從15512個基因組中還原了97428個MGC區域,其中78675個是完整的,并被納入進一步分析。這些完整的MGC屬于所有八個MGC類別,分布在58個MGC類型中。*常見的類別是SCFA(40.0%),其次是Putative(28.9%)和E-MGC(17.2%)。然后,門水平分布和聚類分析揭示了MGC類別的總體分布在門水平的顯著差異(圖4a),以及在十個主要的門之間,它們在不同門中的數量各不同(圖4a)。此外,基于涵蓋九個主要門的功能性MGC分類分布的特異性聚類表明,MGC概述和組成在門水平間存在顯著差異,這些未培養物種中的一些最近發現了以前未報告的Christensenellales和Oscillospirales分類群,突出了這些代表性不足的分類群在促進宿主健康方面的潛力(圖4c)。
約12%的MGC具有多個核心功能域。混合MGC顯著大于單一功能域MGC(P<2×10?16;擴展數據圖4A)。普遍的混合MGC組合是丁二酸酯和紅細菌固氮(RNF)復合體。大的混合MGC大小為117Kbps。它含有5個MGC功能結構域,其中兩個屬于E-MGC和SCFA-其他類(分別屬于RNF復合體和乙醇胺利用途徑),占MGC總長度的80%以上。這些數據表明,腸道微生物組MGC編碼了廣泛的代謝潛力,不同關鍵的人類腸道分類群的代謝潛力差異很大。這項研究為系統揭示人類腸道代謝潛能提供了起點。

圖4 人腸道菌群中代謝基因簇庫概述
6、2834個腸道前噬菌體的分類和功能注釋
噬菌體是另一組被低估的腸道微生物群。因此,研究者進一步挖掘了 IMGG 數據集以尋找未知的腸道噬菌體。從 IMGG 數據集中還原了總共 21,217 個前噬菌體基因組,通過應用未培養病毒基因組 (MIUViG) *低信息標準,進一步聚類為 13,437 個物種水平病毒操作分類單元(vOTUs)。這些 vOTU 代表 39,839 Kbps N50 長度。
通過與宏基因組腸道病毒(MGV)數據庫進行比較,對vOTU進行分類。值得注意的是,95.5%(n=12834)的vOTU與MGV數據庫在物種水平不具有同源性。除了那些可分類到物種水平(4.5%)的病毒外,90.9%的vOTU與MGV水平具有科水平的同源性,但只有46.7%的病毒被分類到已知的病毒科(圖5a)。進一步分析表明,常見的細菌宿主是Firmicutes_A(71.4%),這也是先前未報告前噬菌體的主要宿主。Siphoviridae和Myoviridate都是人類腸道中的優勢前噬菌體科,其宿主范圍廣泛,涵蓋多個門(圖5c);然而,Siphoviridae(Firmicutes_A [68.8%],Bacteroidota [15.58%],Actinobacteriota [5.3%])和Myoviridae [Firmicuters_A[83.0%])的主要細菌宿主在門水平的分布卻有很大差異。如預期那樣,crAssphage的宿主范圍小且具有特異性,僅由擬桿菌屬組成。
接下來,對IMGG數據庫中的前噬菌體基因組進行深入分析,以探究其功能能力。從12834個物種水平的vOTU代表性基因組中鑒定出596193個蛋白質編碼基因,并將這些假定基因與幾個常見的功能和/或病毒注釋數據庫進行了比較。結果表明,僅有55.4%的前噬菌體基因在功能上能夠被分類,而44.6%的基因與任何交叉比較的數據庫都不具有同源性,被分配給了未知的功能(圖5d)。這些結果表明,盡管攜帶ARG的噬菌體很少存在于腸道微生物中,但這些噬菌體可能編碼ARG(例如,A163.CMAG_1_1_7_59800編碼假定的β-內酰胺酶基因;圖5h),可能成為ARG轉移的關鍵載體,并對人類健康造成嚴重威脅。這些結果表明,腸道前噬菌體在分類和功能上比先前我們所了解的更加多樣化。

圖5 腸道中前噬菌體和插入序列的概述
總 結
在該項研究中,使用混合長讀長 PromethION 和短讀長 HiSeq 測序對 60 名內蒙古人(三個時間點, 180 個樣本)的糞便微生物群進行了表征。構建了 IMGG 數據庫,其中包含 802 個環狀基因組和 5,927 個符合 MIMAG 標準中規定的高質量基因組標準的高質量基因組,極大地擴展了當前人類腸道高質量 MIMAG 數據庫(n = 7,492)。此外,該 CMAG 基因組數據集,是目前可用 CMAG 的三倍多。因此該研究構建的IMGG 數據庫是一個有價值的基因組資源。
內蒙古農學大學張和平教授和孫志宏研究員為該論文通訊作者,第一作者為食品科學與工程學院2018級博士研究生靳昊,2022級博士研究生全柯諭和何秋雯助理研究員為共同第一作者。
參考文獻
Jin H, Quan K, He Q, et al. A high-quality genome compendium of the human gut microbiome of Inner Mongolians. Nat Microbiol. 2023;8(1):150-161. doi:10.1038/s41564-022-01270-1


京公網安備 11011302003368號