導讀
非酒精性脂肪性肝病(NAFLD)的3D基因組和基因組變異在很大程度上是未知的,盡管它們在細胞功能和生理過程中起著關鍵作用。在正常和NAFLD小鼠的肝臟上進行高通量染色體構象捕獲(Hi-C)、ONT測序和rna測序(RNA-seq)測定。生成高分辨率3D染色質相互作用圖,通過Hi-C檢測不同的3D基因組層次結構,包括A/B區室、拓撲相關結構域(TADs)和染色質環,并檢測結構變異(SVs)和拷貝數變異(CNVs)的全基因組測序。在正常和NAFLD小鼠間,發現了基因組中數千個區域在3D染色質組織和基因組重排方面的變化,并揭示了基因調節異常經常伴隨這些變化。在NAFLD中發現了候選靶基因,受基因重排和空間組織破壞的影響。作者的數據為NAFLD研究提供了高分辨率的三維基因組相互作用資源,揭示了遺傳重排、空間組織破壞和基因調控之間的關系,并確定了與NAFLD發病機制中這些變異相關的候選基因。這些新發現為NAFLD的發病機制提供了新的見解,并為NAFLD的治療提供了新的概念框架。
背景介紹
非酒精性脂肪性肝病(NAFLD)是一種常見的慢性肝臟疾病,與肝臟脂肪堆積有關。鑒于NAFLD發病機制的復雜性,個體基因的變異并不能在疾病的發生中起決定性作用。全基因組分析和NAFLD候選基因的披露將提高對NAFLD病理生理學的理解。rna測序(RNA-seq)和全基因組測序(WGS)是目前廣泛應用于深入了解疾病的技術。測序技術的重大進步使得RNA-seq和WGS在確定肝臟疾病的分子發病機制方面得以實現。ONT測序作為第三代測序方法,具有較高的測序通量和更長的讀取長度,允許對整個基因組進行全面分析,并識別大量的結構變異(SVs)和拷貝數變異(CNVs)。ONT測序廣泛應用于“組學”科學,如基因組學、表觀基因組學和轉錄組學,以評估參與疾病過程的單個或多個基因的突變狀態。sv通常存在于基因組中,但它們的功能影響往往難以捉摸。SV事件可能伴隨著染色體三維(3D)結構的改變,破壞基因結構,導致疾病。
3D基因組的改變可能會影響許多關鍵的生物功能,它們與疾病發展的機制聯系日益明顯。在過去的幾年里,已經進行了一些關于3D癌癥基因組的研究。在一些腫瘤抑制基因中,包括但不限于磷酸酶和緊張素同源物(PTEN)、腫瘤蛋白p53 (TP53)、RB轉錄輔抑制因子1 (RB1)、notch受體1 (NOTCH1)和神經纖維蛋白1 (NF1),序列或啟動子經常會因易位和反轉而中斷導致失活和隨后的癌癥發作和進展。這些技術的整合有可能彌合基因組結構和基因功能之間的差距,從而對NAFLD有更深入的了解。
材料方法
無NAFLD小鼠(對照組,C)和有NAFLD小鼠(模型組,M)的肝臟樣本。
技術:Hi-C測序、ONT全基因組測序、RNA-seq、qPCR
結果
1、NAFLD小鼠肝臟轉錄組
誘導小鼠發生NAFLD,結果顯示血清ALT、AST、TC、TG、FFA水平顯著升高;MDA、SOD和GSH水平的變化表明模型組小鼠肝臟的氧化應激狀態(圖1A)。通過H&E染色和油紅O染色觀察模型組肝組織病理改變和脂質堆積情況(圖1B)。
肝臟樣本的不同生物重復之間的高度相似性如圖1C所示。考慮所有重復,通過FPKM分析鑒定了2163個差異表達基因。在差異表達基因中,2100個基因被用于研究,這些基因可被注釋為差異表達基因(DEGs),包括1251個上調基因和849個下調基因在NAFLD小鼠中。利用GO和KEGG數據庫對獲得的差異表達基因進行富集分析,富集程度*高的前10個GO和前20個KEGG通路分別如圖。這些結果表明在NAFLD肝臟轉錄組中存在很大比例的擾動,其中大多數與糖脂代謝相關的蛋白質編碼基因失調。作者選擇一個差異表達基因的子集進行qPCR驗證所選基因的表達水平結果。

2、繪制三維染色質構象
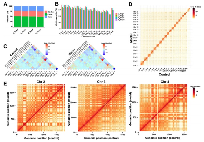
為了獲得三維染色質構象圖,作者對肝臟樣本的Hi-C文庫進行了測序,每組總共獲得超過477 Gb的數據。在去除PCR重復位點后,每個樣本獲得了超過8.02億對有效Hi-C數據,測序深度為68.56%和68.96%,能夠以10 kb分辨率檢查C組和M組的相互作用。順反式相互作用的比例顯示,約四分之三的相互作用發生在染色體內,四分之一的相互作用發生在染色體間質(圖2A)。,這個頻率可以揭示染色體在基因組中的相互作用強度和染色體在細胞核中的相對位置。染色體之間的相互作用頻率熱圖如圖2C所示。通過熱圖顏色由對照組的藍色變為NAFLD組的淺紅色,可以發現染色體Chr2與Chr5之間相互作用頻率的差異,提示NAFLD組兩染色體之間距離較近,相互作用較強。相比之下,觀察到的顏色從紅色變為藍色,表明NAFLD組染色體之間的空間距離更遠,相互作用更弱,如Chr 7和Chr 11之間的相互作用。將各組的兩個Hi-C庫結合起來,進行對照組與模型組的對比分析。根據任意兩個bin之間覆蓋的Hi-C讀對的歸一化相互作用信號強度,繪制全基因組相互作用矩陣(圖2D),染色體內相互作用矩陣如圖所示。

圖2?用Hi-C繪制對照組和NAFLD組小鼠肝組織三維染色質構象圖。(A)從對照組和NAFLD小鼠獲得的Hi-C庫中順式和反式相互作用的分布比例。
3、NAFLD中A/B區和相關DEGs的變化鑒定
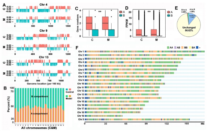
Hi-C生成的高分辨率資源可以在多個尺度上探索NAFLD肝細胞中任何基因組位點的物理環境變化,如A/B區室、TAD、染色質環等。通過PCA將染色質分離成A/B區,以了解NAFLD肝臟基因組中染色質相互作用模式的差異。每個樣本染色體上A/B區室的分布如圖3A。對照組肝臟基因組共鑒定出714個A區(42.93%)和722個B區(49.65%),NAFLD肝臟基因組共鑒定出819個A區(42.64%)和821個B區(49.92%)。正常和NAFLD條件下的區室高度相關,NAFLD誘導后僅2.34%的基因組發生切換(圖3E)。A/B開關區在每個染色體中的分布如圖3F所示。在所有染色體中共發生447次A/B室切換事件,其中226次A到B切換,221次B到A切換,Chr 9和Chr 13發生的室切換次數*多。將基因表達(RNA-seq)與HiC定義的A/B切換區進行比較,發現A/B區變化與基因表達之間存在相關性(圖S4D)。通過篩選實驗組之間與A/B室切換相關的38個DEGs,發現NAFLD組中B-A室DEGs上調94.12%,A-B室DEGs下調33.33%。作者篩選了16個與B-A室開關相關的上調deg和4個與A-B室開關相關的下調差異基因。

圖3通過Hi-C和RNA-seq檢測NAFLD小鼠肝臟A/B區及相關DEGs的變化。
4、鑒定TADs和相關deg的變化非酒精性脂肪肝
作者用TadLib軟件在20kb分辨率下識別TADs。在對照組和模型組TAD比較中,作者在對照組中發現了8179個TAD,在NAFLD組中發現了7818個TAD,其TAD大小中位數為180 kb。TAD結構分析表明,TADs具有穩定的染色質結構特征。方向性指數(DI)衡量了給定感興趣區域接觸方向的不平衡46,并與TAD邊界有關,TAD邊界顯示出從上游到下游DI的強烈轉移特征(圖4A)。作者在對照組和NAFLD中分別識別出9390和9246個TAD邊界,其中538個為特殊控制邊界,394個為模型組邊界)。TADs在對照組和NAFLD組之間高度相關,只有大約5%的TAD邊界在NAFLD發展過程中發生改變。TADs在基因表達調控中發揮重要作用,繪制了與差異TAD邊界相關的DEGs,并分析了它們的數量。圖4E所示為各組唯一TAD邊界及兩組不變邊界相關的deg。NAFLD的基因表達受到TAD邊界變化的影響,如圖4F中紅色陰影的染色體區域,以及圖4F中藍色陰影所示區域的交替。鑒定出42個上調基因和30個下調基因(支持信息圖S5和表S11)。這些結果表明,由于與NAFLD發展相關的新的TAD邊界的形成和消失,轉錄譜發生了改變。
5、染色質環及其相關變化的鑒定NAFLD中的DEGs
除了短程染色質相互作用外,3D基因組組織中的遠程環帶來了兩個線性分離的位點之間的物理接近。作者通過Hi-C接觸矩陣使用改進的HICCUP方法注釋染色質環,分辨率為10 kb。結果顯示,與NAFLD發展相關的環的總數減少(從39,670到38,469,圖5A),而環的大小沒有變化(環的中位數長度為70 kb,支持信息圖S6A。每條染色體的環分布如圖5B和C所示,Chr 1上的環分布*多,對照組和模型組分別有3193個和3099個環(圖5B)。

圖4 Hi-C和RNA-seq檢測NAFLD小鼠肝臟中TADs及受TADs影響的DEGs的變化

圖5 Hi-C和RNA-seq檢測NAFLD中染色質環及相關DEGs的變化

圖6ONT測序鑒定的NAFLD結構變異(SV)變化。
經分析,與對照組相比,NAFLD組無啟動子和增強子的環數增加,在增強子和啟動子上有錨點的環數減少(圖5D和E)。作者確認對照組有1924個特異性環,模型組有723個特異性環,FDR閾值為0.1(圖5A和支持信息表S12)。結合RNA-seq數據研究了環變異與基因表達之間的關系,98個已映射的DEGs被染色質環變異調控,包括48個上調基因和50個下調基因。對這些環路影響的DEGs進行GO富集和KEGG分析,確定了參與新生脂肪形成的標志性基因,如酰基輔酶a去飽和酶1 (Scd1)和超長鏈脂肪酸蛋白6 (Elovl6)的延伸,它們在NAFLD中的表達下調。另一方面,在作者的研究中,形成異源二聚體并促進膽固醇流入膽汁47的atp結合盒亞家族G成員5和8 (Abcg5和Abcg8)以及在晚期NAFLD45中報道的Fgfr2的水平在NAFLD中上調。這些發現表明染色質環在NAFLD細胞代謝事件中的潛在作用。
6、通過ONT測序鑒定NAFLD中的SVs
ONT測序用于對NAFLD小鼠基因組變異進行測序。經過質量控制,從對照和模型樣本(每組n z3個)中獲得643.97 Gb清潔數據,平均清潔數據量為107.33 Gb。N50值為9.89 kb,讀取的平均長度大于6.95 kb(支撐信息表S14)。根據參考基因組,每個樣本的映射率均在99.04%以上。測序深度和讀取覆蓋率的分布顯示了可接受的測序隨機性(圖6A和B,支持信息圖。S7B和S8)。實驗組中,有381個deg與差異sv重疊,其中與DEL重疊201個deg,與INS重疊99個deg,與INV重疊188個deg(輔助信息表S17)。基于基因功能,作者發現14個svv影響的DEGs參與脂質運輸和代謝(Acaca、Acsl5、Cbr3、Ces1f、Ces1g、Cryl1、Dgka、Dgkb、Dgkk、Idi1、Nlgn1、Nlgn3、Sugct和Hao2), 8個svv影響的DEGs與能量產生和轉換相關(Bckdhb、Me1、Hao2、Mt-co3、Mt-nd4、Nnt、Slc1a1和Slc1a2)。一些sv影響的DEGs與NAFLD相關,這些結果暗示SVs通過影響基因調控和染色質組織參與NAFLD的發展。

圖7通過Hi-C、Nanopore、RNA測序綜合分析,Gsta1和Camk1d為染色質結構重組引起NAFLD的候選致病基因。?
7、通過ONT測序鑒定NAFLD中的CNVs
DNA片段的刪除或復制導致拷貝數變異(CNVs),這是基因組中正常和致病變異的重要來源。每個樣本中發現了大約150個CNVs,包括損失、增益和擴增。結合RNA-seq結果鑒定了對照組和NAFLD組之間的差異CNVs, 22個具有差異CNVs的deg(包括12個上調基因和10個下調基因)與NAFLD有關。在比較sv影響的DEGs時,同時鑒定出Cntnap2、Mrgpra2b、Hist1h4n、Hist1h2br、Hist1h2ao、Pde4b、Gsta1、Gm3776、Kcnh1和Camk1d中的CNV變異。在Gsta1位點發現CNV差異,在NAFLD組中表達增加。由此可見,NAFLD的基因調控機制與染色質微環境的差異有關。
8、NAFLD中染色質結構重組引起的致病基因候選
將Hi-C、Nanopore數據與NAFLD中的DEGs進行整合,并通過RNA-seq、Hi-C和Nanopore測序結果的綜合分析篩選出所有受3D無序或重排影響的DEGs。與A/B區SVs、TAD、染色質環和/或CNV相關的DEGs。在基因本體注釋中篩選出了與NAFLD發病機制相關的、存在基因組結構變異的DEGs作為潛在的候選基因,這些基因可能有助于NAFLD的發生。Elovl6下調與TAD和loop中3D結構的重組相關。Camk1d表達下調,并受到CNV和SV、染色質環、結構域和相互作用矩陣的改變的全面影響。這些結果表明了三維基因組層次結構各個層次的功能相關性,三維基因組的建立提供了多個調控層來改變NAFLD發展中的基因表達。
結論
1、NAFLD的肝損傷伴有基因表達的改變和肝臟轉錄組的潛在重塑。證據表明不同的3D基因組層次結構具有功能相關性,3D基因組組織提供了多個額外的調控層來控制基因表達。
2、TADs是染色體的基本單位,是保守于組織和物種之間的自我接觸結構域。在NAFLD中,在繪制TADs圖時,大多數TADs是保守的,然而大約5%的TAD邊界在NAFLD誘導下被破壞。篩選到變化的TADs的DEGs,并觀察到參與新生脂肪形成的標志基因Elovl6的下調與NAFLD的TAD變化有關。Plxnb1,一種肝臟腫瘤形成的抑制因子,在NAFLD中是taimpimpacted下調的DEG。
3、確定了兩組之間染色質環的差異和98個與環變化相關的DEGs。受tad影響的基因Elovl6和Plxnb1也受到染色質環變化的影響。環擠壓可能是導致TADs的一個機械方面。
考慮到以上因素,本研究采用了一種長讀的ONT測序方法。作者鑒定了基因組中的所有SVs和cnv,并檢索了與NAFLD中差異SVs和cnv相關的deg。確定了381個sv影響的和23個cnv影響的與NAFLD發展相關的DEGs, Camk1d、Pde4b和Gsta1基因的調控異常是由于sv和cnv在其位點上的存在。此外,包括Plce1、Plxnb1、Fgfr2、Grm8、Kcnma1和sugt在內的DEGs位點周圍的基因組重排(SV或CNV)伴隨著不同3D基因組層次結構的破壞。這表明在三維染色質構象、基因組和轉錄調控中存在共同的機制,并可能影響NAFLD的肝細胞表型。
展望
目前的工作有一些局限性。三維基因組在NAFLD核過程中的調控作用有待進一步闡明。未來需要進行基因組編輯研究,以確定打亂各種3D組織特征的功能后果,以闡明3D基因組破壞導致NAFLD的機制。此外,破譯由組蛋白修飾、DNA甲基化和非編碼rna介導的表觀遺傳機制的組合是√確定遺傳重排和空間組織破壞所必需的,并可能揭示NAFLD的新機制和確定新的治療靶點。
如果您對該研究思路感興趣,歡迎點擊下方按鈕聯系我們,我們將免費為您設計文章思路方案




京公網安備 11011302003368號