2024年1月,湖南省南華大學衡陽醫學院附屬第一醫院在國際學術期刊Neuro-Oncology發表一項重要研究成果,題為:Integrating single-cell and spatial transcriptomics reveals endoplasmic reticulum stress-related CAF subpopulations associated with chordoma progression。該研究使用單細胞 RNA 測序 (scRNA-seq)、空間轉錄組學、批量 RNA-seq 和多重定量免疫熒光 (QIF) 來剖析脊索瘤中 CAF 的異質性、空間分布和臨床意義。

文章標題:Integrating single-cell and spatial transcriptomics reveals endoplasmic reticulumstress-related CAF subpopulations associated with chordoma progression
期刊名稱:Neuro-Oncology
影響因子:15.9
合作單位:湖南省南華大學衡陽醫學院附屬第一醫院
研究部位:脊索瘤
研究方法:scRNA-seq、空間轉錄組學、RNA-seq、QIF等
百邁客生物為該研究提供了空間轉錄組測序服務。
研究背景
脊索瘤被認為是由原始脊索的殘余物產生的,是一種罕見的局部侵襲性間葉性腫瘤。脊索瘤的年發病率約為百萬分之 0.8,并且優先發生在骶骨和顱底區域。脊索瘤對傳統化療不敏感,目前的最佳治療方法是初始最大手術切除輔以輔助放射治療,這為患者提供了最佳的臨床結果。然而,由于由于腫瘤的浸潤性和鄰近關鍵神經血管結構,根治性切除腫瘤具有挑戰性。因此,許多患者在手術后出現局部腫瘤復發甚至轉移,導致生活質量和長期生存不良。鑒于這一令人沮喪的事實,迫切需要揭示其分子生物學和分子生物學機制來開發出針對該疾病更有效的治療方法。
實驗材料
自 3 個原發腫瘤樣本和 3 個復發腫瘤樣本的 72 097 個單細胞以及作為對照的 3 個髓核樣本進行了測序單細胞和空間轉錄組測序。對 126 名患者的總RNA-seq 測序。另外針對105名患者開展QIF試驗。
1、scRNA-seq:收集了 6 份脊索瘤樣本(包括 3 份原發腫瘤和 3 份復發腫瘤)和 3 份髓核標本進行 scRNA-seq。
2、Bulk RNA-seq:總共檢索了 126 個腫瘤樣本(包括 93 個原發腫瘤和 33 個復發腫瘤)進行總RNA 測序。
3、空間組學測序:三個新鮮腫瘤標本(包括 2 個原發腫瘤和 1 個復發腫瘤)用于 ST 測序。
4、QIF:QIF 使用 Opal 7 色手動 IHC 試劑盒(PerkinElmer,Waltham,馬薩諸塞州)進行。
研究結果
1.單細胞轉錄組譜鑒定脊索瘤微環境中功能獨特的 CAF 群體
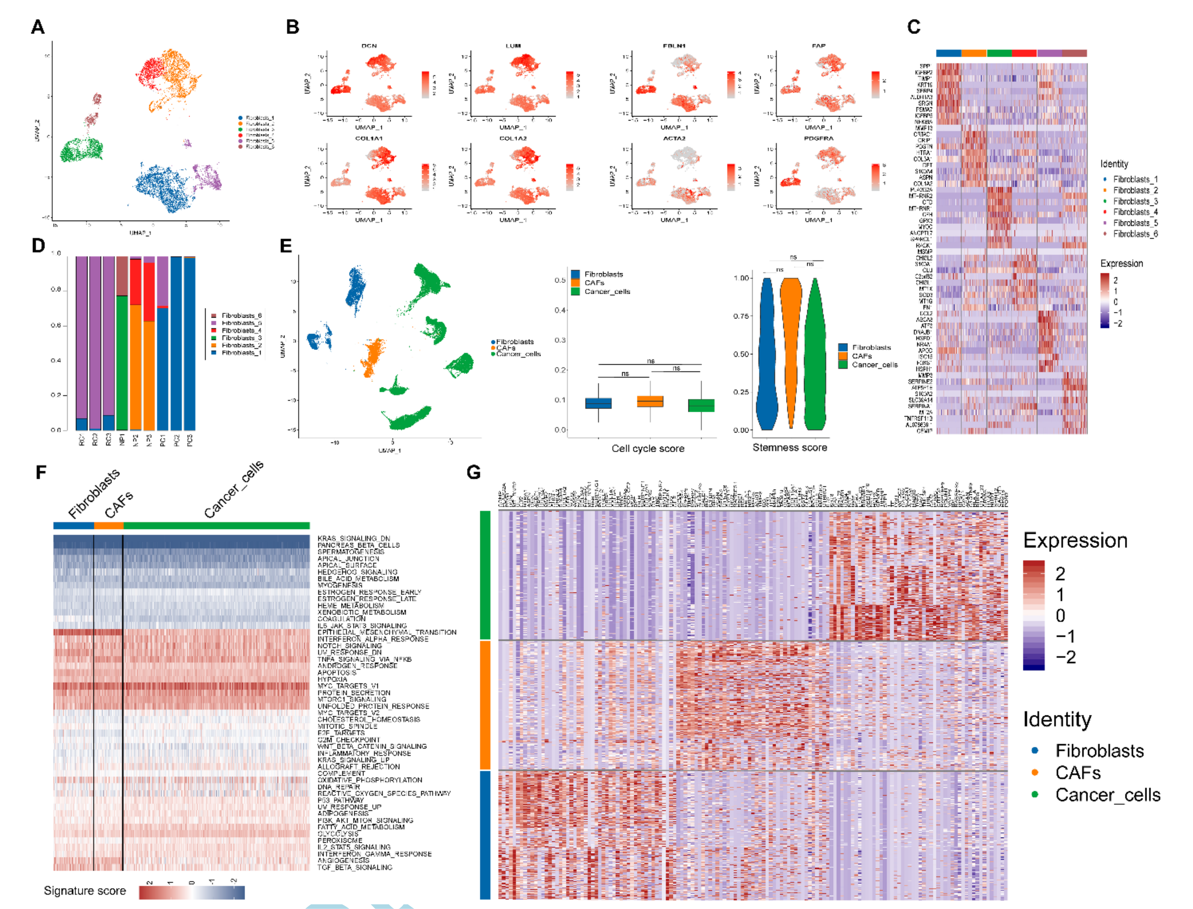
該研究通過生成 6 名脊索瘤患者(包括 3 名原發性腫瘤和 3 名復發性腫瘤)和 3 名匹配的 LDH 患者組織的單細胞基因表達譜,總共獲得72097個細胞,其中46987個細胞來自脊索瘤,25110個來自NP組織樣本。如圖1A-B所示,a總共鑒定了49個細胞簇,這些簇的注釋導致了10種細胞類型的分離。被鑒定為上皮樣細胞、成纖維細胞、T 細胞和 B 細胞的細胞屬于多個簇,表明這些細胞類型是異質的(圖 1B)。與NP組織相比,脊索瘤組織中存在較多上皮樣細胞,尤其是復發腫瘤中。此外,原發性和復發性脊索瘤均顯示軟骨細胞、成纖維細胞和內皮細胞比例下降(圖 1C)。10 個細胞亞群的代表性基因的表達如圖 1D-E 所示。這些結果共同表明上皮樣細胞代表腫瘤細胞。

圖1-脊索瘤組織的單細胞圖譜
為了定義成纖維細胞亞群,該研究根據特定細胞標記物的表達,確定了脊索瘤和 NP 組織樣本中的 6 個主要成纖維細胞亞群(圖 2A 和 B)。為了可視化 6 個 CAF 亞組之間的關鍵差異,作者生成了一個熱圖,顯示每個簇中前 10 個 DEG 的表達水平(圖 2C)。在6個成纖維細胞亞群中,成纖維細胞-1和-5僅在脊索瘤中觀察到,表明它們是脊索瘤特異性的CAF(圖2D)。比較分析表明,CAF、癌細胞和正常成纖維細胞的干性和細胞周期評分沒有顯著差異(圖2E)。功能富集分析表明,CAF 與成纖維細胞和癌細胞具有共同的活性(圖 2F),與之前的觀察結果一致。在轉錄組水平上,CAF高表達成纖維細胞(例如COL1A1和COL6A1)和腫瘤細胞(例如SPP1和RARRES21;圖 2G)。

圖2-通過單細胞 RNA-seq 鑒定 CAF
2.成纖維細胞聚集揭示了與脊索瘤進展相關的獨特亞群
為了識別CAF亞群并闡明其功能,作者進一步對脊索瘤組織中的所有CAF(即成纖維細胞-1和-5細胞)進行了降維分析。該研究確定了 4 個 CAF 亞群(包括 CAF-1、CAF-2、CAF-3 和 CAF-4),其中 CAF-1 和 CAF-2 為主要亞型(圖 3A),全部它們高度表達 CAF 的假定標記基因,包括 POSTN、THY1、ACTA2、FBLN1、FAP 和 PDGFRA(圖 3B)。該研究生成了一個熱圖來可視化 4 個 CAF 簇之間的基因表達差異(圖 3C)。分析CAF亞群的起源,發現CAF簇2存在于復發腫瘤中,簇3和簇4存在于原發腫瘤組織中,簇1存在于兩種腫瘤組織中(圖3D)。基于GO富集分析,觀察到CAF簇2與ERS反應相關,并以ERS相關和缺氧基因的高表達為特征(HSPA1A,HSPA1B,CCL2,DNAJB1,HSPA6,HIF1A,BAG3,和VEGFA;圖3E和F)。發現 CAF 簇 1 與 SPP1、RBP4、AGT、SFRP2 和 ENPP1 高表達的能量代謝相關(圖 3E 和G)。CAF 簇 3 與中性粒細胞激活相關,并表達 MMP9、ACP5、CKB、TPM1 和 SERPINE1(圖 3E)。CAF 簇 4 主要促進骨骼系統發育,表達 IBSP、IFITM5、DLX5、HHIP、?和 GADD45B(圖 3E 和 I)。

圖3- CAF 亞型的鑒定
3.GSVA 表明 ERS-CAF 特征評分與脊索瘤進展相關
為了驗證 ERS-CAF 的促腫瘤作用,該研究對來自脊索瘤患者的 126 個樣本進行了總 RNA 測序(圖 4A)。使用代表該 CAF 子集的基因集計算每位患者的 ERS-CAF 特征評分,其中包括 ERS 相關基因(例如 HSPA1A、HSPA1B、CCL2 和 DNAJB1)和 CAF 特定標記(例如 THY1、FAP、?和 COL1A1)。ERS-CAF 特征評分與臨床數據之間的關系如圖 4B 所示。如上所示,ERS-CAF特征評分與腫瘤侵犯周圍肌肉(P?<?0.0001)、腫瘤分級(P?=?0.011)、AJCC分期(P?=?0.011)顯著相關。P?=?0.007)和手術切緣(P?=?0.002)。與原發腫瘤患者相比,復發腫瘤患者的 ERS-CAF 特征較高(-0.06?±?0.53 vs. -0.10?±?0.51),但這種差異并不具有統計學意義(t?=?-0.404)?,p?=?0.687)。對于生存分析,作者使用在線平臺確定ERS-CAF特征評分的閾值,并根據截止點將患者分為高(>截止)和低(≤截止)亞組。Kaplan-Meier 分析表明,ERS-CAF 特征評分的增加可預測不利的 LRFS 和 OS(圖 4C),在控制 Cox 多元回歸模型中的重要臨床因素后,這一結果仍然顯著(圖4D–E)。這些數據表明使用 GSVA 特征來反映脊索瘤組織中的 ERS-CAF 亞群的可靠性,并強調了 ERS-CAF 在調節腫瘤進展中的重要性。

圖4- ERS-CAF 特征評分與脊索瘤進展之間的關聯
4.ERS-CAF 可能從多個方面促進脊索瘤進展
為了推斷ERS-CAF亞群促進腫瘤進展的可能機制,該研究使用CellChatDB數據庫來剖析CAF亞群與其他細胞類型之間的細胞間通訊。結果表明,CAF 亞群(尤其是 ERS-CAF 和 CAF 簇 1)顯著激活并與多種細胞相互作用(圖 5A 和 B)。鑒定出許多配體-受體對,以證明 ERS-CAF 與脊索瘤中主要細胞類型之間廣泛的分子相互作用。對于傳入信號,ERS-CAF 主要接受來自 CD46、EFG、SELL、NGF、NRXN 和 HH 分子的信號(圖 5D)。在發送信令方面,ERS-CAF 主要產生 TENASCIN、IGF、LIFR、NGF、THBS、GDF 和 JAM 信號(圖 5D)。此外,ERS-CAF 被證明是多個細胞通訊網絡中的核心細胞,包括 JAM、THBS 和 GDF 信號通路(圖 5E),所有這些都已被證明在細胞通訊網絡中發揮著重要作用。此外,該研究對 10 個腫瘤組織樣本進行了 QIF 檢測,以進一步證實 ERS-CAF 與腫瘤細胞之間 JAM2 和 JAM3 的相互作用信號傳導。研究發現,JAM2/JAM3 信號在腫瘤細胞靠近 ERS-CAF 的區域表達更多。綜上所述,這些數據表明 ERS-CAF 可以通過各種分子機制促進脊索瘤進展。

圖5-細胞通訊預測
5.ERS-CAF 與其他細胞類型之間的空間關系
為了進一步剖析脊索瘤組織中 ERS-CAF 的空間特征,該研究對 3 個新鮮腫瘤樣本(包括 2 個原發腫瘤和 2 個復發腫瘤)進行了空間轉錄組測序;圖 6A 和 G )。在 ST 數據中觀察到 UMI 和標記基因之間存在很強的相關性(圖 6B 和 H),表明質量令人滿意。上皮樣細胞(KRT8)、單核吞噬細胞(CD14)、T細胞(CD3D)、內皮細胞()的標記基因PECAM1)、中性粒細胞(CSF3R)、B 細胞(CD79A)、成纖維細胞(COL2A1)和壁細胞(ACTA2)在 ST 數據中檢測到(圖 6C 和 I)。隨后,通過 UMAP 方法降維,在原發性和復發性腫瘤樣本中識別出 8 個主要細胞簇(圖 6D 和 J)。作者在原發性腫瘤中觀察到 CAF 簇 1,而在復發腫瘤標本中觀察到 CAF 簇 1 和 ERS-CAF(圖 6D 和 J)。這些發現通過 CAF 標記基因表達分析(圖 6E 和 K)以及 MIA 結果(圖 6F 和 L)得到證實。

圖6- CAF 亞群的空間分布
研究總結
該研究使用?scRNA-seq?對來自?3?個原發腫瘤樣本和?3?個復發腫瘤樣本的?72 097?個單細胞以及作為對照的?3?個髓核樣本進行了測序。在復發性腫瘤中發現了一個獨特的?CAF?簇,該簇高度表達缺氧基因,并且在內質網應激?(ERS)?中功能豐富。擬時序分析和細胞通訊分析表明,該ERS-CAF亞群起源于正常成纖維細胞,并與腫瘤和免疫細胞廣泛相互作用。通過分析?126?名患者的大量?RNA-seq?數據,研究發現?ERS-CAF?特征評分與脊索瘤的侵襲和不良預后相關。通過將?scRNA-seq?的結果與空間轉錄組學相結合,證明了脊索瘤組織中?ERS-CAF?的存在,并揭示了這種?CAF?亞型與其周圍的腫瘤細胞最接近。在隨后涉及?105?名額外患者的?QIF?驗證中,研究證實?ERS-CAF?在脊索瘤微環境中豐富且靠近腫瘤細胞。此外,ERS-CAF?密度及其與腫瘤細胞的距離均與腫瘤惡性表型和不良患者預后相關。這些發現描繪了脊索瘤的?CAF?情況,并可能為新型治療方法的開發提供見解。


京公網安備 11011302003368號