2024年5月,寧夏回族自治區人民醫院在國際學術期刊Aging發表一項重要研究成果,題為:Single-cell BCR and transcriptome analysis reveals peripheral immune signatures in patients with thyroid-associated ophthalmopathy。使用單細胞RNA測序 (scRNA-seq)、scBCR-seq來剖析甲狀腺相關眼病患者外周免疫特征。

文章標題:Single-cell BCR and transcriptome analysis reveals peripheral immune signatures in patients with thyroid-associated ophthalmopathy
期刊名稱:Aging.
合作單位:寧夏回族自治區人民醫院
研究部位:眼
研究方法:scRNA-seq、scBCR-seq、流式細胞術
百邁客生物為該研究提供了單細胞測序服務。
研究背景
甲狀腺相關性眼病(Thyroid-associated Ophthalmopathy, TAO)是一種眼眶特異性自身免疫性疾病,可導致毀容,并可能導致失明。目前,TAO的病因尚不清楚。TAO可與甲狀腺功能亢進癥、甲減癥合并使用,甲狀腺功能正常的患者數量逐年增加。它是一種器官特異性自身免疫性疾病,與甲狀腺功能有關,相對獨立。具有特征性眼部體征的TAO的常見癥狀是眼瞼回縮,伴或不伴眼突出,占所有 TAO的70-80%。它是Graves病(Graves’s disease,GD)的主要甲狀腺外表現,約20%-50%的GD患者受累。由于對其潛在免疫畸變的了解有限,因此開發有效的治療方法受到限制。
實驗材料
采用scRNA-seq和單細胞BCR測序 (scBCR-seq) 技術來研究具有活性TAO、不活性TAO和NC的個體之間細胞組成和BCR庫的變化。
1、scRNA-seq、scBCR-seq
使用來自6名TAO患者和3名NC的血液樣本進行scRNA-seq和scBCR-seq。
2、流式細胞術
15名非活動性TAO患者、7名活動性TAO患者和10名NC用于流式細胞術分析。
研究結果
1.TAO患者外周免疫細胞的單細胞轉錄譜
為了了解疾病不同階段單細胞轉錄組的異質性,該研究根據CAS標準將TAO患者分為兩組:眼眶炎癥明顯的為活動組,臨床癥狀輕微的為非活動組。從每位受試者的全血中分離出PBMC以供進一步研究。
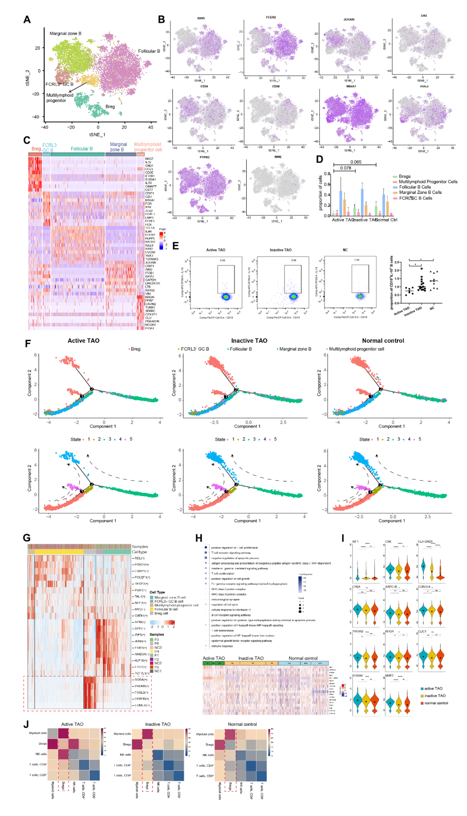
該研究使用10x Genomics Chromium平臺對總共9個樣本進行了scRNA-seq。經過初步質量控制后,總共獲得了93,007個PBMC用于后續分析,其中包括來自活性TAO的23,051個細胞、來自非活性TAO的34797個細胞和來自正常對照 (NC) 的35,159個細胞。基于圖的聚類分析確定了17個不同的聚類。在手動確認細胞類型注釋后,該研究成功將簇分為五種主要的PBMC細胞類型。其中包括各種CD4+ T細胞群 (CD4+)、NK (CD56+)、CD8+T細胞 (CD8A+)、B細胞 (CD19+) 和骨髓細胞 (CD11b+)(圖1A,1B)。通過流式細胞術分析驗證了scRNA-seq鑒定的這五種細胞類型的存在(圖1C)。值得注意的是,17個細胞簇中的12個 (70.6%) 包含來自多個單獨樣本的至少100個細胞,每個簇內平均有9個單獨樣本。
接下來,該研究試圖根據疾病階段檢查這些人群的患病率變化。作者計算了通過 scRNA分析識別的每個簇相對于每個患者樣本的簇總數的百分比(圖1D)。研究結果顯示,患者的免疫特征存在顯著差異,活性TAO顯示顯著的B細胞浸潤 (p=0.047) 和骨髓細胞浸潤 (p=0.008) 。相比之下,NK細胞主要在非活性TAO (p=0.022) 和 NC (p=0.059) 中觀察到。盡管差異未達到統計學顯著性,但非活性TAO和NC樣本均顯示出CD4+T細胞的富集。CD8+T細胞的比例在這些樣本組中表現出最小的變化。這些發現強調了活躍TAO個體中PBMC組成的變化,強調了深入了解細胞亞型多樣性和與疾病階段相關的狀態的重要性。

圖1-TAO患者外周免疫細胞的單細胞轉錄譜
2.調節性B細胞參與TAO期間的免疫調節
為了全面了解B細胞的異質性及其在TAO中的作用,該研究基于RNA-seq數據進行了進一步分析,以確定其不同的亞群。使用基于圖的聚類,該研究確定了五個亞群,總共包含9493個B 細胞(圖2A)。此外,該研究徹底評估了與B細胞譜系相關的一組綜合基因的表達,以更深入地了解它們的獨特特征。濾泡B細胞的特征是表達IGHD(IgD)和CD23(也稱為FCER2)。邊緣區B群體表現出JCHAIN(IgM) 和CD21的高表達。Bregs根據CD1d、CD5、CD19、CD24、CD38和CD27的表達進行鑒定。此外,生發中心B細胞被認為是顯示高水平CD20 (MS4A1)、CD38?和FCRL3的簇。最后,少量B細胞被鑒定為多淋巴祖細胞,表達CD45RA (PTPRC)、CD34和CD10(MME)(圖2B)。每個B細胞亞群的前10個不同表達基因 (DEG) 為該研究的注釋提供了額外的證據,并支持每個 B 細胞亞群的獨特身份和功能特征。
隨后檢查了疾病不同階段每個樣本中的B細胞組成。雖然三組的Bregs相對比例沒有顯著差異,但與非活動TAO組和正常對照組相比,活動TAO中的Bregs比例較低(p=0.078和p=0.065)(圖2D)。盡管觀察到的差異未達到統計顯著性,但這一結果表明了數據的潛在趨勢。為了驗證這些結果,該研究進行了流式細胞術分析,并使用CD19+IL-10+作為識別Bregs細胞群的標記。IL-10由于其抑制促炎癥反應的能力而被廣泛認為是Breg的標志。該分析證實,與非活動TAO和NC組相比,活動TAO中的Breg頻率降低(圖2E)。
進行軌跡分析以闡明不同B細胞亞群之間的動態關系。分析發現了3個分支點和5 個不同的狀態。狀態1的特征是邊緣區B細胞和FCRL3高GC B細胞同時分布。狀態 2由一小部分濾泡B細胞組成。狀態3主要由濾泡B細胞組成。狀態4和狀態5主要由 Breg組成。此外,所有狀態都表現出彌散的多淋巴細胞祖細胞(圖2F)。與之前的發現一致,該研究觀察到活性TAO中處于狀態4和狀態5的Bregs細胞密度降低。根據SCENIC分析,發現一組受不同轉錄因子調控的獨特基因在Bregs中特異性表達,而在其他細胞類型中幾乎不存在(圖2G)。在Bregs中,受RORA、CEBPD、PRDM1、FOSL2和EOMES調控的基因顯示出明顯更高的表達水平。
GO富集分析顯示,Bregs表現出與免疫調節(AIF1、CSK、HLA-DRB5、CYBA)、細胞周期進程、信號轉導和細胞凋亡相關的上調基因(ARPC1B、CORO1A、YWHAB),(RHOA,CLIC1,S100A6,NME2)(圖2H,2I)。值得注意的是,在活躍的TAO中,Bregs上調的基因在炎癥相關的GO術語和細胞過程相關的GO術語中豐富。這些發現強烈表明Bregs可能在TAO過程中調節炎癥和免疫反應中發揮關鍵作用。根據CellPhoneDB分析,Bregs表現出與骨髓細胞的高頻率通信(圖2J)。這一發現表明Breg和骨髓細胞可能在TAO期間參與協調的免疫調節過程。

圖2-調節性B細胞參與TAO期間的免疫調節
3.scBCR-seq分析發現活性TAO中BCR多樣性顯著增加
為了全面分析B細胞群中的基因表達和BCR多樣性,該研究對scRNA-seq分析中使用的PBMC樣本進行了scBCR-seq。在活性TAO中,前10個克隆型的比例(0.17%)與非活性組(0.37%,p=0.010)和NC組(0.41%,p=9.31E-05)(圖3A)。然而,對互補決定區3 (CDR3) 長度的分析沒有顯示任何明顯的變化(圖3B)。當檢查CDR3的多樣性時,通過Chao1指數量化,與NC組 (p=0.016) 和非活動TAO組 (p=0.002) (圖3C)。Breg細胞中也出現了類似的趨勢(圖 3D),與NC組相比顯著增加(p=0.011),但活性TAO之間沒有統計學顯著差異組和NC組 (p=0.213)。這些發現表明,雖然活性TAO中前10個克隆型的頻率降低,但在這種情況下CDR3序列的多樣性增加,這可能對免疫反應的調節有影響,并有助于活性TAO的發病機制。

圖3-scBCR-seq分析發現活性TAO中BCR多樣性顯著增加
4.活性TAO中骨髓細胞結構的改變
為了評估骨髓細胞在TAO中的參與情況,該研究鑒定了骨髓細胞的主要亞型,并檢查了它們在活性TAO中的配置。分析顯示了五種不同的骨髓細胞群,即單核細胞、巨核細胞、樹突狀細胞 (DC)、單核細胞衍生的DC和紅細胞(圖4A )。這些細胞類型的鑒定基于差異基因表達和對已建立的譜系標記的檢查(圖4B)。活性TAO 和非活性TAO之間的比較揭示了單核細胞和DC比例的顯著差異。與非活動TAO組相比,活動TAO患者的單核細胞比例顯著較高 (p=0.006),而活動TAO中DC的比例顯著較低 (p= 0.003) (圖4C)。這些發現表明,單核細胞水平增加和DC數量減少可能是TAO患者活動性疾病狀態的特征。

圖4-活性TAO中骨髓細胞結構的改變
5.DCs可能參與TAO活躍期間的炎癥過程
DC被細分為三個不同的子簇。Cluster 0被指定為cDC1s,其特征是高表達CDKN1C、FCGR3A、SMIM25、IFITM3、LST1和MS4A7,以及CD1C和 CD141的低表達。簇1和簇2被鑒定為cDC2,其炎癥基因的表達水平升高,例如 CD14、S100A8、GNLY、NKG7 、IL32和S100A12(圖5A、5B)。cDC1s的比例在活性TAO中顯著較高,而cDC2s在非活性TAO和NC中更為普遍(圖 5C)。鑒于cDC1和cDC2在免疫調節中發揮不同的作用- cDC1專門誘導Th2反應,而cDC2亞群表現出更強大的誘導Th1反應的能力[42],該研究進一步檢查了它們的基因表達譜。
關于cDC1,與MHC II抗原呈遞(HLA-DRB5、IFI30)、免疫激活(NAPSB)以及發育和神經遺傳相關的基因與NC相比,疾病 (NBPF14) 在活性TAO中高度表達(圖5D、5E)。對于cDC2,與NC相比,在活性TAO中觀察到更高水平的 HLA-DRB5和FCN1(圖5D,5E)。富集分析表明,對于兩種DC,活性TAO中上調的基因主要與炎癥、免疫激活途徑和補體激活途徑相關的各種過程相關(圖 5F)。這些結果表明,在活躍的TAO中,DC的活化可能受到損害,并且在此活躍階段觀察到的炎癥可能與這些細胞密切相關。

圖5-DCs可能參與TAO活躍期間的炎癥過程
6.單核細胞通過調節炎癥細胞因子的產生在活性TAO中發揮作用
作者的聚類分析成功地從總共 12,959 個單核細胞中識別出三個不同的亞群。第一個簇的特征是經典單核細胞 (CMO),其表現出高表達水平的CD14、S100A8 和 S100A9。第二個簇被鑒定為非經典單核細胞 (NMO),其特征是高表達FCGR3A(也稱為 CD16)。第三簇被識別為中間單核細胞 (IMO),CD14和FCGR3A均高表達(圖6A、6B)。為了驗證這些單核細胞亞簇,進行了流式細胞術分析,確認 CMO為CD14++CD16-,NMO為CD14+CD16++,IMO為CD14++CD16+(圖6C)。軌跡推斷分析表明,單核細胞遵循從CMO開始并向NMO和IMO狀態分支的發育軌跡(圖6B)。這些對TAO期間單核細胞發育狀態變化的觀察表明它們在該疾病中的潛在作用。

圖6-單核細胞通過調節炎癥細胞因子的產生在活性TAO中發揮作用
7.TAO中Breg細胞和骨髓細胞之間的串擾
進一步檢查了活躍TAO背景下Breg、DC和單核細胞之間的細胞相互作用。該分析總共確定了1,352對重要的相互作用。值得注意的是,Bregs被發現表現出最多數量的配體,而cDC1亞簇則表現出最多數量的受體。值得注意的是,與非活性TAO 和正常對照組(NC)相比,Bregs在活性TAO中顯示出配體數量增加(圖7A)。
該研究對與炎癥和免疫激活相關的相應受體和配體的表達模式進行了詳細分析。與非活動性TAO組和正常對照(NC)組相比,活動性TAO患者中Breg與cDC1、cDC2、IMO、NMO或CMO之間的CD22-PTPRC相互作用明顯更強(圖7B)。此外,該研究觀察到活性TAO中存在強大的抑制相互作用,例如Bregs和cDC1、cDC2或IMO之間的BTLA-TNFRSF14。這一發現表明,在TAO活躍的情況下,Bregs可能發揮更大的免疫抑制作用(圖7B)。
通過檢查在免疫抑制和炎癥過程中具有潛在作用的基因的表達水平,研究發現活躍 TAO期間Breg中的CD22、PTPRC、BTLA和TNFRSF14增高。此外,與非活性TAO和正常對照(NC)組相比,活性TAO中的Breg、DC和單核細胞中BTLA和 TNFRSF14的表達水平總體增加(圖 7C)。這些發現表明,在活躍的TAO過程中,Breg、DC和單核細胞之間存在復雜的調節相互作用,這可能有助于在疾病中觀察到的炎癥和免疫反應。

圖7-TAO中Breg細胞和骨髓細胞之間的串擾
研究總結
該研究強調了具有活性TAO、非活性TAO和NC的個體中B細胞、DC和單核細胞的比例和轉錄異質性的顯著變化。這些發現為了解活躍TAO期間外周免疫環境中免疫細胞浸潤的變化提供了寶貴的見解。
值得注意的是,該研究發現了兩個配體-受體對CD22-PTPRC和BTLA-TNFRSF14的潛在抑制作用,這可能有助于減少Bregs 并削弱活性TAO中炎癥的抑制作用。這些潛在的致病細胞和分子可能是TAO炎癥變化的原因,因此可能被確定為該疾病的新治療靶點。
此外,該研究描述了TAO中BCR庫的免疫特征,揭示了活躍TAO期間BCR多樣性的顯著增加。該研究揭示了活性TAO中觀察到的炎癥反應的分子和細胞基礎。通過更好地了解這種情況下的免疫失調,該研究為未來開發更有效的免疫治療策略奠定了基礎。隨著對潛在機制的進一步驗證和探索,這些發現有可能為TAO患者的靶向和個性化治療做出重大貢獻。


京公網安備 11011302003368號