全長轉錄組是指借助三代測序平臺對完整轉錄本進行不打斷的全長測序,序列準確性遠遠高于需要進行打斷測序的二代常規轉錄組,因此適用于進行轉錄本結構性的分析,例如可變剪切分析,可變剪切是指同一個基因的前體mRNA可以通過不同的剪接方式產生多種成熟的mRNA,進而翻譯成不同的蛋白質,是真核生物中及其重要的調控方式。
本次為各位老師帶來重慶醫科大學黃愛龍教授/唐開福教授團隊在nature子刊?Nature Communications?中發表的題目為“SARS-CoV-2 N protein-induced Dicer, XPO5, SRSF3, and hnRNPA3 downregulation causes pneumonia”的文章。該文章研究了 SARS-CoV-2 N 蛋白如何影響 RNA 干擾 (RNAi) 和 RNA 剪接途徑,并揭示了這些途徑在 COVID-19 發病機制中的作用,有助于開發更有效的 SARS-CoV-2 相關肺炎治療方法。

中文題目:SARS-CoV-2 N蛋白誘導的Dicer、XPO5、SRSF3和hnRNPA3下調導致肺炎
英文題目:SARS-CoV-2 N protein-induced Dicer, XPO5, SRSF3, and hnRNPA3 downregulation causes pneumonia
發表期刊:Nature Communications?
影響因子:14.7
合作單位:重慶醫科大學
百邁客生物為該研究提供了小RNA測序和ONT全長轉錄組測序服務。
研究背景
2019 冠狀病毒病 (COVID-19) 由嚴重急性呼吸系統綜合癥冠狀病毒 2 (SARS-CoV-2) 引起,具有高度異質性,且發病病例分布在各個年齡群體中,但重癥及死亡率明顯字老年群體比較集中。DNA 損傷是導致衰老的關鍵因素,也是 COVID-19 發病機制的驅動因素,蛋白質穩態喪失是衰老的另一個標志,會導致不受抑制的炎性小體激活、功能失調的細胞器積累和細胞損傷,可能導致 COVID-19 的發病機制。Dicer 是 RNA 干擾 (RNAi) 通路的關鍵組成部分,在衰老過程中下調, RNAi 組分的敲除會導致 DNA 損傷,并且可能由于 miRNA的整體下調而增加蛋白質合成,從而影響蛋白質穩態,與年齡相關的剪接因子失調發生在不同生物體的多個組織中,并且與基因組穩定性和蛋白質穩態有關,可通過R環誘導 DNA 損傷。然而,RNAi 成分及RNA 剪接因子在 COVID-19 發病機制中的確切作用還有待明確。
材料和方法
材料:異位表達 N 蛋白的人肺癌 (A549) 和人正常肺上皮 (BEAS-2B) 細胞系 ,N 蛋白誘導的雄性肺損傷小鼠及正常對照 C57BL/6J 雄性小鼠;
方法:小RNA測序+ONT全長轉錄組+免疫組化+RIP等
研究結果
1.SARS-CoV-2核衣殼 (N) 蛋白誘導自噬降解及DNA損傷的作用機制
通過對已發表的COVID-19 患者RNA測序數據的分析,確定了重癥 COVID-19 患者 M-MDSC 中 RNAi 成分和剪接因子的 mRNA 水平低于無癥狀 COVID-19 患者,且已故 COVID-19 患者肺組織中的 RNAi 成分和剪接因子水平也低于未感染 COVID-19 的個體,表明RNAi 成分和剪接因子的表達減少與 COVID-19 感染加重有關。
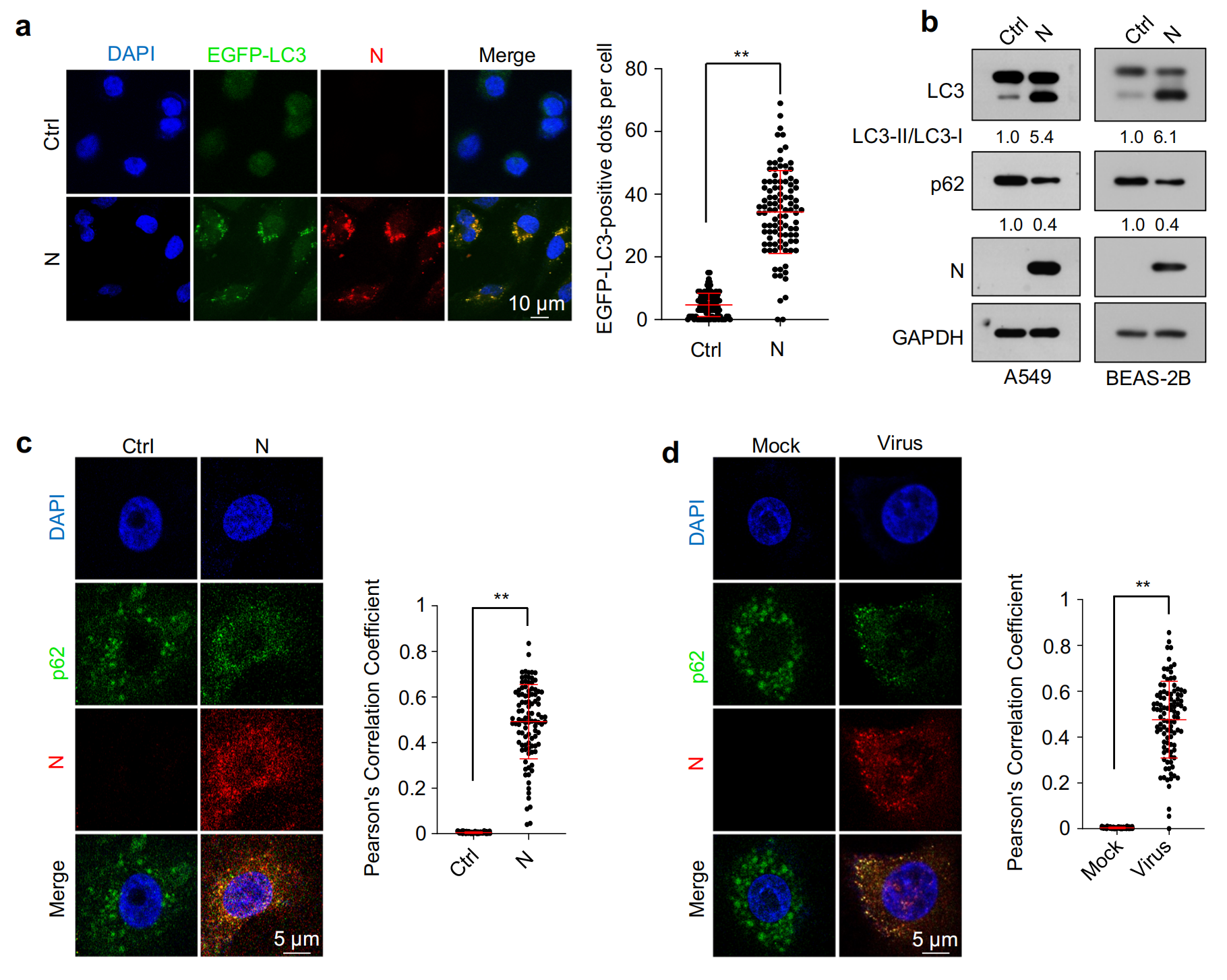
細胞沉默逆轉測定使用含有內含子的熒光素酶報告基因小基因證明了 SARS-CoV-2 抑制了該小基因的剪接。該研究從相互作用數據集的生物通用存儲庫 (BioGRID) 中檢索了 N 蛋白的推定蛋白質相互作用子,并用免疫共沉淀測定證實了異位表達 N 蛋白的人肺癌 (A549) 和人正常肺上皮 (BEAS-2B) 細胞系中 N 蛋白與?Dicer、XPO5、SRSF3和hnRNPA3?之間的相互作用,進一步定量測定結果發現,SARS-CoV-2 感染導致?Dicer、XPO5、SRSF3和hnRNPA3在蛋白水平上下調,但在 mRNA 水平上不下調,而自噬抑制劑氯喹或巴弗洛霉素 A1 治療可緩解 N 蛋白或 SARS-CoV-2 誘導的?Dicer、XPO5、SRSF3?和?hnRNPA3?下調,用蛋白酶體抑制劑 MG132 處理并無效果,表明?N 蛋白對?Dicer、XPO5、SRSF3?和?hnRNPA3?蛋白表達的影響是自噬依賴性的。
在 BioGRID 數據庫中找到了一種自噬受體蛋白SQSTM1/p62 ,共聚焦顯微鏡分析和免疫共沉淀分析分別證實了 N 蛋白和 p62 之間的相互作用及其共定位,p62 敲低部分緩解了 N 蛋白誘導的?Dicer、XPO5、SRSF3?和?hnRNPA3?蛋白的下調;然而,它不會影響不表達 N 蛋白的細胞中的?Dicer、XPO5、SRSF3?或?hnRNPA3?蛋白水平,表明?p62 通過與 N 蛋白的相互作用將 N 蛋白相互作用蛋白(包括?Dicer、XPO5、SRSF3?和?hnRNPA3)募集到吞噬細胞中,導致自噬降解。
ATM等的磷酸化、DNA 斷裂積累等病灶形成證明了異位 N 蛋白表達或 SARS-CoV-2 感染誘導了 DNA 損傷,敲低?Dicer、XPO5、SRSF3?或?hnRNPA3?導致 DNA 損傷,而它們的過表達部分減輕了 N 蛋白誘導的 DNA 損傷,同時異位 N 蛋白表達或 SARS-CoV-2 感染誘導了 R 環積累,進一步誘導DNA損傷,RNase H1(一種降解 R 環的 RNA 部分的核糖核酸內切酶)的過表達部分減輕了這種影響并減少了 DNA 損傷積累,總的來說,這些發現表明?N 蛋白誘導的 Dicer 、 XPO5 、 SRSF3 和 hnRNPA3 表達下調導致 DNA 損傷。


2.SARS-CoV-2 N蛋白通過抑制 miRNA 生物發生及抑制 RNA 剪接作用機制
XPO5和Dicer在 miRNA 生物合成中起關鍵作用,小 RNA 深度測序顯示,N 蛋白誘導 miRNA 表達的整體下調,對 A549 和 BEAS-2B 細胞中表達量最高的前五個 miRNA進行定量驗證顯示,它們在表達 N 蛋白的細胞和 SARS-CoV-2 感染的細胞中均下調;生化分級分離實驗顯示,異位 N 蛋白表達或 SARS-CoV-2 感染誘導 pre-miRNA 的核保留,如細胞核中 pre-miRNA 水平的增加和細胞質中 pre-miRNA 水平的降低所示,?XPO5過表達后得到緩解。此外,異位 N 蛋白表達或 SARS-CoV-2 感染降低了成熟 miRNA 和 pre-miRNA 之間的比率,Dicer過表達后得到緩解。總體而言,這些發現表明,N 蛋白通過降低?XPO5?表達阻斷 pre-miRNA 從細胞核到細胞質的運輸,并通過下調?Dicer?表達抑制 pre-miRNA 向成熟 miRNA 的加工。
SRSF3或hnRNPA3敲除抑制了含有內含子的報告基因小基因的剪接,證實了它們確實是剪接因子,而它們的過表達部分緩解了 N 蛋白或 SARS-CoV-2 感染對 RNA 剪接的抑制作用,進一步進行全長轉錄組測序,通過可變剪接分析發現,N 蛋白誘導內含子保留。此外,RT-qPCR證實,異位 N 蛋白表達或 SARS-CoV-2 感染降低了一組內源性內含子的剪接效率,SRSF3?和?hnRNPA3?過表達部分減輕了 N 蛋白和 SARS-CoV-2 對 RNA 剪接的抑制作用,這些結果表明,N 蛋白通過降低?SRSF3?和?hnRNPA3?的表達來抑制 RNA 剪接。
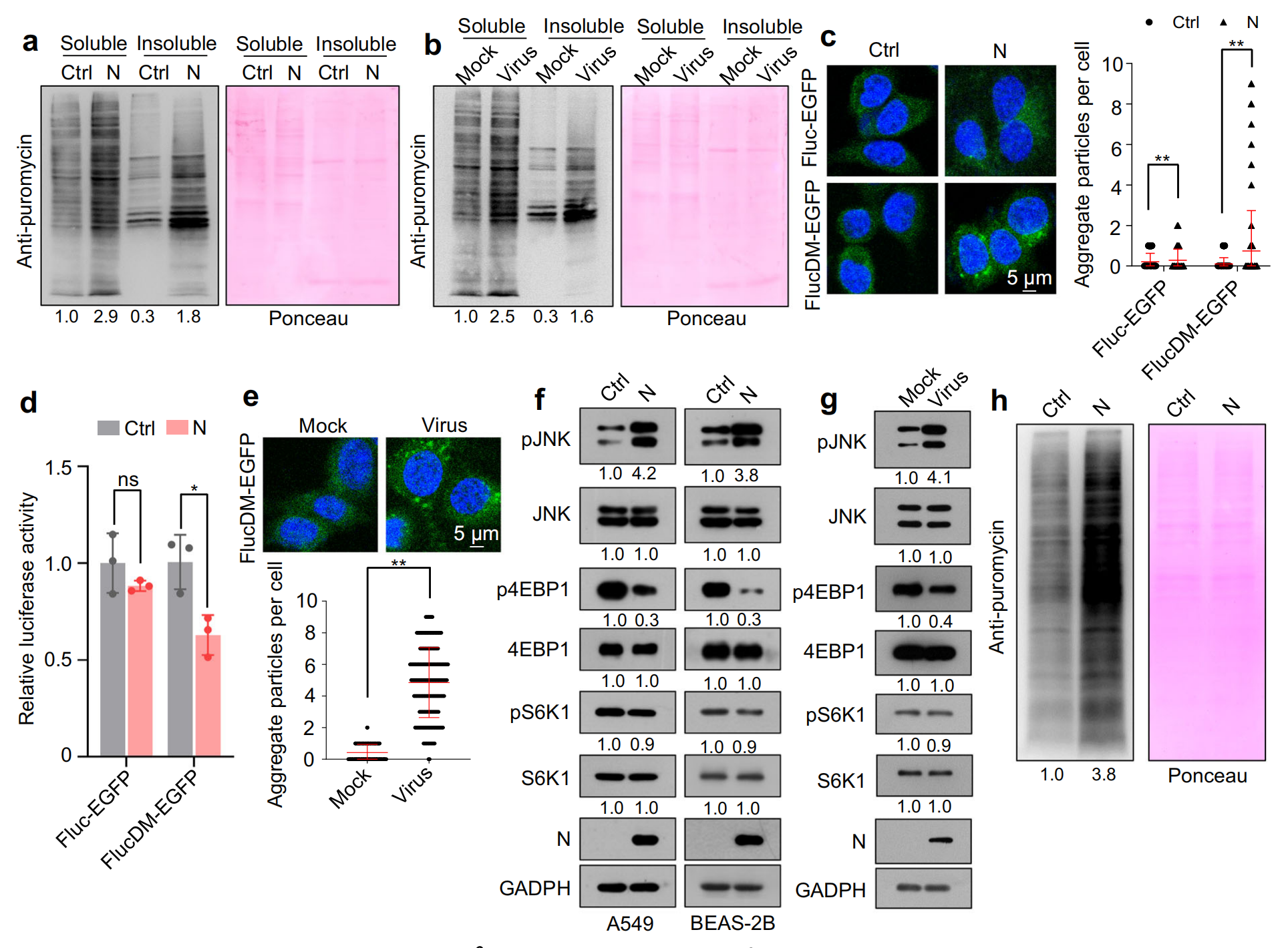
剪接抑制會誘導廣泛的 IR 和隨后的內含子保留 mRNA 的翻譯,一部分內含子衍生的多肽容易縮合且具有蛋白毒性,用嘌呤霉素對新生多肽進行代謝標記,結果顯示異位 N 蛋白表達或 SARS-CoV-2 感染誘導不溶性蛋白合成增加,而N蛋白與RNA的結合主要在可溶性蛋白部分被檢測到,免疫熒光檢測結果表明,N 蛋白和 SARS-CoV-2 感染誘導了 EGFP 聚集體的產生,誘導蛋白毒性應激。


3.SARS-CoV-2 N 蛋白在蛋白水平的影響及動物模型驗證
盡管異位 N 蛋白表達或 SARS-CoV-2 感染導致 4EBP1 去磷酸化,但它增加了整體蛋白質合成,而沒有顯著影響 S6K1 磷酸化,對照組的刺突蛋白和膜蛋白對整體蛋白質合成沒有影響,而包膜蛋白甚至抑制了整體蛋白質合成,Dicer?或?XPO5?敲低導致 JNK 激活和 4EBP1 去磷酸化,同時略微增加 S6K1 磷酸化并促進蛋白質合成,表明 N 蛋白通過降低?Dicer?和?XPO5?表達來促進蛋白質合成,并通過下調?SRSF3?和?hnRNPA3?表達來抑制蛋白質合成。由于?Dicer?和?XPO5?的下調比?SRSF3?和?hnRNPA3?的下調更顯著地促進蛋白質合成,因此 N 蛋白最終增強了蛋白質合成。
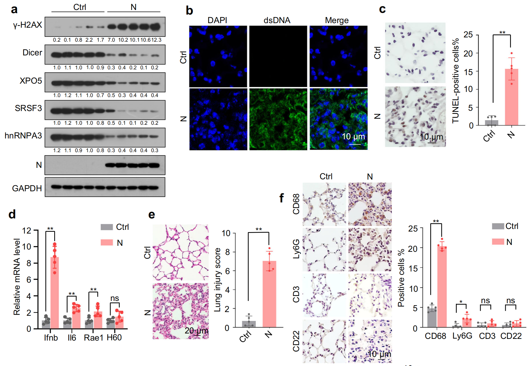
小鼠體內驗證結果顯示, N 蛋白在小鼠肺組織中的表達導致?Dicer、XPO5、SRSF3?和?hnRNPA3?下調、DNA 損傷、胞質 DNA 積累、細胞凋亡、IFNβ、IL-6 和 NKG2D 配體上調,以及伴有明顯巨噬細胞浸潤的肺炎,肺組織中?Dicer、XPO5、SRSF3?和?hnRNPA3?敲低導致肺損傷和肺炎,而它們的過表達部分緩解了 N 蛋白誘導的肺炎,這些結果表明,N 蛋白誘導的?Dicer、XPO5、SRSF3?和?hnRNPA3?蛋白表達下調是 SARS-CoV-2 誘導肺炎的一種機制。
分析已發表的 3、6、12 和 24 個月齡 C57BL/6J 小鼠肺組織的 RNA 測序數據,在 8 周齡和 18 個月齡 C57BL/6J 小鼠的 mRNA 和蛋白質水平上證實了肺組織中?Dicer、XPO5、SRSF3?和?hnRNPA3?的年齡依賴性下調, DNA 損傷、細胞凋亡等功能在老年小鼠中明顯富集,結合Dicer、XPO5、SRSF3?和?hnRNPA3?敲低實驗,表明,Dicer、XPO5、SRSF3?和?hnRNPA3?的年齡相關下調與 N 蛋白誘導的肺炎嚴重程度增加有關。
PJ34 是一種(ADP-核糖)聚合酶 (PARP) 抑制劑,免疫沉淀結果表明 PJ34 通過阻止 N 蛋白誘導的?Dicer、XPO5、SRSF3?和?hnRNPA3?的下調來緩解肺炎,阿那曲唑是一種增強 Dicer 表達的芳香化酶抑制劑,WB結果表明,阿那曲唑通過促進?Dicer、XPO5、SRSF3?和?hnRNPA3?的表達來緩解 SARS-CoV-2 N 蛋白誘導的肺炎。


思路發散
本研究通過數據庫檢索及分子實驗驗證先初步推測SARS-CoV-2 N蛋白的年齡依賴調控機制與RNAi以及可變剪接相關,之后通過組學測序在整體水平上驗證了猜測并進一步細化了調控方式,之后再通過大量過表達及敲降后對應分子在RNA及蛋白水平的定量驗證了結果,是一個比較經典有效的實驗思路,可以在其他實驗中參考。
參考文獻:
Luo YW, Zhou JP, Ji H, Xu D, Zheng A, Wang X, Dai Z, Luo Z, Cao F, Wang XY,Bai Y, Chen D, Chen Y, Wang Q, Yang Y, Zhang X, Chiu S, Peng X, Huang AL, Tang KF. SARS-CoV-2 N protein-induced Dicer, XPO5, SRSF3, and hnRNPA3 downregulation causes pneumonia.?Nat Commun. 2024 Aug 13;15(1):6964. doi:10.1038/s41467-024-51192-1.


京公網安備 11011302003368號