2025年1月,空軍軍醫大學(第四軍醫大學)陳志南教授、秦衛軍教授、耿杰杰博士等人在學術期刊Journal for ImmunoTherapy of Cancer發表文章,題為:Spatial and single-cell transcriptomics reveal cellular heterogeneity and a novel cancer-promoting Treg cell subset in human clear-cell renal cell carcinoma。在該文章中,研究者利用百創S1000空間轉錄組技術、百創DG1000單細胞轉錄組測序技術等,探索透明腎細胞癌異質性,發現IL-18通過ERK/NF-κB通路促進一種具有強免疫抑制功能的終末效應調節性T細胞產生,其與MRC1+FOLR2+?TAM(腫瘤相關巨噬細胞)相互作用,導致患者生存率降低、腫瘤細胞免疫逃逸增加和腫瘤生長。該研究為認識透明腎細胞癌(ccRCC)Treg細胞異質性以及潛在治療靶點提供新見解。

文章標題:Spatial and single-cell transcriptomics reveal cellular heterogeneity and a novel cancer-promoting Treg cell subset in human clear-cell renal cell carcinoma
期刊名稱:Journal for ImmunoTherapy of Cancer
影響因子:10.3
合作單位:空軍軍醫大學(第四軍醫大學)
研究方法:單細胞轉錄組測序,空間轉錄組測序,流式分選,RT-qPCR,Western blot,免疫組化,多重免疫組化,細胞實驗。
百邁客生物為該研究提供了百創DG1000單細胞轉錄組測序服務以及百創S1000空間轉錄組技術服務,文中百創S1000空間數據分析得到的細胞空間分布圖由百創開發軟件BSTCellViewer展示。
研究背景
透明腎細胞癌ccRCC是腎細胞癌RCC的常見亞型,是腎癌相關死亡的主要原因,治療手段包括腎切除手術、靶向治療和免疫治療,但多數患者不能從免疫治療獲益,這與腫瘤微環境異質性有關,因此有必要深入理解ccRCC的腫瘤微環境,助力開發新型個性化診療方案。
材料及方法
研究材料:15名腎切除術的ccRCC患者組織樣本及其血液PBMC。對組織樣本區域進行定義,分為腫瘤核心(TC),腫瘤-健康交界(IF,包括腫瘤邊緣TR和臨近健康腎組織AN),遠端健康腎組織DN。
組別設計:實驗組4名ccRCC患者樣本進行單細胞轉錄組測序&空間轉錄組測序,驗證組15名ccRCC患者樣本進行流式細胞術&多重免疫熒光染色,151名ccRCC患者組織樣本&40名其他腎癌亞型患者組織樣本&6名捐獻者健康腎組織進行多重熒光免疫組化染色。
研究方法:單細胞轉錄組測序(4名患者不同區域腫瘤組織,按照CD45+細胞:CD45-細胞=9:1增加免疫細胞數據占比,n=12),空間轉錄組測序(n=4);流式分選,RT-qPCR,Western blot,免疫組化,多重免疫組化,細胞實驗。
研究結果
1.ccRCC組織細胞類型全面分析
單細胞轉錄組測序(scRNA-seq)數據顯示不同患者腫瘤組織的免疫微環境細胞組成相似,T細胞占比最高,特別是CD4+ T細胞。腫瘤區域(TC/TR)富集CD3+細胞以及CD8+ T細胞,而CD4+ T細胞基本分布在所有區域。此外,基質細胞和免疫細胞豐度和分布存在差異,TR區域成纖維細胞比例顯著低于TC區域和AN區域,這一發現也在空間轉錄數據中得到印證。

圖1-ccRCC組織中細胞群的全面分析
2.ccRCC細胞元程序的豐度以及異質性
通過非負矩陣因子分解分析每個樣本scRNA-seq數據,得到可以代表ccRCC腫瘤細胞簇元程序的6個基因集,不同基因集代表著不同的程序,如基因集1代表著EMT(上皮-間充質轉變)相關基因表達譜,基因集5也與EMT相關但與基因集1不同的是其包含VEGFA等。
進一步分析,發現ccRCC亞群0~4簇與不同基因集表達譜匹配,5和6簇不與任何基因集匹配但具有細胞周期和應激響應相關基因表達。RCC0簇和RCC2簇代表EMThigh腫瘤細胞并在IF區域富集,RCC1簇代表PT(近曲小管)細胞,擬時序分析結果顯示存在RCC0—>RCC2分化關系,但RCC2幾乎只在P2患者樣本中發現,表明RCC2可能與個別患者特征相關。RCC1、RCC3和RCC4細胞主要在組織而不是腫瘤區域富集,RCC4主要分布在AN和DN區域,RCC4在AN區域分布數量高于DN區域。RCC4高表達細胞因子受體基因,表明TME中分泌的促腫瘤細胞因子可能傾向于作用到RCC4,增加其轉變成癌細胞的概率,加速腫瘤逃逸,促進腫瘤惡性化,與以往瘤旁附近不是完全的健康組織認識相符合。

圖2-透明細胞RCC細胞元程序的豐度及異質性
3.ccRCC基質細胞的區域化特征和異質性
scRNA-seq與空間數據均顯示,ccRCC存在8種激活的成纖維細胞簇,腫瘤區域成纖維細胞數量高于健康組織,其中CD24+IL32+成纖維細胞顯著富集在腫瘤區域,PTGDS+成纖維細胞幾乎全分布在AN,高表達ECM(胞外基質)形成和EMT的成纖維細胞簇在IF較為富集,IL1R1+?CAF(腫瘤相關成纖維細胞)表現出腫瘤促進表型;7種EC(內皮細胞)簇中4種(0,2,3和6)主要富集在腫瘤組織,3種(1,4和5)在健康組織富集,膠原蛋白EC(0簇)豐度最高,具有促腫瘤特征。總之,不同的ECM蛋白質產生基質細胞傾向于富集在IF并共定位,可能行駛多種功能,包括細胞-細胞交互和胞外組分重構。

圖3-透明細胞腎細胞癌中基質細胞的區域特征和異質性
4.ccRCC中MRC1+FOLR2+?TAM傾向于表現出更強的促癌表型
scRNA-seq數據與空間數據均顯示,4種TAM簇具有不同分布趨勢,TAM1主要分布在TC區域;TAM2高表達FOLR2、MRC1和CD163,可能是M2樣巨噬細胞且具有增強的免疫抑制特征,TAM4是組織駐留巨噬細胞,兩者主要分布在TR區域;TAM3表達炎癥響應相關基因,在TR和AN區域富集。RNA速率分析顯示存在TAM4—>TAM2—>TAM1和TAM4—>TAM3兩種軌跡,以及從IF區域遷移到TC區域的趨勢。進一步的功能分析顯示,IF區域的TAM2可能通過促進EMT,TC區域的TAM2可能通過促進腫瘤血管生成,起到促癌效應。總之,TAM2不同的腫瘤促進效應可能與免疫抑制TME有關。

圖4-透明細胞腎細胞癌中MRC1+FOLR2+?TAM傾向于表現更強的促癌表型
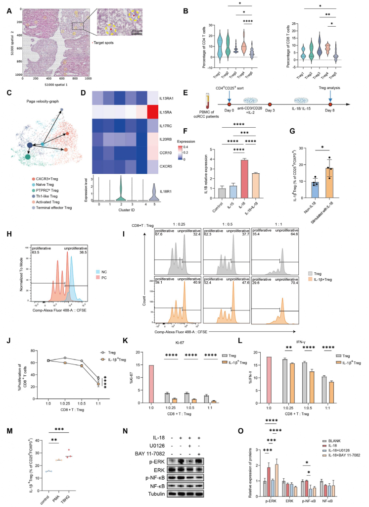
5.單細胞分析揭示ccRCC中存在表達IL1B的Treg
進一步分析CD4+ T細胞簇,發現存在CD4+ 初始T細胞、Treg和濾泡樣輔助T細胞,不同簇的特征基因和空間分布模式不同,IF區域富集CD4+ 初始T細胞和PDE3B+ CD4+ T細胞,腫瘤區域富集Treg。其中,TC/TR區域CTLA-4+?Treg的占比以及Treg的FoxP3蛋白表達水平高于AN/DN區域,而CTLA-4+FoxP3-?Treg在所有組織中的分布較為均勻,表明腫瘤區域Treg細胞具有更強的免疫抑制功能。
進一步分析Treg細胞簇,發現存在6種亞型,其中終末效應Treg細胞(5)主要分布在IF區域,FOXP3表達水平較低且ICOS表達水平降低,表明細胞可能處于不穩定狀態。
此外,終末效應Treg細胞表達炎癥性細胞因子如IL1B,IL18和IL7,驗證隊列的多重免疫熒光染色結果顯示IL-1β+終末效應Treg是對ccRCC特異性腫瘤微環境信號的特異性響應。發現腫瘤組織中存在表達炎癥性細胞因子IL1B的終末效應Treg細胞。

圖5-單細胞分析揭示透明細胞腎細胞癌存在表達IL1B的Treg細胞群
6.IL-18通過ERK/NF-κB通路促進強免疫抑制功能的終末效應Treg細胞產生
空間轉錄組數據結果顯示不同Treg細胞100μm范圍內激活的CD4+/CD8+ T細胞數量較少,終末效應Treg細胞100μm范圍內CD4+/CD8+ T細胞數量更少,表明終末效應Treg細胞周圍應答Treg細胞(Tresp)增殖受到更強的抑制。細胞共培養實驗表明終末效應Treg細胞具有強免疫抑制功能。RNA速率分析結果表明效應終末Treg可能由初始Treg細胞分化而來,體外實驗表明IL-18可刺激CD4+CD25+ Treg細胞上調IL-1β表達,表明終末效應Treg細胞產生和作用可能與IL-18有關。ERK激活劑/NF-κB激活劑促進IL-18+ Treg細胞的產生,IL-18處理后Treg細胞ERK/NF-κB磷酸化水平增加,ERK抑制劑可抑制Treg細胞表達NF-κB但NF-κB抑制劑無法抑制ERK表達,綜上,這些結果表明IL-18可能通過ERK/NF-κB通路介導終末效應Treg細胞的產生。

圖6-IL-18通過ERK/NF-κB通路促進具有強免疫抑制功能的終末效應Treg細胞產生
7.通過與MRC1+FLOR2+?TAM互作,終末效應Treg細胞與存活率降低、免疫逃逸增加及腫瘤生長相關
確定終末效應Treg細胞標志基因(FOXP3、IL1B和FCER1G),TGCA泛癌數據庫數據分析結果顯示,終末效應T細胞浸潤高的隊列與更低的整體存活率相關。細胞通訊分析結果顯示,巨噬細胞與終末效應Treg細胞有著最多的互作配體-受體對,許多是免疫抑制互作,驗證實驗支持終末效應Treg細胞與TAM2簇之間存在相互作用;IL1R1+?CAF與終末效應Treg細胞也存在潛在聯系。僅在TC區域(與TR區域相比)發現NAMPT-INSR和TGFB1-(TGFBR1+TGFBR2)配受體互作,體外實驗發現終末效應Treg細胞LRRC32(該基因編碼的GARP是TGF-β1成熟和激活所必須的)表達水平高于傳統Treg細胞。
此外,巨噬細胞特別是TAM2高表達IL18。這些結果可能表明ccRCC腫瘤微環境中,IF區域終末效應Treg細胞與臨近TAM2互作,通過分泌的TGF-β1、M-CSF1以及IL-10,將IF駐留的TAM轉變成促癌表型,引起腫瘤細胞EMT;TAM2分泌的趨化因子誘導Treg細胞遷移到腫瘤區域并過表達IL-18,將Treg細胞轉變成IL-1β+ 終末效應T細胞,抑制T細胞免疫并促進腫瘤生長。
總之,這些結果表明ccRCC的IF區域,終末效應Treg細胞可能與其他促癌細胞互作,最終促進腫瘤細胞惡性轉化,支持了終末效應Treg細胞具有免疫抑制和促癌作用的假設。
研究結果
該研究系統描述了ccRCC中不同類型細胞的基因表達譜和空間分布規律,發現一種具有癌癥促進作用的新Treg細胞亞型,在腫瘤-健康組織交界區域與MRC1+FOLR2+?TAM互作,構建免疫抑制TME,促進腫瘤細胞惡性轉化最終引起患者存活率降低。同時,這些發現也為開發新的藥物和預后標志物提供了靶點。
參考文獻:
Song X, et al. Spatial and single-cell transcriptomics reveal cellular heterogeneity and a novel cancer-promoting Treg cell subset in human clear-cell renal cell carcinoma. J Immunother Cancer. 2025 13(1):e010183.


京公網安備 11011302003368號