近日,廣東省農業科學院果樹研究所荔枝種質資源與育種團隊聯合華南農業大學園藝學院夏瑞教授團隊和中國熱帶農業科學院熱帶生物技術研究所馮筠庭副研究員在國際知名期刊《Genome Biology》上發表了研究論文。題為“Comprehensive genomic and phenotypic analyses reveal the genetic basis of fruit quality in litchi”。百邁客生物為該研究提供了二代建庫測序服務。

Comprehensive genomic and phenotypic analyses reveal the genetic basis of fruit quality in litchi
研究背景
荔枝是東南亞一種重要的經濟水果作物,以其獨特的風味和營養價值而聞名。荔枝起源于中國云南省,具有2000多年的栽培史,由于長期的自然選擇和在不同氣候及種植條件下的人工育種,孕育了豐富的種質資源,可用于性狀持續的遺傳改良。至今已有許多工作是從表型性狀來研究和評估荔枝的多樣性,然而,相應的遺傳變異未被充分的挖掘利用,尤其是能夠代表大量遺傳信息的核心種質,群體遺傳結構不清晰,許多重要育種性狀如果實大小、風味、種子大小等調控果實品質的遺傳基礎仍有待深入探索。
研究內容
該研究中對來自國家荔枝種質資源圃(廣州)從全球收集的276份具有代表性荔枝種質資源進行了重測序,測序深度20X,并鑒定出3450萬個高質量的雙等位基因SNP,構成了迄今為止荔枝(乃至整個無患子科)最全面的遺傳變異圖譜。
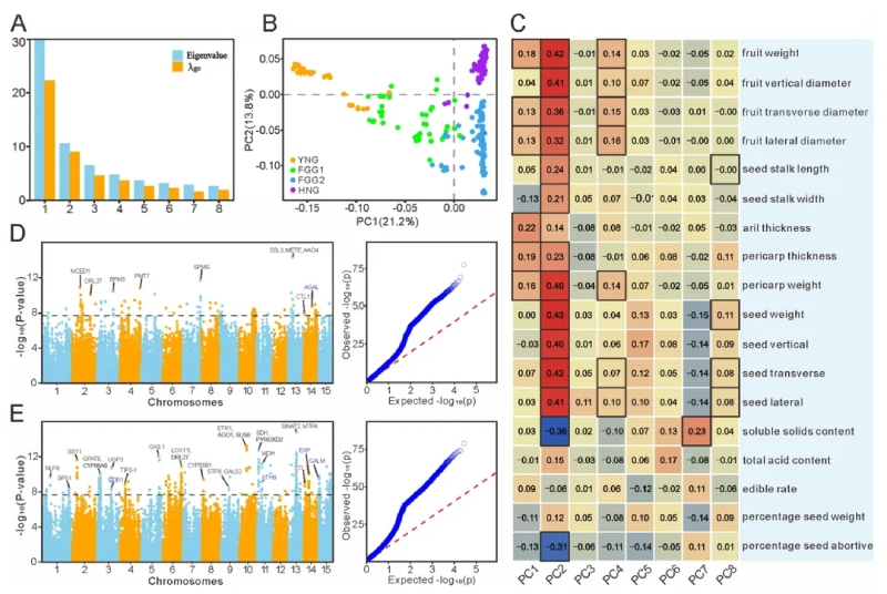
隨后,分析了群體結構,在基因組水平上揭示了群體之間的遺傳變異水平和親緣關系,分析表明該群體內存在四個主要亞群:YNG(云南亞群,來自云南野生、廣西大興的種質)、HNG(海南亞群,來自海南和廣地博白的種質)、FGG1, 和FGG2亞群(包含來自福建和部分廣東、廣西的種質)。YNG的核苷酸多樣性低于HNG、FGG1和FGG2的,LD遺傳距離的大于其他三個亞群(圖1)。

圖1-荔枝群體結構和遺傳多樣性
通過對21個果實品質相關性狀進行表型分析,發現果實性狀在許多方面表現出極大的多樣性,例如果實大小、種子大小、糖酸含量等方面。進一步并結合全基因組關聯研究,鑒定了總計460個與果實性狀顯著相關的SNP和1,807個候選基因,其中包含大量負責調控種子和果實品質性狀的候選基因和基因組位點,并篩選出了幾個與種子早期發育相關的候選基因。特別是,利用高效液相色譜(HPLC)方法測定了190個荔枝品種果實的糖組分和含量,隨后,以蔗糖和葡萄糖的含量作為性狀進行GWAS分析,在7號染色體上檢測到一個強關聯峰這個關聯峰位于基因LITCHI009111(LcSAI)的基因體區域內,該基因編碼β-果糖呋喃苷糖酶,也稱為轉化酶(invertase),該酶催化蔗糖分解為葡萄糖和果糖,并通過原核表達和轉基因等方法驗證了該基因的功能。通過比較LcSAI蔗糖和還原糖種質中的差異,開發了一個與糖組分和含量緊密連鎖的分子標記,可用于荔枝育種的早期篩選,縮短育種周期。

圖2-荔枝果實性狀表型的多樣性

圖3-LcSAI 在荔枝果實的糖分積累中的作用
研究總結
綜上所述,該研究揭示了荔枝的遺傳多樣性和群體結構,通過全面的基因組分析和表型分析,闡明了果實品質的遺傳基礎。這些發現為理解荔枝果實品質的遺傳基礎提供了寶貴資源和知識,為進一步的遺傳改良貢獻了理論基礎。
英文題目:Comprehensive genomic and phenotypic analyses reveal the genetic basis of fruit quality in litchi
作者:Yan, Qian,Feng, Junting,Chen, Jiezhen,Wen, Yingjie,Jiang, Yonghua,Mai, Yingxiao,Huang, Kan,Liu, Hailun,Liu, Hongsen,Shi, Fachao,Hao, Yanwei,Cai, Changhe,Yu, Canye,Ou, Liangxi,Xia, Rui
摘要:Litchi, an economically important fruit crop in Southeast Asia, is renowned for its distinctive flavor and nutrient value, but its genetic diversity and genetic basis underlying fruit quality regulation remain largely unexplored.#We re-sequence 276 litchi accessions collected globally and identify 54 million high-quality biallelic SNPs. We then analyze the population structure and reveal four main subgroups within the population. By phenotypic profiling of 21 fruit-quality-related traits, followed with genome-wide association study, we identify a plethora of candidate genes and genomic loci that are responsible for regulating seed and fruit quality traits. In particular, we characterize and experimentally validate an invertase gene,LcSAI, encoding an enzyme catalyzing the conversion of sucrose into reducing sugars, as a key regulator of sugar composition in litchi fruit, affecting the sweetness of litchi fruits.#Our study demonstrates the genetic diversity and population structure of litchi. We delineate the genetic basis of fruit quality through comprehensive genomic analyses and phenotypic profiling. These findings provide valuable resources and knowledge for understanding the genetic basis of fruit quality in litchi, which contribute to the theoretical basis for further genetic improvement.
關鍵詞:Genetic diversity?Genetic basis?Fruit quality?Litchi (Litchi chinensisSonn.)?Invertase gene
DOI:10.1186/s13059-025-03693-5
年份:2025
以上內容來源于網絡,侵刪


京公網安備 11011302003368號