胎生是脊椎動物中廣泛存在的一種生殖策略,其特征為受精卵在母體內發育,直至胚胎發育成熟后才被產出。與這一普遍模式形成鮮明對比的是,海馬科物種演化出了極為特殊的“雄性懷孕”現象,該獨特的生命史策略為研究動物生殖系統的演化提供了重要窗口:功能性相似的生殖方式究竟源于趨同的分子機制,抑或是通過同源通路或全新的細胞調控路徑實現?盡管已有比較基因組學研究初步揭示了該生殖方式轉變的遺傳背景,然而相關基因在特定細胞類型中的表達模式及其演化軌跡仍不清楚。
在結構上,海馬育兒袋與有袋類動物的育兒袋具有一定相似性,并在功能上融合了羊膜動物子宮與胎盤的特點。在雄性懷孕過程中,其育兒袋內層組織發生顯著肥大與血管化,形成一種被稱為“偽胎盤”的結構,可執行氣體交換與營養物質傳遞等典型的胎盤功能。此外,海馬在進化過程中丟失了?foxp3?基因——該基因在哺乳動物中對調節性T細胞(Treg)的發育與功能維持具有核心作用,這一遺傳缺失也引發了對其在懷孕過程中免疫耐受機制的特殊適應性的探討。
對海馬育兒袋7個發育階段進行單細胞轉錄組測序,鑒定出14個細胞簇,分為四大主要細胞類型:上皮細胞(EPCs,9個簇)、成纖維細胞(FBs,2個簇)、免疫細胞(ICs,2個簇)和內皮細胞(ENCs,1個簇)。細胞的空間分布對細胞間相互作用及其功能維持至關重要。
對妊娠早期胎盤囊進行空間轉錄組測序(測序平臺BMKMANU?S1000)發現,EPCs在胎盤囊的三層結構中均呈現高豐度。其中,EPCs-II(高表達C型凝集素)在外層富集,可能暗示其在早期聚集外部吸附物或抑制表皮細菌方面發揮作用。相比之下,EPCs-III(tfa+)和EPCs-IV(gata1+)在內層富集,與“鐵穩態”、“細胞遷移”及“血管發育”相關,其在雄性妊娠胎盤形成過程中可能參與侵襲和血管化過程。作為細胞外基質(ECM)的主要來源,FBs存在于中間層,富集“膠原蛋白生成”,可能促進胎盤囊結構形成和組織重塑。ICs則分散于三層結構中,調控免疫穩態。
基于scRNA-seq,scATAC-seq,空間轉錄組數據聯合分析,作者發現了具有干細胞潛能的”育兒袋上皮祖細胞(BEPCs)”。研究顯示,該類細胞在發育過程中與膠原蛋白基因呈現協同表達,并受到雄激素信號的強烈驅動。研究進一步證實,外源性雄激素處理可誘導雌性海馬形成育兒袋結構。由此,雄激素受體及其調控的育兒袋上皮祖細胞作為觸發育兒袋器官生成的關鍵起始因子。

圖1?細胞圖譜構建
在雄性妊娠期間,海馬卵囊內層會發生顯著的形態學改變并呈現肥大,形成類似胎盤的組織結構,在細胞譜系轉變過程中,多個海馬特異性基因(如pastn1、sp-chia)在偽胎盤形成中起關鍵作用。作者發現EPC-I(muc15)、EPC-I(cxcl14)和EPC-IV在人類中與絨毛外滋養層細胞(EVTs)及絨毛滋養層細胞(VCTs)具有高度相似的基因表達譜,海馬雄性妊娠和哺乳動物常規雌性妊娠的胎盤形成過程,可能具有趨同的細胞機制和調控基礎。海馬缺乏foxp3基因(哺乳動物中調控Treg細胞的關鍵基因),但可能通過其它免疫細胞(如cd4+il2rb+?Tregs?和巨噬細胞)維持對胚胎的免疫耐受。

圖2?海馬假胎盤形成與子宮重塑的單細胞轉錄組分析圖譜
通過跨物種比較基因組學與單細胞多組學分析發現,盡管存在物種特異性差異,海馬假胎盤中的多數細胞類型在轉錄組特征上高度近似于人類的滋養層細胞——后者在調控胎兒生長及母體妊娠適應中發揮關鍵作用。其中,EPCs-II型細胞兼具表皮分化特征與凝集素介導的黏附功能,其可能是卵囊演化起源的重要線索。
進一步研究表明,海馬育兒袋與哺乳動物子宮在細胞和遺傳層面具有顯著同源性。海馬與哺乳動物生殖系統所呈現的趨同進化現象,可能源于特定細胞類型通過趨同演化形成相似的轉錄特征,進而實現類似功能,最終推動胎生機制的形成。

圖3?細胞類型進化分析
該研究通過細胞分子與發育生物學的多維度分析,深入解析其卵囊發育與妊娠過程中的細胞遺傳動態。研究發現,卵囊形成的關鍵在于一種具有干細胞潛能的“育兒袋上皮祖細胞”群體。體內實驗證實,雄激素在卵囊形成中起主導作用。通過對其它動物的對比研究,作者揭示了海馬雄性親代撫育的早期進化機制,以及其細胞特征,存在與哺乳動物胎生動物相似的生命功能的趨同演化。
]]>1. conda安裝
wget?https://repo.anaconda.com/miniconda/Miniconda3-py39_4.12.0-Linux-x86_64.sh
下載完成之后運行(按提示安裝)
sh Miniconda3-py39_4.12.0-Linux-x86_64.sh
安裝完成后執行以下命令
source ~/.bashrc
2. 環境配置
conda create -n (環境名) python=3.9
激活環境:
conda activate (環境名)
添加鏡像源
conda config –add channels?https://mirrors.bfsu.edu.cn/anaconda/cloud/bioconda/
conda config –add channels?https://mirrors.bfsu.edu.cn/anaconda/cloud/conda-forge/
conda config –add channels?https://mirrors.bfsu.edu.cn/anaconda/pkgs/free/
conda config –add channels?https://mirrors.bfsu.edu.cn/anaconda/pkgs/main/
查看鏡像源
conda config –show channels
3. 安裝python模塊
conda install numpy=1.23.4
conda install opencv=4.7.0
conda install pandas=2.2.2
conda install matplotlib=3.8.4
conda install tqdm=4.66.4
conda install seaborn=0.12.2
conda install tifffile
conda install scanpy=1.9.8
4. 軟件安裝
conda install samtools=1.18 sambamba=1.0.1 bedtools=2.31.1
conda install macs2=2.2.7.1
conda install deeptools=3.5.5
conda install ucsc-bedgraphtobigwig=472
conda install bwa=0.7.17
conda install bioconda::cutadapt=5.0
conda install bioconda::ucsc-bedsort
conda install bioconda::ucsc-bedclip
5. 安裝指定R版本(v4.3)
conda install -c conda-forge r-base=4.3.1
6. 安裝指定R包
conda install -c conda-forge r-signac=1.14.0
conda install -c conda-forge r-seurat=4.3.0
conda install bioconda::bioconductor-rtracklayer=1.62.0
conda install -c conda-forge r-kableextra=1.4.0
conda install -c conda-forge r-optparse=1.7.5
conda install -c conda-forge r-this.path=2.7.0
conda install conda-forge::r-r.utils
conda install conda-forge::r-devtools=2.4.5
options(timeout = 9999999999999)
devtools::install_github(“davidsjoberg/ggsankey”)
install.packages(‘DT’)
參考基因組需要使用bwa進行建庫(流程使用bwa比對)
gtf文件中需包含gene_id,gene_name,gene_biotype/gene_type
人和小鼠基因組推薦使用:
https://www.10xgenomics.com/support/software/cell-ranger-arc/latest/release-notes/reference-release-notes
refdata-cellranger-arc-GRCh38-2020-A-2.0.0
refdata-cellranger-arc-mm10-2020-A-2.0.0
其他基因組可自行選擇版本。
配置文件可參考config.txt進行填寫,內容說明如下:
## fq數據路徑,FQ1為read1文件路徑,FQ2為read2文件路徑
FQ1 /path/to/read_1.fq.gz
FQ2 /path/to/read_2.fq.gz
## 芯片解碼文件路徑
FLU /path/to/flu_info.txt
## 組織明場圖片路徑
HE /path/to/HE.tif
#INSIDE 1 #是否扣除組織內部空白區域,默認1扣除,選0為保留
## 組織熒光圖片路徑
#FL /path/to/FL.tif #組織熒光圖,和HE圖二選一
#FLC -1 #熒光圖顏色通道,值為0,1或2,選擇-1為自動判斷
## 組織區域文件路徑
JSON /path/to/roi.json #如不給定,則流程會自動使用上面的圖片進行識別,自動識別建議使用熒光圖
## 參考基因組文件
GenomeVer xxxx #版本信息,出現在報告中
Ref /path/to/ref/genome.fa #基因組fa文件
Gtf /path/to/ref/gene.gtf #基因組gtf文件
SPECIES human #物種文件,人和小鼠分別為human/mouse,其他物種自行給定
## 輸出結果及輸出文件前綴
OUTDIR /path/to/result/dir/
PREFIX outfile-prefix
## barcode 類型,S3000芯片無特殊情況為V2
BCType V2
## 線程數
Threads 8
## cs序列類型,無特殊情況為cs12
CSType cs12
在配置好的環境中,運行命令:
/path/to/BSATAC -c config.txt -s 0
其中 -c 是配置文件,-s 是所選擇運行的步驟,0是全部運行
outdir/
├── 01.fastq2BcUmi # barcode識別目錄
├── 02.LinkBcChip # 芯片barcode對應
├── 03.AllheStat # 多級分辨率和組織區域處理
├── 04.Cutadapt # 接頭過濾
├── 05.Mapping # reads比對結果
├── 06.Fragment # Fragment分析
├── 07.WebReport # 網頁版報告
├── BSTViewer_project # 收集的結果目錄
└── prefix # 芯片原始barcode結果
注意說明,當前分析需要百創智造的空間RNA和空間ATAC分析流程輸出的結果!!!
空間RNA和空間ATAC的主要結果各自存儲在BSTViewer_project文件下。
1. FiJi對齊
1.1:百創智造空間ATAC與空間轉錄組聯合分析之切片對齊概述
https://zhuanlan.zhihu.com/p/1903040885328945604
1.2:百創智造空間ATAC與空間轉錄組聯合分析之切片對齊前圖像生成-01
https://zhuanlan.zhihu.com/p/1898370805919903880
1.3:百創智造空間ATAC與空間轉錄組聯合分析之FIJI中手動對齊切片-02
https://zhuanlan.zhihu.com/p/1903079101796941928
1.4:百創智造空間ATAC與空間轉錄組聯合分析之切片上點的映射-03
https://zhuanlan.zhihu.com/p/1903081341429452952
1.5:百創智造空間ATAC與空間轉錄組聯合分析之Level1向其他level水平的點映射-04
https://zhuanlan.zhihu.com/p/1907854262597321846
其它: Fiji的下載與安裝(windows 10)
https://zhuanlan.zhihu.com/p/18027378723
特殊說明:軟文詳細講解了對齊的原理,腳本實現以及結果說明。其中,軟文中涉及的腳本存在?[SpatialATAC/v1.0.2/fragment/ImageJ_FJ] 中。
2. 聯合分析
2.1 配置文件說明
配置文件可參考config.yaml?[SpatialATAC/v*/fragment/Joint_analysis/v*/]?進行填寫,內容說明如下:
ATAC和RNA分析路徑(一級目錄下)
ATAC_analysis path/BSTViewer_project/
RNA_analysis path/BSTViewer_project/
######映射文件(通過Image Fiji獲取)(默認讀取L18 L9 L7 L5四個水平的結果)Fiji path/
輸出路徑 outdir path/analysis
##其它參數 alpha 0.1 ##透明度,范圍是0-1 logfc 0.1
2.2 流程執行
perl Joint_main_v1.2.pl -c config.yaml -s 0
其中 -a -b -c 是配置文件,-s 是所選擇運行的步驟,0是全部運行
perl Joint_main_v1.2.pl
Usage:
-a spatial config ##空間轉錄組主流程的配置文件
-b atac config ##空間ATAC主流程的配置文件
-c joint config ##聯合分析的配置文件(見2.1)
-s run step
step number:
0: run all step
1: Joint analysis
2: Joint report
3: total report
2.3 結果說明
L*_alignment/
├── L*_Joint_marker_gene.csv ##聯合分析marker基因
├── L*_joint.rds ##rds文件
├── L*_Sankey_plots.pdf ##桑基圖
├── L*_Sankey_plots.png
├── L*_heatmap.pdf ##marker基因熱圖
├── L*_heatmap.png
├── L*_CoveragePlot.pdf ##基因組瀏覽器圖
├── L*_CoveragePlot.png
├── L*_Spatial_ATAC.cluster.pdf ##ATAC聚類圖
├── L*_Spatial_ATAC.cluster.png
├── L*_Spatial_Joint.cluster.pdf ##聯合分析聚類圖
├── L*_Spatial_Joint.cluster.png
├── L*_Spatial_RNA.cluster.pdf ##RNA聚類圖
└── L*_Spatial_RNA.cluster.png
**特殊說明**
1. L*_joint.rds 中存在3個assay,分別是:ATAC(peak矩陣),Spatial(表達矩陣),RNA(活性矩陣)。
2. 結果生成2個報告:聯合分析的報告,以及Spatial、ATAC以及聯合分析的匯總報告
研究單位:西安交通大學基礎醫學院院長張保軍教授團隊
期刊名:cellular & molecular immunology
影響因子:21.8
樣本類型:8-12周齡小鼠
文章采用技術:空間轉錄組測序、單細胞RNA測序(scRNA-seq)
在對抗感染和腫瘤的免疫戰場上,記憶?CD8+?T?細胞是守護機體的「長效衛士」,?它們能快速識別再次入侵的病原體或癌細胞,發動強力攻擊。長久以來,樹突狀細胞(DC)被認為是主導記憶?T?細胞分化的核心「指揮官」。研究人員通過整合單細胞RNA測序(scRNA-seq)和空間轉錄(BMKMANU?S1000)技術,揭示了單核細胞才是調控記憶?CD8+?T?細胞分化的關鍵「操盤手」,其奧秘藏在「細胞接觸」與「分子信號」的雙重機制中。其中BMKMANU?S1000空間轉錄組學平臺大放異彩,成為揭CCR2+單核細胞促進記憶CD8+?T細胞分化的關鍵工具。
CD8+?T細胞在適應性免疫中扮演著關鍵角色,能夠保護機體免受病原體感染和消除惡性細胞。當CD8+?T細胞識別到抗原后,會迅速增殖并分化為效應CD8+?T細胞和記憶CD8+?T細胞。效應CD8+?T細胞負責即時清除感染,而記憶CD8+?T細胞則提供長期保護,能夠在再次遇到相同抗原時迅速啟動免疫反應。然而,單核細胞(monocytes)作為重要的髓系免疫細胞,雖在炎癥遷移中作用明確,但其是否直接參與T細胞分化尚無定論。
動物模型與樣本制備
實驗動物:優先選擇8-12周齡的CD45.1+/CD45.2+及OT-I轉基因小鼠
樣本制備:脾臟單細胞懸液通過機械分離和紅細胞裂解(ACK緩沖液)制備
技術手段
細胞分選:從感染LM-WT的小鼠脾臟中分選出cDCs、moDCs和單核細胞等抗原呈遞細胞(APCs)
細胞刺激與培養:將分選出的APCs與OVA肽段體外共孵育后,過繼轉移到已接受初始OT-I+?CD8+?T細胞的WT受體小鼠體內,或與體外刺激的初始CD8+?T細胞共培養
表型檢測:通過流式細胞術檢測CD8+?T細胞的分化表型,包括記憶相關標記物(如cKit、Sca1、Bcl6、TCF1和Eomes)的表達
樣本處理:對感染第0天和第5天的小鼠脾臟組織進行切片,并進行H&E染色以確定組織形態學特征
空間轉錄組學分析:利用BMKMANU?S1000空間轉錄組學技術對脾臟切片進行分析,揭示不同免疫細胞亞群在脾臟中的空間分布
數據整合:將scRNA-seq數據與空間轉錄組學數據進行整合,通過Seurat等工具的FindTransferAnchors和TransferData函數,將scRNA-seq中識別的細胞類型映射到空間轉錄組學數據中,實現細胞類型的空間定位
樣本處理:對感染第0天和第5天的小鼠脾臟組織進行切片,并進行免疫熒光染色
抗體選擇:使用特異性抗體標記CD8+?T細胞、單核細胞(CCR2+)、樹突狀細胞(CD11c+)等關鍵細胞類型
結果分析:通過顯微鏡觀察并拍攝染色切片,分析不同細胞類型在脾臟中的共定位關系
差異基因分析:利用Wilcoxon秩和檢驗等統計方法,識別不同細胞亞群間的差異表達基因
通路富集分析:通過ClusterProfiler等工具對差異表達基因進行通路富集分析,揭示潛在的生物學過程
偽時間分析:利用Monocle3等工具構建細胞分化軌跡的偽時間軸,分析CD8+?T細胞亞群在分化過程中的基因表達變化
研究結果一:通過空間分辨轉錄組學繪制急性感染后脾組織的圖譜
為了研究免疫反應過程中不同免疫細胞的空間分布和CD8+?T細胞分化的調節機制,研究人員通過整合單細胞RNA測序(scRNA-seq)和BMKMANU?S1000空間轉錄組(ST)技術,分析了急性感染模型中脾臟免疫細胞的空間分布與CD8??T細胞分化機制。實驗采用OT-I轉基因小鼠模型,通過李斯特菌(LM-OVA)感染誘導免疫反應,關鍵發現包括:1)脾臟形成7個功能集群(B細胞、T細胞、單核/巨噬細胞等);2)感染后T/B細胞區擴大,APCs(B細胞、DC、巨噬細胞)在T細胞區外圍聚集;3)空間重組與T細胞分化(MP/TE亞群)顯著相關。多組學整合揭示了免疫微環境的動態調控機制,為理解感染中細胞互作提供了多組學視角。

研究結果二:急性感染期間效應和memoryCD8?T細胞分化軌跡不同
為了探索CD8+?T細胞分化的空間決定因素,特別是與近端細胞的相互作用,對于急性感染模型研究人員進行了亞群分析、分化路徑分析和功能驗證,結果表明在急性感染中,IFN反應型CD8+?T細胞和CD8+MP?細胞之間分化軌跡的不同意味著,效應和記憶CD8+?T細胞的命運決定于免疫反應的初始階段,而IFN應答和MP?CD8+?T細胞分別是效應和記憶CD8+?T細胞分化途徑的初始階段。

研究結果三:跨組織區域細胞亞群的鑒定和空間圖譜
為了研究脾臟免疫細胞在感染前后的動態變化,研究人員通過整合單細胞RNA測序(scRNA-seq)和BMKMANU?S1000空間轉錄組(ST)技術,進一步鑒定了供體和受體脾臟中的免疫細胞群。結果顯示:①細胞組成:從1.6萬細胞中鑒定出19類,包括CD8??T細胞亞群(如記憶前體和IFN反應性細胞)及髓系細胞。②動態變化:感染后第5天,T細胞區從以初始CD8+?T細胞為主轉為記憶前體和效應細胞主導,且單核細胞取代DC成為主要浸潤的髓系細胞。③功能提示:不同的APC和CD8+?T細胞之間的相互作用在免疫反應和CD8+?T細胞的分化中起著重要作用。

研究結果四:單核細胞和CD8+?MP細胞的抗原依賴性共定位
為了探索不同細胞類型之間潛在的細胞相互作用,研究人員通過評估特異性免疫細胞標記物的表達、免疫熒光染色及空間轉錄組分析,檢查了第0天和第5天脾臟中CD8+?T細胞和單核細胞的空間分布。結果顯示單核細胞和CD8+?MP細胞以抗原刺激依賴性的方式在空間上共定位,表明單核細胞可能對CD8+?MP細胞的分化有關鍵影響。

CD8+T?細胞是適應性免疫的重要執行者;特別是記憶CD8+?T細胞對強效和長期保護至關重要。CD8+?T細胞分化在轉錄水平上的調控機制已被廣泛研究。然而,人們對感染過程中效應和記憶CD8+?T細胞分化的空間要求仍然知之甚少。研究人員通過整合BMKMANU?S1000空間轉錄組(ST)技術和scRNA-seq技術,發現了記憶CD8+?T細胞分化的新機制,該機制涉及單核細胞和CD8+?MP細胞之間的解剖學鄰近性和TGF-β信號傳導。該研究結果闡述了記憶CD8+?T細胞命運決定的新機制,并強調單核細胞作為關鍵的APC群體,通過細胞間接觸依賴的方式在感染過程中促進記憶CD8+?T細胞的分化。
]]>“療猘犬咬人方,仍殺所咬犬,取腦敷之,后不復發”—東晉?葛洪《肘后備急方》
這是最早關于人類免疫學應用的記錄。公元前?400?年,中國可能已有人痘苗接種預防天花的方法,到?16?世紀明朝隆慶年間,人痘接種法得到重大改進并廣泛應用,17?世紀傳入俄國、朝鮮、日本、土耳其和英國等國家,至18世紀末結束經驗免疫學時期,隨后免疫學又經歷了經典免疫學時期,近代免疫學時期,直到1965年/1968年?B細胞/T細胞的發現開啟了現代免疫學時期。

隨著免疫學的逐步發展,免疫組學技術也隨之進入了迅速發展的時期,先后發展出了標記免疫組技術、免疫組化技術、Bulk?T/BCR測序技術以及近幾年興起的單細胞T/BCR測序技術,并帶動了相關科學的進步。

2017年,張澤民院士研究組,通過大規模單細胞測序技術對肝癌相關T淋巴細胞進行分析,首次在單細胞水平上描繪肝癌微環境中免疫細胞圖譜,發現了肝癌免疫療法的潛在靶點,也為我們從多角度系統性理解肝癌T淋巴細胞特征奠定了基礎。(2017,Cell,Landscape of Infiltrating T Cells in Liver Cancer Revealed by Single-Cell Sequencing)

2024年,復旦大學附屬中山醫院樊嘉院士和高強教授、中國科學院上海免疫與感染研究所張曉明研究員、浙江大學基礎醫學院郭國驥教授合作在Science上發表了題為A blueprint for tumor-infiltrating B cells across human cancers的研究論文,結合單細胞轉錄組、 B細胞受體免疫組庫和表觀基因組的多組學數據,系統性地刻畫了腫瘤浸潤性B細胞的異質性、動態分化和表觀調控機制。創新地揭示了腫瘤微環境中廣泛存在的EF應答的癌種偏好性、空間定位特征、臨床意義及潛在的誘導調控機制。
但是,與逐漸成熟的單細胞T/BCR測序不同,空間T/BCR測序測序技術還一直未能有較好的測序技術產品去做支撐,成果尚少,現有的文章技術還局限于使用早期的低分辨率轉錄芯片為依托。成熟穩定且高分辨率的空間T/BCR測序技術產品的缺乏限制了空間免疫組的研究。
2024年12月,百邁客生物智能制造以廣受市場好評的亞細胞級S系列空間轉錄組芯片為依托,開發出了在原片上可同時捕獲3’端轉錄組信息以及全長B細胞受體(BCR)和T細胞受體(TCR)序列的空間T/BCR測序技術產品—BMKMANU?S3000-VDJ?,將填補這一技術產品的缺口。

實測案例-某腫瘤-百創單細胞級空間免疫組結果
BMKMANU?S3000-VDJ?技術,使用新鮮OCT包埋樣本,在分辨率為3.5μm的芯片上同一張組織切片(10μm)實現3’端mRNA,以及全長TCR/BCR的捕獲。利用百邁客生物智能制造獨有的圖像校準及細胞分割技術,得到單細胞級分辨率的空間轉錄組結果及單細胞級分辨率的空間T/BCR數據。

BMKMANU?S3000-VDJ??技術路線
精準空間細胞注釋
得到的單細胞級空間轉錄組結果,可以進行常規的空間轉錄組分析,并進行精準的細胞注釋。

精準細胞注釋及T/B細胞的空間分布
T/B細胞的亞群定位
對于得到的T細胞及B細胞又可以繼續進行詳細的亞群分類,同時探討亞群之前的相互轉換關系以及與表型之前的關系。

T/B Cells 亞群分類,亞群空間分布及亞群發育軌跡分析
TCR/BCR?空間分布以及豐度分析

TCR和BCR的豐度分析可以揭示免疫反應的多樣性和動態變化。例如,TCR的多樣性在腫瘤進展過程中會發生變化,早期肝癌患者的TCR和BCR均勻性更高,而晚期患者則表現出較低的均勻性。此外,TCR和BCR的豐度變化也可以反映免疫細胞的激活狀態和克隆擴增情況。
克隆型空間分布以及豐度分析

腫瘤樣本我們可以類比為一處具有復雜地貌的特殊地理環境,不同的環境造就了各種細胞的不同狀態,而T/B細胞在不同的“選擇壓力”下邊進行了不同的“適應性進化”。對不同生態位的T/B細胞尤其是TCR/BCR進行測定,有助于我們去揭示免疫細胞的克隆起源和進化過程。例如,通過分析TCR的VDJ重排,可以追蹤T細胞克隆的起源和擴增過程。這種分析有助于理解免疫細胞在不同生理和病理狀態下的動態變化。

百創單細胞級空間全長免疫組產品?BMKMANU?S3000-VDJ,將幫助科研者解決整個轉錄組和組織形態學問題,實現人類腫瘤或其它病變組織中B細胞和T細胞克隆的高保真定位和空間譜系追蹤,將在一定程度上促進對各種臨床相關現象(如感染、疫苗接種和癌癥)中淋巴細胞空間動力學的理解。
]]>百邁客生物為該研究提供了百創S1000空間轉錄組測序服務。

單細胞組學和時空組學是近年來生命科學領域的重要技術突破,它們在細胞異質性解析、動態過程研究和細胞間相互作用分析方面具有重要優勢,為生命科學研究帶來了全新的視角和深度。水稻稻瘟病是世界上發生嚴重的真菌病害之一,水稻在面臨稻瘟菌侵染時會激活動態免疫,因此挖掘水稻特異免疫基因對于抗稻瘟病菌侵染至關重要。
該研究對稻瘟菌接種后三個時間點的樣品進行了單細胞核轉錄組測序(圖1A),同時對接種后的水稻葉片也進了時空組測序(圖1B)。

圖1?水稻樣品單細胞及時空組測序流程圖
對測序獲得的單細胞數據,結合細胞特異的標志基因,AddModuleScore?軟件和GO富集分析等方法,對水稻的細胞類型進行了分類注釋(圖2A)。基因表達分析發現,維管細胞中的原形成層細胞在稻瘟菌侵染后高度誘導二萜類植保素合成代謝相關基因的表達,其中水稻關鍵植保素momilactone A合成被特異誘導(圖2B),促進了momilactone A在維管組織中積累,可能是抗稻瘟病的關鍵因素。相反,激素途徑和模式分子激發的免疫對抗病性貢獻較弱。

圖2?水稻單細胞測序結果及差異基因表達分析
共聚焦顯微鏡觀察結果顯示,稻瘟菌孢子萌發后優先靶向葉脈入侵,但是水稻的維管組織具有較強的免疫,稻瘟菌菌絲無法進一步侵入(圖3A)。時空組測序結果顯示,富含亮氨酸重復序列的(NLR)免疫基因的表達在接種24小時后,葉尖部較葉基部具有更強的積累,表明免疫基因的表達具有極性的特征。綜上所述,該項研究揭示了水稻在稻瘟病菌侵染時免疫基因存在細胞特異性和多維(局部和縱向)的表達模式,為挖掘新的免疫基因提供了重要的數據基礎(圖3B)。

圖3 ?共聚焦顯微鏡觀察及時空組測序結果顯示水稻組織存在多維度的免疫
內容來源于中國農業大學,侵刪
]]>
該研究將空間轉錄組技術應用于小麥籽粒發育研究,根據基因表達和位置信息詳細劃分細胞功能亞群,揭示了小麥籽粒發育過程的空間轉錄特征,繪制了小麥籽粒三維基因表達圖譜。
百邁客生物為該研究提供了空間轉錄組測序服務。
小麥(Triticum aestivum L.)是全球三大主糧作物之一,種植面積約2.3億公頃,其產量提升對保障全球糧食安全與營養供給至關重要。小麥籽粒主要由三部分組成:二倍體胚、三倍體胚乳及果皮(種皮)。這些組織在發育過程中表現出顯著的基因表達時空特異性,形成功能分化的區室化結構。盡管這些組織在細胞類型和生理功能上存在明顯差異,但它們通過協同調控構建了獨特的籽粒發育微環境,共同決定籽粒的最終表型。然而,目前對籽粒細胞類型的認知仍主要依賴于形態學觀察和少量標記基因的表達分析,常規轉錄組數據因缺乏空間分辨率,極大限制了對籽粒發育調控機制的深入解析及關鍵功能基因的挖掘。
為系統解析小麥籽粒發育的分子機制,該研究采用時空轉錄組學技術,構建了籽粒在發育早期4 DAP、8 DAP和12 DAP的高分辨率基因表達圖譜,實現了近8萬個基因的空間表達可視化,并鑒定了10個特征明確的細胞亞群及190個籽粒特異性標記基因。研究發現,不同組織特異性基因(尤其是轉錄因子)呈現動態表達模式。通過共表達網絡和順式調控元件分析,鑒定到一個關鍵調控因子——轉錄因子TaABI3-B1,其在胚胎及胚乳周圍組織中特異性表達,并負向調控胚胎和籽粒大小。進一步利用等位基因變異體和轉基因材料驗證了TaABI3-B1在胚胎和胚乳發育中的關鍵作用。

該研究不僅為小麥籽粒發育提供了全面的時空轉錄組資源,還揭示了調控籽粒大小的新機制,為小麥分子設計育種和產量提升提供了重要理論依據。
內容來源于北京大學現代農業研究院,侵刪
]]>

通過對多組學數據的深度整合分析,該研究全面探究了重要木本經濟植物核桃(Juglans regia)及其近緣種在基因組層面的遺傳變異特征。同時,深入剖析了核桃果實發育過程中的轉錄代謝調控機制,揭示了表觀遺傳修飾以及空間轉錄調控在其中的關鍵作用,并對相關候選基因的功能進行了系統分析。該研究為深入理解核桃果殼基因變異及其網絡遺傳調控機制提供了全新的視角和理論依據,為推動核桃分子育種技術的創新發展奠定了堅實的基礎。
百邁客生物為該研究提供了植物空間轉錄組測序服務。
核桃(Juglans regia)是一種具有重要經濟價值的堅果油料樹種;其果實具有堅硬的內果皮/果殼以保護種子,這在其進化過程中發揮了關鍵作用,而果殼厚度是核桃育種的一個重要性狀。然而,與核桃果殼發育相關的基因組景觀和基因調控網絡尚未得到系統的闡明。
該研究組裝注釋了核桃品種“香玲”的高質量基因組,并構建了涵蓋八個胡桃屬物種的圖形結構泛基因組,以揭示基因組水平上的遺傳變異。重新測序了285份樣本,揭示了其群體基因組景觀變異圖譜。通過全基因組關聯研究(GWAS),研究發現了19個與核桃馴化和改良過程中受到選擇的268多個位點相關的基因座。

圖1-核桃比較基因組學與遺傳變異分析

圖2-核桃果殼/內果皮十一個發育階段基因轉錄調控網絡及動態形態變化
通過對十一個發育階段的轉錄組學、代謝組學、DNA甲基化和空間轉錄組學等多組學分析,揭示了多個與次生細胞生物合成和木質素積累相關的候選基因,例如UGP、MYB308、MYB83、NAC043、NAC073、CCoAOMT1、CCoAOMT7、CHS2、CESA7、LAC7、COBL4和IRX12。在擬南芥(Arabidopsis thaliana)中過表達JrUGP和JrMYB308驗證了它們在木質素生物合成和細胞壁加厚中的作用。

植物的果實特征,包括核桃(Juglans)的堅硬內果皮,在種子傳播、農業生產效率和遺傳多樣性方面發揮著至關重要的作用,其中殼厚對核桃的生產和育種有著顯著影響。綜合多組學分析探究了核桃殼厚度這一關鍵性狀以及與木質素積累和細胞壁增厚相關的內果皮發育,為木本作物的遺傳學和調控機制提供了新的見解,助力基于基因組信息的改良育種策略。全面多組學研究結果為核桃的遺傳變異和內果皮發育及果殼厚度的網絡調控提供了新的見解,并為核桃品種改良的基因組信息育種策略提供了可能。

圖4-該研究主要發現概括模型
內容來源于西北大學生命科學學院,侵刪
]]>

文章標題:Spatial and single-cell transcriptomics reveal cellular heterogeneity and a novel cancer-promoting Treg cell subset in human clear-cell renal cell carcinoma
期刊名稱:Journal for ImmunoTherapy of Cancer
影響因子:10.3
合作單位:空軍軍醫大學(第四軍醫大學)
研究方法:單細胞轉錄組測序,空間轉錄組測序,流式分選,RT-qPCR,Western blot,免疫組化,多重免疫組化,細胞實驗。
百邁客生物為該研究提供了百創DG1000單細胞轉錄組測序服務以及百創S1000空間轉錄組技術服務,文中百創S1000空間數據分析得到的細胞空間分布圖由百創開發軟件BSTCellViewer展示。
透明腎細胞癌ccRCC是腎細胞癌RCC的常見亞型,是腎癌相關死亡的主要原因,治療手段包括腎切除手術、靶向治療和免疫治療,但多數患者不能從免疫治療獲益,這與腫瘤微環境異質性有關,因此有必要深入理解ccRCC的腫瘤微環境,助力開發新型個性化診療方案。
研究材料:15名腎切除術的ccRCC患者組織樣本及其血液PBMC。對組織樣本區域進行定義,分為腫瘤核心(TC),腫瘤-健康交界(IF,包括腫瘤邊緣TR和臨近健康腎組織AN),遠端健康腎組織DN。
組別設計:實驗組4名ccRCC患者樣本進行單細胞轉錄組測序&空間轉錄組測序,驗證組15名ccRCC患者樣本進行流式細胞術&多重免疫熒光染色,151名ccRCC患者組織樣本&40名其他腎癌亞型患者組織樣本&6名捐獻者健康腎組織進行多重熒光免疫組化染色。
研究方法:單細胞轉錄組測序(4名患者不同區域腫瘤組織,按照CD45+細胞:CD45-細胞=9:1增加免疫細胞數據占比,n=12),空間轉錄組測序(n=4);流式分選,RT-qPCR,Western blot,免疫組化,多重免疫組化,細胞實驗。
1.ccRCC組織細胞類型全面分析
單細胞轉錄組測序(scRNA-seq)數據顯示不同患者腫瘤組織的免疫微環境細胞組成相似,T細胞占比最高,特別是CD4+ T細胞。腫瘤區域(TC/TR)富集CD3+細胞以及CD8+ T細胞,而CD4+ T細胞基本分布在所有區域。此外,基質細胞和免疫細胞豐度和分布存在差異,TR區域成纖維細胞比例顯著低于TC區域和AN區域,這一發現也在空間轉錄數據中得到印證。

圖1-ccRCC組織中細胞群的全面分析
2.ccRCC細胞元程序的豐度以及異質性
通過非負矩陣因子分解分析每個樣本scRNA-seq數據,得到可以代表ccRCC腫瘤細胞簇元程序的6個基因集,不同基因集代表著不同的程序,如基因集1代表著EMT(上皮-間充質轉變)相關基因表達譜,基因集5也與EMT相關但與基因集1不同的是其包含VEGFA等。
進一步分析,發現ccRCC亞群0~4簇與不同基因集表達譜匹配,5和6簇不與任何基因集匹配但具有細胞周期和應激響應相關基因表達。RCC0簇和RCC2簇代表EMThigh腫瘤細胞并在IF區域富集,RCC1簇代表PT(近曲小管)細胞,擬時序分析結果顯示存在RCC0—>RCC2分化關系,但RCC2幾乎只在P2患者樣本中發現,表明RCC2可能與個別患者特征相關。RCC1、RCC3和RCC4細胞主要在組織而不是腫瘤區域富集,RCC4主要分布在AN和DN區域,RCC4在AN區域分布數量高于DN區域。RCC4高表達細胞因子受體基因,表明TME中分泌的促腫瘤細胞因子可能傾向于作用到RCC4,增加其轉變成癌細胞的概率,加速腫瘤逃逸,促進腫瘤惡性化,與以往瘤旁附近不是完全的健康組織認識相符合。

圖2-透明細胞RCC細胞元程序的豐度及異質性
3.ccRCC基質細胞的區域化特征和異質性
scRNA-seq與空間數據均顯示,ccRCC存在8種激活的成纖維細胞簇,腫瘤區域成纖維細胞數量高于健康組織,其中CD24+IL32+成纖維細胞顯著富集在腫瘤區域,PTGDS+成纖維細胞幾乎全分布在AN,高表達ECM(胞外基質)形成和EMT的成纖維細胞簇在IF較為富集,IL1R1+?CAF(腫瘤相關成纖維細胞)表現出腫瘤促進表型;7種EC(內皮細胞)簇中4種(0,2,3和6)主要富集在腫瘤組織,3種(1,4和5)在健康組織富集,膠原蛋白EC(0簇)豐度最高,具有促腫瘤特征。總之,不同的ECM蛋白質產生基質細胞傾向于富集在IF并共定位,可能行駛多種功能,包括細胞-細胞交互和胞外組分重構。

圖3-透明細胞腎細胞癌中基質細胞的區域特征和異質性
4.ccRCC中MRC1+FOLR2+?TAM傾向于表現出更強的促癌表型
scRNA-seq數據與空間數據均顯示,4種TAM簇具有不同分布趨勢,TAM1主要分布在TC區域;TAM2高表達FOLR2、MRC1和CD163,可能是M2樣巨噬細胞且具有增強的免疫抑制特征,TAM4是組織駐留巨噬細胞,兩者主要分布在TR區域;TAM3表達炎癥響應相關基因,在TR和AN區域富集。RNA速率分析顯示存在TAM4—>TAM2—>TAM1和TAM4—>TAM3兩種軌跡,以及從IF區域遷移到TC區域的趨勢。進一步的功能分析顯示,IF區域的TAM2可能通過促進EMT,TC區域的TAM2可能通過促進腫瘤血管生成,起到促癌效應。總之,TAM2不同的腫瘤促進效應可能與免疫抑制TME有關。

圖4-透明細胞腎細胞癌中MRC1+FOLR2+?TAM傾向于表現更強的促癌表型
5.單細胞分析揭示ccRCC中存在表達IL1B的Treg
進一步分析CD4+ T細胞簇,發現存在CD4+ 初始T細胞、Treg和濾泡樣輔助T細胞,不同簇的特征基因和空間分布模式不同,IF區域富集CD4+ 初始T細胞和PDE3B+ CD4+ T細胞,腫瘤區域富集Treg。其中,TC/TR區域CTLA-4+?Treg的占比以及Treg的FoxP3蛋白表達水平高于AN/DN區域,而CTLA-4+FoxP3-?Treg在所有組織中的分布較為均勻,表明腫瘤區域Treg細胞具有更強的免疫抑制功能。
進一步分析Treg細胞簇,發現存在6種亞型,其中終末效應Treg細胞(5)主要分布在IF區域,FOXP3表達水平較低且ICOS表達水平降低,表明細胞可能處于不穩定狀態。
此外,終末效應Treg細胞表達炎癥性細胞因子如IL1B,IL18和IL7,驗證隊列的多重免疫熒光染色結果顯示IL-1β+終末效應Treg是對ccRCC特異性腫瘤微環境信號的特異性響應。發現腫瘤組織中存在表達炎癥性細胞因子IL1B的終末效應Treg細胞。

圖5-單細胞分析揭示透明細胞腎細胞癌存在表達IL1B的Treg細胞群
6.IL-18通過ERK/NF-κB通路促進強免疫抑制功能的終末效應Treg細胞產生
空間轉錄組數據結果顯示不同Treg細胞100μm范圍內激活的CD4+/CD8+ T細胞數量較少,終末效應Treg細胞100μm范圍內CD4+/CD8+ T細胞數量更少,表明終末效應Treg細胞周圍應答Treg細胞(Tresp)增殖受到更強的抑制。細胞共培養實驗表明終末效應Treg細胞具有強免疫抑制功能。RNA速率分析結果表明效應終末Treg可能由初始Treg細胞分化而來,體外實驗表明IL-18可刺激CD4+CD25+ Treg細胞上調IL-1β表達,表明終末效應Treg細胞產生和作用可能與IL-18有關。ERK激活劑/NF-κB激活劑促進IL-18+ Treg細胞的產生,IL-18處理后Treg細胞ERK/NF-κB磷酸化水平增加,ERK抑制劑可抑制Treg細胞表達NF-κB但NF-κB抑制劑無法抑制ERK表達,綜上,這些結果表明IL-18可能通過ERK/NF-κB通路介導終末效應Treg細胞的產生。

圖6-IL-18通過ERK/NF-κB通路促進具有強免疫抑制功能的終末效應Treg細胞產生
7.通過與MRC1+FLOR2+?TAM互作,終末效應Treg細胞與存活率降低、免疫逃逸增加及腫瘤生長相關
確定終末效應Treg細胞標志基因(FOXP3、IL1B和FCER1G),TGCA泛癌數據庫數據分析結果顯示,終末效應T細胞浸潤高的隊列與更低的整體存活率相關。細胞通訊分析結果顯示,巨噬細胞與終末效應Treg細胞有著最多的互作配體-受體對,許多是免疫抑制互作,驗證實驗支持終末效應Treg細胞與TAM2簇之間存在相互作用;IL1R1+?CAF與終末效應Treg細胞也存在潛在聯系。僅在TC區域(與TR區域相比)發現NAMPT-INSR和TGFB1-(TGFBR1+TGFBR2)配受體互作,體外實驗發現終末效應Treg細胞LRRC32(該基因編碼的GARP是TGF-β1成熟和激活所必須的)表達水平高于傳統Treg細胞。
此外,巨噬細胞特別是TAM2高表達IL18。這些結果可能表明ccRCC腫瘤微環境中,IF區域終末效應Treg細胞與臨近TAM2互作,通過分泌的TGF-β1、M-CSF1以及IL-10,將IF駐留的TAM轉變成促癌表型,引起腫瘤細胞EMT;TAM2分泌的趨化因子誘導Treg細胞遷移到腫瘤區域并過表達IL-18,將Treg細胞轉變成IL-1β+ 終末效應T細胞,抑制T細胞免疫并促進腫瘤生長。
總之,這些結果表明ccRCC的IF區域,終末效應Treg細胞可能與其他促癌細胞互作,最終促進腫瘤細胞惡性轉化,支持了終末效應Treg細胞具有免疫抑制和促癌作用的假設。
該研究系統描述了ccRCC中不同類型細胞的基因表達譜和空間分布規律,發現一種具有癌癥促進作用的新Treg細胞亞型,在腫瘤-健康組織交界區域與MRC1+FOLR2+?TAM互作,構建免疫抑制TME,促進腫瘤細胞惡性轉化最終引起患者存活率降低。同時,這些發現也為開發新的藥物和預后標志物提供了靶點。
參考文獻:
Song X, et al. Spatial and single-cell transcriptomics reveal cellular heterogeneity and a novel cancer-promoting Treg cell subset in human clear-cell renal cell carcinoma. J Immunother Cancer. 2025 13(1):e010183.
]]>
2025年3月,華中科技大學同濟醫學院附屬同濟醫院器官移植研究所蘭培祥教授、陳知水教授和肝臟外科程琪教授研究團隊在Journal of Hepatology發表題為”Sour Neuronal Signalling Attenuates Macrophage Mediated Liver Injury”的研究論文。研究使用單細胞轉錄組測序技術等多種技術,深入闡述人鼠中減輕肝缺血再灌注損傷的腦-肝軸調控通路,發現酸味刺激竟然可以通過神經信號緩解肝臟損傷!這一發現不僅為肝臟疾病的治療提供了新思路,還從現代科學的角度驗證了中醫“酸入肝”的理論。

文章標題:Sour Neuronal Signalling Attenuates Macrophage Mediated Liver Injury
期刊名稱:Journal of Hepatology
影響因子:26.7
合作單位:華中科技大學同濟醫學院附屬同濟醫院
百邁客生物為該研究提供了10X單細胞轉錄組測序技術服務。
在中醫理論中,酸味與肝臟有著密切的關系。中醫經典《黃帝內經》中提到“酸入肝”,認為酸味食物能夠滋養肝臟,調和氣血,促進肝臟的生理功能。像檸檬、山楂、醋等酸味食物,常被用來調理肝氣郁結、疏肝解郁。這次的研究,不僅讓中醫的古老智慧得到了科學驗證,還為酸味在肝臟疾病治療中的應用提供了新的依據。
肝損傷是多種肝病常見的病理生理基礎,與炎癥有關。肝缺血再灌注損傷是一種局部無菌炎癥響應,主要由先天免疫細胞驅動,是肝切除術中早期器官功能障礙和衰竭的重要原因。傳統認為肝缺血再灌注引起的炎癥是由肝和死亡細胞釋放的DAMP(損傷相關分子蛋白)被肝駐留庫普夫細胞、單核細胞、單核-巨噬細胞等識別,釋放趨化因子和促炎癥因子,招募循環白細胞促使炎癥發生。此外,近年來,神經免疫調控成為研究熱點,科學家們發現,神經系統可以通過釋放神經遞質、神經肽等分子來調節免疫反應。然而,如何通過神經信號來治療肝臟炎癥,仍然是一個未解之謎。
研究方法:單細胞核轉錄組測序(n=3,肝及腹腔神經節),組織學染色,熒光染色,病毒示蹤,免疫印記,免疫沉淀串聯質譜,bulk RNA-seq,qRT-PCR,流式細胞術等。
研究材料:C57BL/6J小鼠缺血再灌注損傷模型,Fam19a2-/-Ccr2-/-小鼠,小鼠海馬神經元細胞系HT122。
1.酸刺激減輕肝缺血再灌注損傷
研究者首先構建酸刺激下肝臟缺血再灌注損傷(IRI)小鼠模型,發現酸刺激可以減少肝組織損傷以及血清標志物水平。但是,使用丁卡因局麻小鼠舌頭或者灌胃檸檬酸不能減少肝損傷和血清標志物水平;NMDAR阻斷劑1(阻斷NMDAR介導的興奮性突觸傳遞)立體定位注射到腹后內側核(VPN)后,酸刺激后IRI肝的血清標志物水平和肝損傷程度無明顯變化,表明神經系統在酸刺激減輕IRI過程中起重要作用。此外,小鼠VPN注射示蹤病毒的實驗結果顯示,肝臟以及CG(腹腔神經節)均檢測到熒光,行腹腔神經節切除術能降低IRI肝的組織損傷和血清標志物水平,表明酸刺激減輕肝損傷過程通過腦-CG-肝軸。

圖1-酸通過神經減輕小鼠肝臟缺血再灌注損傷

圖2-腦和肝中分布的H129感染神經
2.酸刺激通過減少TAFA2產生降低肝IRI
對肝IRI小鼠、酸刺激后肝IRI小鼠及sham(假手術)小鼠的肝臟和CG進行單細胞核轉錄組測序,結果顯示IRI引起肝細胞和神經元基因表達譜發生變化,IRI肝中免疫細胞數量增加,但酸刺激后IRI樣本中免疫細胞數量減少。神經元較為特異性地表達TAFA2,IRI可引起肝神經元TAFA2表達水平增加,但酸刺激使得TAFA2表達水平降到與sham對照組相近水平。實驗發現鉀離子可引起小鼠海馬神經元細胞系HT22顯著高表達TAFA2,使用鉀離子通道抑制劑可減輕肝損傷,支持酸刺激通過神經系統減輕肝損傷的假設。進一步的,使用慢病毒敲低神經元TAFA2表達水平或使用TAFA2敲基因鼠,發現IRI引起的肝組織損傷、巨噬細胞浸潤以及血清標志物水平降低,表明TAFA2在肝IRI中有著重要作用。

圖3-酸刺激減少小鼠IRI肝中神經細胞Fam19a2表達水平

圖4-Fam19a2敲除或敲低,使得小鼠肝臟缺血再灌注損傷降低
?3.IRI肝中TAFA2與巨噬細胞相互作用
體外實驗發現TAFA2不引起肝細胞凋亡;snRNA-seq數據顯示IRI肝中巨噬細胞比例增加且炎癥相關基因表達水平增加,但在酸刺激組中降低;流式細胞術實驗結果表明,TAFA2與巨噬細胞結合而不與T/B細胞結合,不論是否酸刺激T/B細胞比例無顯著變化,IRI肝中CD11b+F4/80low?巨噬細胞增加而酸刺激可降低該巨噬細胞數量;TAFA2敲除或敲低抑制IRI肝中巨噬細胞的浸潤,這些結果表明TAFA2促進巨噬細胞活化。體外實驗結果表明,TAFA2可以激活BMDM(骨髓來源巨噬細胞),引起Il1α,Il1β,Il6和Tnfα的表達,這些結果表明TAFA2激活的巨噬細胞介導了肝IRI。

圖5-TAFA2使得IRI中巨噬細胞比例增加,刺激炎性細胞因子的產生
4.TAFA2通過CCR2與巨噬細胞互作
體外實驗表明巨噬細胞上的CCR2是TAFA2受體,CCR2敲除小鼠IRI肝的組織損傷以及巨噬細胞浸潤降低,血清標志物水平降低。TAFA2或CCL2刺激后BMDM的bulk RNA-seq數據表現出幾乎一致的轉錄組表達譜,粘附、代謝、Ras信號通路相關差異基因表達上調,代謝和核糖體通路相關基因表達下調,TAFA2誘導BMDM更高的表達Il1α,Il1β,Il6,Tnfα以及干擾素相關基因,促進巨噬細胞介導的炎癥響應。進一步實驗表明TAFA2促使巨噬細胞介導的炎癥響應主要依賴CCR2,但巨噬細胞上也可能存在其他的TAFA2受體。

圖6-TAFA2與巨噬細胞表面CCR2互作
5.酸刺激減輕人類肝切除術中肝IRI
為了確認酸刺激在人類肝IRI中的作用,研究者進行了開放、隨機、空白對照臨床試驗(ChiCTR2400088096),包含多種良性/惡性肝腫瘤、肝外傷、膿腫、囊腫和包蟲病,由于手術期間門靜脈短暫阻斷以減少肝切除過程中出血,導致肝出現缺血再灌注損傷。干預組33名患者,術前24h開始,每8h給與新鮮的25mM檸檬酸(持續5min),對照組33名患者不接受酸刺激,剔除6名術中肝缺血超過30min患者以及4名依從性差患者,肝切除術后第1/3/5天對患者肝功能進行評估,結果顯示酸刺激組血清ALT和AST水平顯著低于對照組,高ALT水平(>500 U/L)患者數量也顯著更低,這些結果表明酸刺激可減輕人類肝切除術引起的肝IRI。

圖7-酸刺激減輕人類肝切除術中肝IRI
該研究首次揭示了腦-肝軸在肝臟IRI中的調控作用,闡明了酸味刺激通過神經信號通路緩解肝臟損傷的機制。研究不僅為肝臟IRI的治療提供了新的思路,還為神經免疫調控在其他器官炎癥中的應用奠定了基礎。研究團隊表示,未來將進一步探索神經刺激療法在肝臟疾病中的應用,特別是通過調控腦-肝軸來緩解肝臟炎癥和損傷。此外,研究團隊還將深入研究TAFA2蛋白的作用機制,開發針對TAFA2-CCR2信號通路的靶向藥物,為肝臟疾病的治療提供更多選擇。
]]>
豬不僅是重要的經濟家畜,還在科研中扮演重要角色。豬器官與人類器官高度相似,被廣泛用于臨床前研究。
2020年,馬斯克展示了植入腦機芯片的豬,展示了腦電波信號的變化;2021年以來,全球已完成豬器官移植到腦死亡患者的實驗;2025年,空軍軍醫大學西京醫院又一次成功實施了豬肝臟異種移植到人腦死亡患者體內,與之前不一樣的是,這次是切除人類肝臟后只保留豬肝臟,探討豬肝能否完全替代人肝。
從時空實驗應用條件看,豬的器官組織特征與人類接近,實驗開發難度較低。豬是二倍體生物,基因組質量良好,有基因表達調控數據庫和單細胞數據,便于跨物種比較研究。綜上,時空技術的應用可提升研究精度,為后續研究提供精準參考。

英文標題:Spatiotemporal dynamics of early oogenesis in pigs
發表期刊:Genome Biology
影響因子:10.1
發布時間:2025-01
DOI:10.1186/s13059-024-03464-8
實驗設計時空部分:
單細胞轉錄組,豬E45、E55、E65、E75胚胎卵巢(n=2)。
空間轉錄組,豬E45、E55、E65、E75胚胎卵巢,10x Visium;E65胚胎卵巢,BMKMANU S1000。
百邁客生物為該研究提供了百創S1000空間轉錄組技術服務。
研究內容總結:
① 該研究結合單細胞RNA測序(scRNA-seq)和空間轉錄組學(ST)探索在豬卵子發生早期卵巢微環境的空間組織,構建時空基因表達譜。將卵子發生不同階段的生殖細胞簇投射到空間圖譜中,揭示了發育中的豬卵巢中生殖細胞的“皮質-髓質(C-M)”分布。豬和人之間的跨物種分析揭示了在卵子發生過程中生殖細胞的保守的C-M分布模式,提示豬可以作為人類早期卵子發生過程的理想研究模型。
② 利用ST數據進行RNA速度分析,確定了豬卵巢皮質和髓質區顆粒細胞系的分子特征和空間動力學。通過空間共定位分析和細胞間通訊分析,揭示了皮質和髓質區域生殖細胞和體細胞之間獨特的細胞-細胞通訊模式。
③ 值得注意的是,卵巢組織的體外培養實驗結果證實細胞間NOTCH信號傳導和細胞外基質(ECM)蛋白在啟動減數分裂和卵子形成程序中起關鍵作用,表明卵巢微環境對于生殖細胞的命運調控起著重要作用。

圖1-基于Cell2location,使用scRNA-seq數據對ST數據進行解卷積

英文標題:Defining Cellular Diversity at the Swine Maternal-Fetal Interface Using Spatial Transcriptomics and Organoids
發表期刊:bioRxiv
發布時間:2024-10
DOI:10.1101/2024.10.21.619461
實驗設計時空部分:單細胞轉錄組,滋養層細胞系類器官(n=3)。空間轉錄組:G65臍帶殘端附近1cm*1cm完整胎盤(包括母體和子代組織,n=4)。
研究內容總結:
① 研究者使用足月豬胎盤構建的sTO(豬滋養層類器官)可以擴增、凍存并成功復蘇,高表達滋養層標志基因KRT18、ELF3以及GATA3,與豬胎盤表達標志更相似。此外,在人工基底膜中培養立刻形成懸浮培養可逆的局部頂面,通過和體內較為一致的基因表達和細胞通訊程序分化成不同滋養層細胞。與當前其他可用的體外模型相比,研究者開發的sTO是更理想的體外研究模型。
② 使用空間轉錄組技術定義妊娠中期豬母胎界面上滋養層原位轉錄組圖譜,無需依賴傳統標志,揭示了豬子宮和胎盤的新marker,可用于精準定義豬母胎界面組織學結構;數據還包含以往未分析到的腺窩區(areola)和交界區,定義出3種腺窩細胞亞群,例如主要位于胎盤間質附近而不明顯與交界區直接接觸的Areola-1。總之,該圖譜為后續豬生殖研究提供了基礎參考。
③ 空間數據可用于注釋sTO單細胞轉錄組數據中的細胞類型,進一步分析發現sTO涵蓋了豬胎盤中滋養層細胞群的發育和功能差異,sTO和胎盤組織具有相同保守的關鍵信號通路。此外,由于sTO中有更多增殖干細胞,因而僅在sTO單細胞數據中觀察到增殖干細胞與其他滋養層間存在互作。總之,這些凸顯了sTO在研究豬胎盤發育中的用途。

圖2-空間轉錄組學解析豬母胎界面的全局表達情況
英文標題:Deciphering Cellular Heterogeneity and Communication Patterns in Porcine Antral Follicles by Single-Cell RNA Sequencing
發表期刊:Animals
發布時間:2023-09
DOI:10.3390/ani13193019
實驗設計時空部分:單細胞轉錄組:D210母豬(取樣前48h內注射5 IU PMSG)竇卵泡(n=2)。
研究內容總結:
① 單細胞數據揭示了豬竇卵泡內細胞的顯著異質性,特別是顆粒細胞,研究者首次在豬中確認壁顆粒細胞(mGC)和卵丘細胞(nGC)存在不同亞群,例如mGC1亞群在激素信號轉導中起到重要作用,而mGC2主要負責雌激素合成,cGC2負責糖酵解和卵丘擴張,cGC1亞群具有mGC和cGC兩種顆粒細胞特征,表明卵泡內存在多種狀態和功能的細胞。

圖3-豬竇狀卵泡中細胞的降維聚類結果

英文標題:Integrating Single-Cell and Spatial Transcriptomics Reveals Heterogeneity of Early Pig Skin Development and aSubpopulation with Hair Placode Formation
發表期刊:Advanced Science
影響因子:14.3
發布時間:2024-04
DOI:10.1002/advs.202306703
實驗設計時空部分:
單細胞轉錄組,E37胚胎(n=1,未知U),E41&E52&E85胚胎(每時期n=2,同窩有毛N、無毛H各1)。
空間轉錄組,E37胚胎(n=1),E41&E52&E85胚胎(每時期n=2,同窩有毛N、無毛H各1)。
研究內容總結:
① 單細胞數據分析得到7種主要細胞類型,空間轉錄組數據分析得到6種主要細胞類型,包括免疫細胞、內皮細胞、周細胞、施旺細胞等,且不同類型細胞空間分布與已知的皮膚組織解剖結構相一致,相關性分析表明單細胞數據和空間數據中鑒定出的細胞類型一致性較高。
② 聯合已發表的人、小鼠皮膚單細胞數據分析,發現豬表皮細胞、免疫細胞以及周細胞表達更多保守的特異性標志基因,這些基因也與人類皮膚疾病相關,表明與小鼠相比,豬皮膚或許是一種更合適的人皮膚疾病研究模型。
③ 表皮細胞簇進一步聚類得到9種亞型,OGN+/UCHL1+ 細胞主要在E37U中存在,毛囊間表皮(IFE)基底層細胞與祖細胞從E41到E52表現出增加趨勢。擬時序分析結果顯示存在兩種分化軌跡,OGN+/UCHL1+ 細胞—>IFE基底層細胞和真皮細胞前體(pre-DC)、OGN+/UCHL1+ 細胞—>成熟毛囊基底(Pc)發育和毛囊(HF)及角質細胞分化。真皮成纖維細胞簇進一步聚類得到乳頭狀成纖維細胞和網狀成纖維細胞,進一步分析在E37U中鑒定出成纖維祖細胞。
④ 有毛豬中Pc的形成時期為E37-E41,無毛豬中缺乏Pc細胞。CytoTRACE、逆時序分析等結果表明,無毛豬OGN+/UCHL1+ 細胞增殖和遷移異常導致Pc不能正常形成,BMP和TGFβ是引起OGN+/UCHL1+ 細胞形成Pc的首個信號通路。

圖4-ST和scRNA-seq鑒定的常見細胞類型的轉錄組之間具有高度一致性

英文標題:Single-cell dynamics of liver development in postnatal pigs
發表期刊:Science Bulletin
影響因子:18.8
發布時間:2023-09
DOI:10.1016/j.scib.2023.09.021
實驗設計時空部分:
單細胞轉錄組,出生后不同胎齡豬肝臟,D30(n = 3),D42 (n = 3),D150(n = 1),D730(n = 2)。
單細胞核ATAC,D240(n=1)。
研究內容總結:
① 構建迄今最全面的出生后豬肝臟單細胞發育圖譜,涵蓋斷奶前(30天)、斷奶后(42天)、生長高峰(150天)和成年階段(730天)這四個生長發育重要階段,數據涵蓋單細胞轉錄組、單細胞核轉錄組以及單細胞ATAC數據,共鑒定到23種細胞類型,包括肝臟中的三種稀有細胞類型,漿細胞樣樹突狀細胞(pDCs),CAVIN3+IGF2+內皮細胞和EBF1+成纖維細胞。
② 發現斷奶前仔豬和成年豬脂肪酸合成的差異,擬時序分析鑒定出5693個基因在三個發育階段表現出顯著表達水平變化,進一步分析發現33個階段特異性轉錄因子,例如D30富集參與調節出生后肝細胞成熟的轉錄因子EZH2,D42富集參與調節晝夜節律的CLOCK,還首次鑒定出成年豬肝竇內皮特異性的轉錄因子LUAP2。通路富集分析結果顯示不同發育階段肝竇內皮細胞富集的通路不同,D40是免疫相關通路富集,D730中主要是代謝相關通路基因表達上調。
③ 豬D30免疫細胞主要是NK(自然殺傷細胞)和T細胞,以往有報道表明新生小鼠免疫系統重髓系細胞占比更大,出生D30豬肝臟免疫系統可能發生了從髓系細胞到淋巴系細胞的免疫系統轉變。此外,豬trNK(組織駐留自然殺傷細胞)具有與人類相似的轉錄因子表達特征,或表明豬可以作為研究人trNK的理想模型。

圖5-單細胞RNA測序(scRNA-seq)和單核RNA測序(snRNA-seq)鑒定發育中肝臟細胞類型

英文標題:Spatiotemporal immune atlas of a clinicalgrade gene-edited pig-to-human kidney xenotransplant
發表期刊:Nature Communications
影響因子:14.7
發布時間:2024-04
DOI:10.1038/s41467-024-47454-7
實驗設計時空部分:
單細胞核轉錄組,移植前豬腎穿刺組織,移植后24h/72h/74h豬腎穿刺組織(n=4)。單細胞轉錄組,移植74h后切除的腎組織CD45+細胞(n=1);
空間轉錄組,移植前豬腎穿刺組織,移植后24h/72h/74h豬腎穿刺組織(n=4)。
研究內容總結:
① 基因編輯豬腎移植給腦死亡且雙腎切除患者。數據分析結果顯示,未在異種移植后的豬腎組織中發現急性細胞排異或IgM/IgG/配體蛋白結合的證據,但發現急性腎小管壞死和病因不明的血栓性微血管病變。
② 移植后豬腎中髓系細胞是人和豬腎中檢測到的最多的免疫細胞,移植3天內人B細胞和T淋巴細胞很少檢測到,3天后檢測到的人免疫細胞增多但豐度遠小于豬免疫細胞。
③ 移植3天后發現人類中性粒細胞和單核細胞主要與豬內皮細胞共定位,人巨噬細胞主要與豬基質細胞共定位,表明人免疫細胞對豬腎皮質浸潤有限。
④ 移植豬腎中人和豬巨噬細胞更傾向于激活抗炎癥基因表達。

圖6-人髓系細胞對豬腎異種移植的有限浸潤
?
英文標題:Single-Cell Transcriptional Analysis of Lamina Propria Lymphocytes in the Jejunum Reveals Innate Lymphoid Celllike Cells in Pigs
發表期刊:The Journal of Immunology
發布時間:2024-01
DOI:10.4049/jimmunol.2300463
實驗設計時空部分:
單細胞轉錄組,4周大仔豬,空腸固有層淋巴細胞(n=3),空腸先天淋巴樣細胞(n=3)。
研究內容總結:
② 豬空腸ILC標志基因與人基因相似,包括IL-23R、AHR、NCR2等。此外,研究者發現ILC3可能分化成ILC2、ILC1和NK細胞。ILC3亞群種,ILC3b沒有明顯高表達基因,是ILC亞群中具有更高轉分化可塑性的亞群,IKZF1和TGFB1可能與該過程有關。
③ 豬ILC3表達TAC3基因,該基因編碼蛋白的受體是NK3R,可以促進釋放促性腺激素釋放激素,繼而促進性激素釋放,因此TAC3在促性腺激素軸上起到重要作用,因而可能存在腸/性腺軸,暗示豬腸道ILC3或調控性腺發育。

圖7-豬空腸中lLC3s的分型研究
?
英文標題:Identification of Cell Types and Transcriptome Landscapes of Porcine Epidemic Diarrhea VirusInfected Porcine Small Intestine Using Single-Cell RNA Sequencing
發表期刊:The Journal of Immunology
發布時間:2023-02
DOI:10.4049/jimmunol.2101216
實驗設計時空部分:
單細胞轉錄組,口服2ml PEDV-24h的3天大仔豬(n=1,4只豬樣本混合),口服對照液體-24h的3天大仔豬(n=1,4只豬樣本混合)
研究內容總結:
① 首次繪制感染PEDV(豬流行性腹瀉病毒)的仔豬小腸單細胞圖譜,使用人小腸細胞類型marker鑒定出12種細胞類型,發現豬小腸tuft細胞新特異性標志基因DNAH11,結果表明多數人小腸特異性marker也可以用到豬研究中。此外,豬小腸Th17細胞(3和9簇)特異性高表達IL17A、IL7F和IL22,但不高表達T細胞代表性CD3,這可能與豬T細胞分化有關。
② 抗菌肽(AMP)相關基因分析結果顯示,僅DEFB115和REG3G在仔豬空腸部分的腸細胞中最為豐富,PEDV感染會導致REG3G顯著上調。REG3G表達與IL33、MyD88、STAT3等相關,在體外實驗中發現感染PEDV后IPEC-J2細胞IL33表達水平以及STAT3磷酸化水平顯著增加,表明IL33-STAT3信號通路可能在PEDV感染誘導的REG2G表達中起到重要作用。
③ 功能富集分析結果顯示,病毒感染導杯狀細胞、tuft細胞和腸內分泌細胞中緊密連接和粘附連接通路水平顯著降低,體外實驗確認PEDV感染的IPEC-J2細胞中,緊密連接通路相關基因表達顯著降低,但感染晚期粘附連接通路相關基因轉錄和蛋白質水平表達顯著增加,這可能是由于不同腸細胞類型對PEDV感染的不同響應導致的。冠狀病毒受體分析結果表明,豬小腸上皮細胞高表達多種不同的冠狀面病毒受體,這一發現支持豬易受冠狀病毒感染并表現感染相關腸道癥狀。

圖8-豬小腸空腸段細胞類型的測定

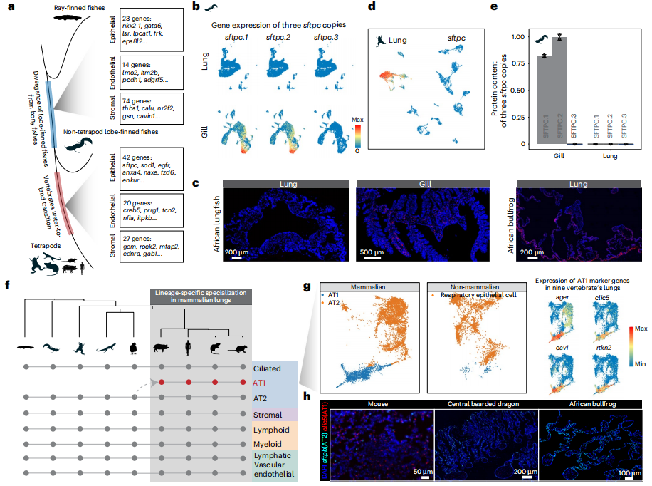
英文標題:Origin and stepwise evolution of vertebrate lungs
發表期刊:Nature ecology & evolution
影響因子:14.1
發布時間:2025-2
DOI:10.1038/s41559-025-02642-6
實驗設計時空部分:
單細胞轉錄組測序:
塞內加爾多鰭魚,肺(n=2),腦/食管/鰓/心臟/腸/肌肉/胃(各器官,n=1);
非洲肺魚,肺(n=2),腦/食管/鰓/心臟/腸/腎/肌肉/皮膚/胃(各器官,n=1);
條紋斑竹鯊,壺腹/魚鰭/心臟/腸/胰腺/鰓/牙(各器官,n=3),腦/食管/腎(各器官,n=2),脾臟(n=6),眼睛(n=1);雞肺,E6/E7/P3(各時期,n=1);
非洲牛蛙肺(n=2);鬃獅蜥肺(n=1)。
人/小鼠/大鼠/豬的肺數據使用已有的單細胞轉錄組測序數據。
百邁客生物為塞內加爾多鰭魚和非洲肺魚除肺以外的組織,提供了百創DG1000單細胞轉錄組測序服務。
研究內容總結:
① 使用單細胞轉錄組測序分析9種動物的成體/胚胎肺組織及其他組織,發現軟骨魚具有多個肺發育所必須得遺傳組分,包括肺特異性基因,但不同物種中這些基因的表達模式和功能可能有差異,表明軟骨魚距離擁有肺在“進化上只差一步之遙”;軟骨魚食管和胃中,少量細胞共表達對呼吸脊椎動物肺功能十分重要的sftpb和abca3基因,暗示頜類脊椎動物最近共同祖先(LCA)經歷顯著的演化變化,不僅發育出重要特征如頜和成對附件,還為肺最終出現奠定基礎。
② 許多保守的非編碼組分(CNE)來源于頜類脊椎動物祖先,暗示肺的遺傳基礎可能在脊椎動物演化很早就出現,但無肺蠑螈中缺失的CNE與其促肺活性無關,表明這些組分可能還具有除肺發育以外的多種功能;硬骨魚祖先來源的CNE在無肺蠑螈表現出更高的丟失率,也反映出這些CNE具有顯著的肺功能特異性,強調了復雜器官起源中調控組分演化的重要性。這些證據暗示肺起源的兩個階段過程,最開始頜類脊椎動物LCA出現基礎的肺相關遺傳組分,隨后譜系演化出更特異性的肺增強子產生硬骨魚;功能完全的肺可能在軟骨魚和硬骨魚譜系分開后演化而來。
③ 全基因組復制對肺演化很重要,1866個肺相關直系同源基因中有776個是脊椎動物兩輪全基因組復制(2R-WGD)的產物;哺乳動物譜系特異的基因復制也十分重要,sfta2-/-小鼠表現出明顯的呼吸疾病,包括顯著的炎癥。
④ 研究成果支持了兩個關于復雜器官的前期假設。首先,肺進化是一個逐步過程,與達爾文預測相一致,與眼睛和其他器官類似,肺演化似乎是隨時間逐漸發生的。其次,反映了Jacob定律,即演化類似“修補匠”,使用已有的遺傳基礎,包括招募、征用已經存在的基因和調控組分。總之,這些結果表明調控網絡的修改對肺的起源和演化是十分重要的,新基因或基因重復的出現提供了基礎材料,即使這些基因并不會立刻發揮作用。

英文標題:Single-Cell RNA-Sequencing Provides Insight into Skeletal Muscle Evolution during the Selection of Muscle Characteristics
發表期刊:Advanced Science
影響因子:14.3
發布時間:2023-10
研究內容總結:
① 使用單細胞轉錄組測序技術繪制了野豬、萊蕪豬和杜洛克豬新生骨骼肌駐留細胞圖譜,鑒定出9種細胞類型,包括成肌細胞、肌細胞、衛星細胞等,定義兩種新亞型,MT豐富FAP(?bro-adipogenic progenitors)以及肌細胞樣FAP。
② 與不同物種的胎兒和成體骨骼肌相比,豬新生骨骼肌細胞組成類型更豐富。例如,豬新生骨骼肌衛星細胞不僅包含衛星干細胞(PAX7+),還包括兩個有不同肌源性潛能的亞群(HES1+和TRIB1+衛星細胞);少有研究可解答骨骼肌中FAP的異質性,但本研究發現4種FAP亞群。與人、小鼠骨骼肌數據聯合分析,發現豬骨骼肌駐留細胞的通用marker和物種特異性的marker。
③ 豬新生骨骼肌中發現增殖分化活性狀態的干性樣細胞,如pro-NK/T、間充質干細胞(MSC)、間質細胞等,且MSC和FAP間存在一群具有典型標志基因如CD73、CD90和PDGFRA的連續態細胞亞群。此外,擬時序分析揭示杜洛克豬新生骨骼肌中的成肌譜系干細胞處于初始階段,野豬的成肌譜系已處于分化末期和成熟期,萊蕪豬位于中間態。
④ 不同品種豬具有不同骨骼肌表型,它們骨骼肌駐留細胞譜系存在一定差異。與家豬相比,野豬缺少兩種FAP亞群,但存在THY1+衛星細胞;發現品種特異性細胞類型,例如萊蕪豬具有COL13A1+ 腱細胞;與萊蕪豬和野豬相比,杜洛克豬新生肌肉中具有更多增殖的前體脂肪細胞,或意味杜洛克豬未來選育后可積累更高的IMF(肌內脂肪)。

圖9-野豬、萊蕪豬和杜洛克豬骨骼肌細胞的單細胞轉錄譜分析

英文標題:Cross-species single-cell transcriptomic analysis of animal gastric antrum reveals intense porcine mucosal immunity
發表期刊:Cell Regeneration
發布時間:2023-08
DOI:10.1186/s13619-023-00171-w
實驗設計時空部分:單細胞轉錄組,人(n=4),小鼠(n=3),大鼠(n=3),豬(n=3)。
研究內容總結:
① 使用單細胞轉錄組測序技術構建人、豬、大鼠和小鼠的胃竇單細胞轉錄組圖譜,鑒定出9種類型的細胞,包括小凹黏膜細胞、小凹祖細胞、基底腺粘液細胞等。絕大多數類型的細胞存在于兩個或者多個物種中,F3和CLCA1低表達水平的祖細胞僅在人類和豬的胃竇上皮中發現,高表達F3的基底粘液腺細胞僅在豬胃竇上皮中發現,通路富集分析表明F3+細胞類群可能與細胞遷移、細胞增殖以及蛋白穩定維持相關。
② 功能富集分析結果表明,人的胃竇上皮高表達金屬離子穩態相關基因,豬的胃竇上皮高表達免疫相關基因,大鼠和小鼠的胃竇上皮高表達脂代謝相關基因,這種差異可能是由于飲食習慣導致的。豬胃竇上皮類器官bulk RNA-seq數據也確認這一發現,進一步的豬胃竇上皮細胞類器官體外實驗結果表明,TNFα能夠特異性地上調T細胞和B細胞活化相關基因,這些結果表明,正常生理狀態下豬胃竇上皮細胞具有強免疫能力,可能與其復雜飲食習慣和居住環境有關。
③ 進一步分析人和豬胃竇中的免疫細胞,發現人胃竇免疫細胞高表達B細胞/T細胞激活和功能相關基因,而豬胃竇顯著高表達B細胞/T細胞細胞增殖相關基因;細胞通訊分析結果顯示,人胃竇中上皮細胞和基質細胞間高表達或特異性表達免疫細胞產生、成熟、維持和功能相關受配體對,而豬中主要是與上皮細胞生長分化、抗炎癥和抗菌、免疫細胞增殖相關。

圖10-scRNA-seq分析揭示了人、豬大鼠和小鼠胃竇細胞組成及基因表達譜

英文標題:Endothelial cell heterogeneity and microglia regulons revealed by a pig cell landscape at single-cell level
發表期刊:Nature Communications
影響因子:14.7
發布時間:2022-06
DOI:10.1038/s41467-022-31388-z
實驗設計時空部分:
單細胞轉錄組,6個月大豬,肝(n=1),血液PBMC(n=1),視網膜(n=1),脾臟(n=1),腸道(n=1),肺(n=1),脂肪組織(n=2)。
單細胞核轉錄組,6個月大豬,腦(n=9),視網膜(n=1),腎臟(n=1),心臟(n=1),脾臟(n=1),肝臟(n=1),肺(n=1)。
研究內容總結:
① 使用單細胞轉錄組測序及單細胞核轉錄組測序,構建首個家豬多器官單細胞圖譜,得到234種降維聚類簇,鑒定出58種細胞類型及其相關的顯著富集標志基因,搭建了可視化家豬單細胞轉錄組數據庫(Pig Single Cell Atlas Database)。
② 對血管內皮細胞數據進一步分析,鑒定出21種具有特異表達特征和功能的血管內皮細胞類型,包括脂肪組織中依賴于TGF-b2信號通路內皮-間充質轉化亞型;人/豬肝臟、腎臟和心臟組織中,內皮細胞主要通過VEGF、PDGF,TGF-β和BMP通路與其他細胞類型互作,但不同細胞類型的互作通路有差異,例如豬內皮細胞可與肝臟免疫細胞、心臟所有細胞細胞類型通過PDGF交流,但在腎臟中可通過PDGF通路與內皮細胞交流的僅有足細胞。總之,這些結果表明家豬單細胞圖譜為研究豬或人組織中細胞間互作提供了有參考價值的基礎數據。
③ 對家豬、人、小鼠、猴、倉鼠、栗鼠、鼴鼠等13個物種的大腦小膠質細胞單細胞轉錄組數據進行分析,發現1590個保守的轉錄組因子(TF)靶向對,其中MEF2C、SPI1、IRF8、ZFP36L1在13個物種的小膠質細胞中均高表達,這些結果表明家豬單細胞圖譜為研究不同物種小膠質細胞保守和差異的遺傳調控網絡提供了基礎數據,對未來腦小膠質細胞功能研究發展具有重要意義。

圖11-豬20種組織單細胞圖譜
從以上文章可以看到,豬相關研究除了養殖、繁育、品種優化、營養學、表型性狀、遺傳演化等方面,生殖、發育、衰老、損傷與修復、異種移植、神經學等方向研究成果也具有較高參考和轉化價值。未來,可能會出現豬睪丸、胚胎發育、心血管組織、腦組織、疾病模型、異種移植/同種異體移植、鼻嗅覺、舌味覺、免疫系統等方向的研究成果。
Ps:關注時空組學在豬領域研究請聯系當地業務經理獲取原文~
1. Ge W, Niu YL, et al. Spatiotemporal dynamics of early oogenesis in pigs. Genome Biol. 2025 Jan 2;26(1):2.
2. Cole R. McCutcheon, et al. Defining Cellular Diversity at the Swine Maternal-Fetal Interface Using Spatial Transcriptomics and Organoids. bioRxiv. 2024.
3. Chen N, et al. Deciphering Cellular Heterogeneity and Communication Patterns in Porcine Antral Follicles by Single-Cell RNA Sequencing. Animals (Basel). 2023 Sep 26;13(19):3019.
4. Wang Y, et al. Integrating Single-Cell and Spatial Transcriptomics Reveals Heterogeneity of Early Pig Skin Development and a Subpopulation with Hair Placode Formation. Adv Sci (Weinh). 2024 May;11(20):e2306703.
5. Rao L, et al. Single-cell dynamics of liver development in postnatal pigs. Sci Bull (Beijing). 2023 Nov 15;68(21):2583-2597.
6. Cheung MD, et al. Spatiotemporal immune atlas of a clinical-grade gene-edited pig-to-human kidney xenotransplant. Nat Commun. 2024 Apr 11;15(1):3140.
7. Wang J, et al. Single-Cell Transcriptional Analysis of Lamina Propria Lymphocytes in the Jejunum Reveals Innate Lymphoid Cell-like Cells in Pigs. J Immunol. 2024 Jan 1;212(1):130-142.
8. Fan B, et al. Identification of Cell Types and Transcriptome Landscapes of Porcine Epidemic Diarrhea Virus-Infected Porcine Small Intestine Using Single-Cell RNA Sequencing. J Immunol. 2023 Feb 1;210(3):271-282.
9. Li, Y., et al. Origin and stepwise evolution of vertebrate lungs. Nat Ecol Evol (2025).
10. Xu D, et al. Single-Cell RNA-Sequencing Provides Insight into Skeletal Muscle Evolution during the Selection of Muscle Characteristics. Adv Sci (Weinh). 2023 Dec;10(35):e2305080.
11. Wang X, et al. Cross-species single-cell transcriptomic analysis of animal gastric antrum reveals intense porcine mucosal immunity. Cell Regen. 2023 Aug 1;12(1):27.
12. Wang F, et al. Endothelial cell heterogeneity and microglia regulons revealed by a pig cell landscape at single-cell level. Nat Commun. 2022 Jun 24;13(1):3620.
]]>