原名:Multi-omics?analysis?reveals?the?influence?of?tetracycline?on?the?growth?of?ryegrass?root
譯名:多組學分析揭示了四環素對黑麥草根系生長的影響
期刊:Journal?of?Hazardous?MaterialsIF:10.588
發表時間:2022.04(2020,?435:?129019)
第一作者:韓濤(河南科技學院)
通訊作者:葛世棟(河南農業大學)
環境因素,包括抗生素,如四環素,可以改變植物的生理過程。為了了解細胞/組織對四環素的響應,采用多組學方法探討四環素影響黑麥草根系生長的分子機制。四環素引起植物根系代謝廣泛變化,特別是對類黃酮代謝途徑相關基因和代謝物的影響,揭示四環素脅迫下類黃酮的變化。本研究由百邁客提供代謝組、轉錄組和蛋白質組技術服務。

Graphical Abstract
1、黑麥草根系對四環素極為敏感
四環素脅迫會限制黑麥草幼苗的生長,尤其是根系的生長。為了幫助理解四環素如何影響黑麥草根系的生長,通過生長模型發現,黑麥草根系表現出極端的生長抑制,但尚未出現強烈的葉生長抑制。通過測定黑麥草根系的代謝組、轉錄組和蛋白質組,從主成分分析可以看出,四環素對黑麥草根系的代謝物和基因有顯著影響。

圖1?代謝組(a)、轉錄組(b)和蛋白質組(c)的主成分分析
2、四環素嚴重影響根系代謝組
為了評價四環素如何影響根的代謝活性,采用LC-MS在黑麥草根中獲得了821種代謝物。其中有230種代謝物?(P?<?0.05,?fold?change?(FC)>1.20或<?0.83)顯著上調或下調。

圖2四環素改變了代謝組,特別是次生代謝和脂質代謝。a、代謝物的熱圖譜聚類,顯示代謝物的相對含量。b、差異代謝物根據其功能/通路的綜合性進行聚類。?圓的大小與折疊變化(FC)值成正比。?紅色表示在四環素中有更高的FC?(T),而藍色表示在對照中有更高的FC?(C)。c、受四環素影響的代謝途徑相關代謝物的箱式圖。?*在P?<?0.05時差異顯著,**在P?<?0.01時差異顯著。
將230個代謝物基于其功能/通路的富集發現黑麥草根的次生代謝發生了很多明顯的變化。其中蘆丁、槲皮素、異槲皮苷(槲皮素-3-?o?-葡萄糖苷)、柚皮素、沒食子兒茶素和山柰酚的含量大幅下降。它們通過莽草酸和苯丙氨酸的代謝途徑產生。許多下調的類黃酮物質是抗氧化劑,在黑麥草的根中,這種保護反應被抑制,從而加重氧化應激。在四環素脅迫下,脅迫激素水楊酸及其相關代謝物5-甲氧基水楊酸的含量也降低了。類黃酮代謝在水楊酸誘導機制中起著重要的作用。水楊酸能增加類黃酮物質的積累。然而,與應激激素脫落酸相關的代謝物脫落酸葡萄糖酯(ABA-GE)在四環素處理下顯著增加,也與類黃酮的生物合成相關。已有研究報道,激素吲哚-3-乙酸在合適的濃度范圍內是植物的生長促進劑。在這里,5-甲氧基吲哚-3-乙酸(一個吲哚-3-乙酸類的成員)在四環素處理降低。然而,另一種激素吲哚-3-丙烯酸在四環素處理下增加,其對植物生長有抑制作用。
黑麥草根中與脂類代謝有關的物質(脂肪酸、磷脂、單萜類、甘油脂類、類固醇和其他脂類產物)也發生了變化。黑麥草根中許多脂類分解產物減少,脂肪酸增加。例如,脂分解中間體1-棕櫚酰甘油和脂分解產物膽堿、磷脂膽堿、磷脂酸(16:1/18:3)、磷脂酸(18:3/18:3)、溶血磷脂酰膽堿(12:0)、溶血磷脂酰膽堿(18:1)、溶血磷脂酰膽堿(16:1)含量在四環素處理下降低。相反,γ-亞麻酸、花生四烯酸和羥基脂肪酸脂肪酸酯(18:2/20:4)含量明顯升高。我們觀察到磷脂酰膽堿的含量沒有變化,而在四環素脅迫下脂解產物(磷脂和膽堿)下降,表明不飽和脂肪酸刺激了磷脂酰膽堿與磷脂酰膽堿的結合。磷脂酰膽堿/磷脂酰乙醇胺的比值增加,保護了膜的完整性。這些表明黑麥草的根中存在一種保護反應,能夠改善氧化應激。
3、四環素脅迫下根中類黃酮代謝基因下調
與對照組相比,在四環素處理下,10406個轉錄本顯著下調或上調(P<?0.05和FC>2.00或<0.50)。通過富集分析發現這些差異基因參與糖酵解/糖異生、精氨酸生物合成、氨基酸生物合成、碳代謝、丙酮酸代謝、檸檬酸循環(TCA循環)、脂肪細胞脂解調節、晝夜節律誘導、cGMP-PKG信號通路、鞘脂信號通路、氧化磷酸化等生理過程。四環素脅迫下,黑麥草根系內質網蛋白加工、2-氧羧酸代謝、細胞凋亡等顯著增加(P?<?0.05,增加80%以上)。相比之下,類黃酮合成和花青素合成顯著降低(P?<?0.05,下降80%以上)。

圖3?四環素改變轉錄組。a、差異轉錄本的熱圖聚類。b、差異轉錄本的KEGG。?圓越大,差異就越大。因子越高,富集程度越大。?紅色表示T中KEGG表達上調,藍色表示T中KEGG表達下調(P?<?0.05,上調或下調80%以上)。c、受四環素影響的代謝途徑相關轉錄本的例子。
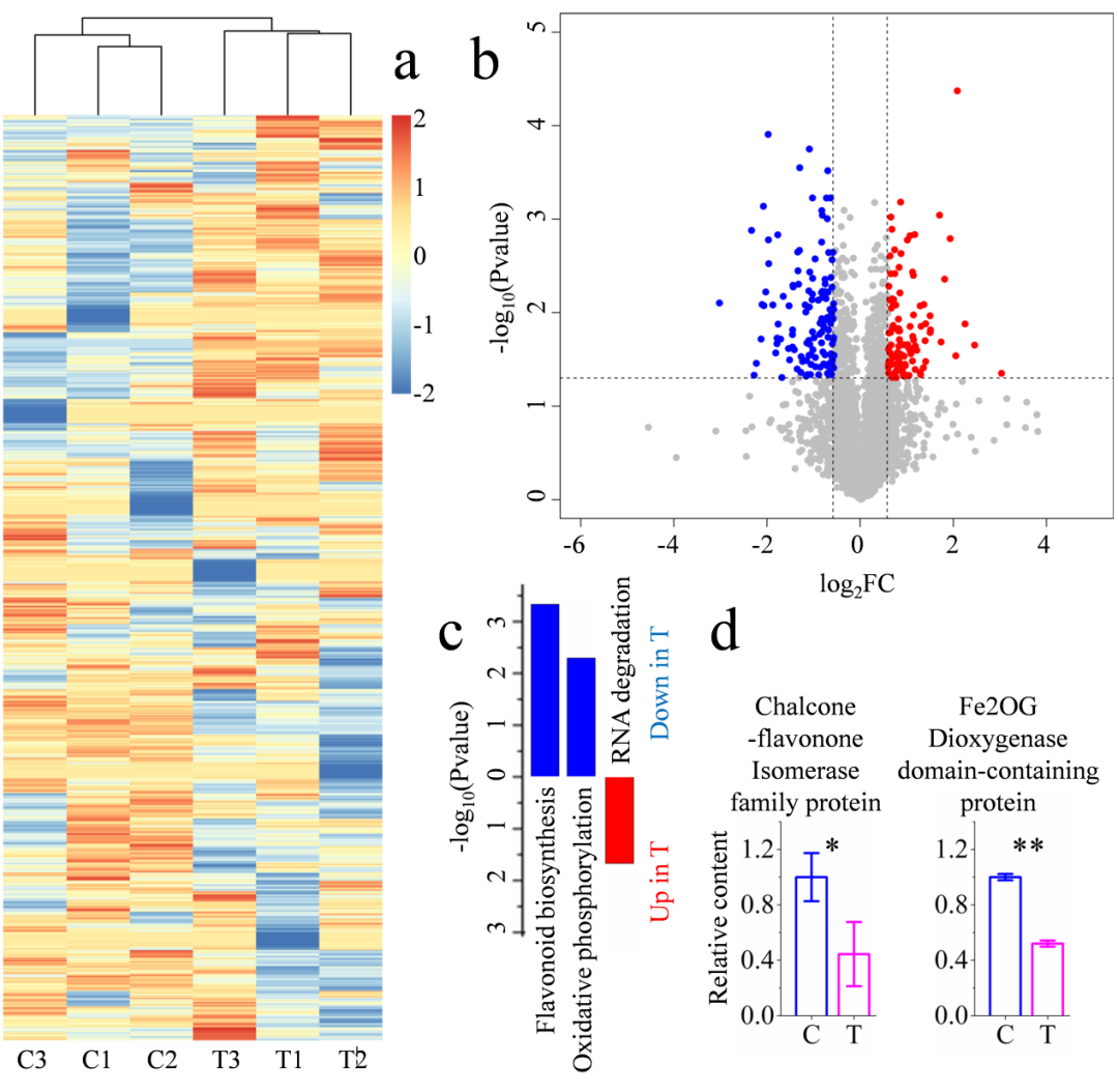
4、四環素脅迫下根中類黃酮代謝蛋白下調
與對照組相比,在四環素處理下有273種蛋白質發生了顯著變化(P<?0.05)。KEGG富集分析發現,這些差異蛋白與類黃酮生物合成、氧化磷酸化、RNA降解、植物晝夜節律和α?-亞麻酸代謝相關。最顯著的是,在四環素脅迫下,與RNA降解相關的蛋白顯著增加(P?<?0.05,增加80%以上)。黃酮類化合物的生物合成和氧化磷酸化顯著減少(P?<?0.05,下降80%以上)。與轉錄組結果一致,黃酮類化合物的生物合成通路也是顯著降低。

圖4四環素改變蛋白質組。a、蛋白質的熱圖,顯示蛋白質的相對含量。b、基于蛋白質的log2FC?(T/C)和-?log10p值的蛋白質火山圖。?點曲線P?=?0.05或FC?=?1.5/0.67。?紅色和藍色分別表達上調和下調的蛋白。c、差異蛋白的KEGG。?紅色表示T中KEGG表達上調,藍色表示T中KEGG表達下調(P?<?0.05,上調或下調80%以上)。d、受四環素影響的代謝途徑相關蛋白的例子。
5、四環素脅迫下的代謝過程
我們使用多組學分析來繪制四環素如何在轉錄和轉錄后水平上影響單個代謝過程。通過脂類和類黃酮(苯丙烷)的簡化代謝過程,研究了相關酶或其類似物/亞型的代謝通量、mRNA和蛋白質含量。四環素誘導的mrna和蛋白質含量的主要變化與代謝產物的變化相一致。例如,脂肪分解的減少與磷脂酶mrna含量的部分下降有關,而磷脂酶mrna含量的下降反過來又強烈地降低了膽堿、磷膽堿和磷脂酸的含量。尤其是催化磷脂酰膽堿轉化為磷酸膽堿的磷脂酶C,其mRNA水平下降了35%。但根中磷脂酶含量與對照無顯著差異。與脂質代謝相反,與類黃酮(苯丙烷)代謝相關的代謝物的變化似乎是由mrna和蛋白質的共同變化介導的,而這些變化反過來,全部或部分地改變了相應代謝物的含量。黃酮類代謝產物(柚皮素、山奈酚、槲皮素、異槲皮素和蘆丁)的減少與關鍵上游酶(查爾酮異構酶)mrna和蛋白的減少有關。類黃酮生物合成代謝產物(咖啡酸、阿魏酸和香草醛)的不變性與關鍵下游酶(咖啡酸3-?o?-甲基轉移酶和4-香豆酸輔酶a連接酶)的mrna和蛋白質的穩定性有關,這表明在四環素脅迫下可能存在一種協同的類黃酮(苯丙烷)調節因子。
結論
我們通過多組學來量化黑麥草轉錄本、蛋白質和代謝物,為檢測四環素在根中的整體影響提供了一種有效的方法。將這些變化分配到細胞/組織過程中,然后確定可能受四環素影響的代謝途徑,通過比較mrna和蛋白質的變化可以很好地理解這些變化,從而確定這些變化是由轉錄和/或翻譯驅動的。通過這種方法,我們確定了四環素對次生代謝、脂質代謝、氨基酸代謝和碳水化合物代謝的影響。綜上所述,多組學分析為四環素脅迫下黑麥草根系的眾多細胞過程提供了全面的數據集。

如果您對該測序技術感興趣,歡迎點擊下方按鈕聯系我們。



京公網安備 11011302003368號